metricas
covid
Medicina Clínica Análisis multivariante en investigación biomédica: criterios para la inclusiÃ...
Información de la revista
Vol. 119. Núm. 6.
Páginas 230-237 (Julio 2002)
Compartir
Descargar PDF
Más opciones de artículo
Vol. 119. Núm. 6.
Páginas 230-237 (Julio 2002)
Análisis multivariante en investigación biomédica: criterios para la inclusión de variables
Multivariate models in biomedical research: criteria for the inclusion of variables
Visitas
4991
Erik Coboa
a Departamento de Estadística e Investigación Operativa. Universitat Politècnica de Catalunya. Barcelona.
Este artículo ha recibido
Información del artículo
Texto completo
Bibliografía
Descargar PDF
Estadísticas
Tablas (18)
Tablas
Tablas
Tablas
Tablas
Tablas
Tablas
Fig. 1. Relación «espuria» entre X e Y originada por no considerar la variable Z relacionada con ambas.
Tablas
Tablas
Tablas
Tablas
Tablas
Tablas
Tablas
Fig. 2. Recuento de linfocitos CD4 de 19 pacientes al inicio (0) y a las 4, 8 y 12 semanas de iniciado el tratamiento antirretroviral.
Tablas
Fig. 3. Correlación del descenso de la presión arterial sistólica y diastólica (ambas en mmHg) en 10 ensayos clínicos#12#.
Tablas
Tablas
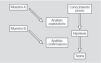
Fig. 4. Objetivo del análisis estadístico según la existencia previa de hipótesis.
Tablas
Tablas
Mostrar másMostrar menos

Artículo

Opciones para acceder a los textos completos de la publicación Medicina Clínica
Suscriptor
Suscriptor de la revista

Si ya tiene sus datos de acceso, clique aquí.

Si olvidó su clave de acceso puede recuperarla clicando aquí y seleccionando la opción "He olvidado mi contraseña".
Suscribirse
Suscribirse a:

Medicina Clínica

Comprar
Comprar acceso al artículo

Comprando el artículo el PDF del mismo podrá ser descargado

Comprar ahora
Contactar
Teléfono para suscripciones e incidencias
De lunes a viernes de 9h a 18h (GMT+1) excepto los meses de julio y agosto que será de 9 a 15h
Llamadas desde España
932 415 960
Llamadas desde fuera de España
+34 932 415 960
E-mail
Opciones de artículo
Herramientas