La mHealth, definida como la prestación de información o asistencia sanitaria a través del uso de dispositivos móviles o tabletas, se postula como una de las grandes apuestas para pacientes, proveedores e inversores. Una app es un programa, con unas características especiales, que se instala en un dispositivo móvil, ya sea tableta digital o teléfono inteligente, y que suele tener un tamaño reducido, y cuyo objetivo es facilitar la consecución de una tarea determinada o asistir en gestiones diarias, siendo el modo de interacción entre el usuario y la aplicación el tacto.
ObjetivoEl objetivo del presente trabajo fue realizar una revisión sistemática acerca de la información publicada sobre las apps enfocadas al campo de la neurorrehabilitación, con el fin de clasificarlas y llevar a cabo una descripción de las principales características de las mismas.
Material y métodosSe realiza una revisión sistemática mediante búsqueda bibliográfica en bases de datos biomédicas, así como en otras fuentes de información propias del ámbito de las aplicaciones tipo apps. Se clasificaron las apps en 5 categorías: hábitos saludables, informativas, valoración, tratamiento y específicas.
ConclusionesExiste gran cantidad de apps con potencial uso en el campo de la neurorrehabilitación, por lo que es importante que los desarrolladores y diseñadores apps conozcan cuáles son las necesidades de la población con patología neurológica para que sus productos sean válidos y eficaces en dicho contexto. Del mismo modo, los profesionales, pacientes, familiares y cuidadores deberían disponer de criterios claros e indicadores que pudieran ayudarles a seleccionar las aplicaciones óptimas para sus necesidades concretas.
Mobile health or mHealth, defined as the provision of health information or healthcare by means of mobile devices or tablets, is emerging as a major game-changer for patients, care providers, and investors. An app is a program with special characteristics installed on a small mobile device, either a tablet or smartphone, with which the user interacts via a touch-based interface. The purpose of the app is to facilitate completion of a certain task or assist with daily activities.
ObjectiveThe aim of this study was to conduct a systematic review of published information on apps directed at the field of neurorehabilitation, in order to classify them and describe their main characteristics.
Material and methodsA systematic review was carried out by means of a literature search in biomedical databases and other information sources related to mobile applications. Apps were classified into five categories: health habits, information, assessment, treatment, and specific uses.
ConclusionsThere are numerous applications with potential for use in the field of neurorehabilitation, so it is important that developers and designers understand the needs of people with neurological disorders so that their products will be valid and effective in light of those needs. Similarly, professionals, patients, families, and caregivers should have clear criteria and indicators to help them select the best applications for their specific situations.
La Organización Mundial de la Salud (OMS), en su informe «Neurological disorders: Public health challenges», publicado en el 2006, afirmaba que los trastornos neurológicos afectaban en todo el mundo a 1.000 millones de personas aproximadamente, sin distinción de sexo, nivel de educación, ni de ingresos1. Según el mismo documento de la OMS, en Europa los costes provocados por las enfermedades neurológicas en 2004 se cifraron en 139.000 millones de euros, siendo su carga mundial, en años de vida ajustados por discapacidad, del 6,29% del total, indicando pérdida de años de vida sana, ya sea por muerte prematura o por los años vividos con una discapacidad. En la actualidad, el crecimiento demográfico y el envejecimiento poblacional han propiciado el aumento de estos valores, por lo que los sistemas de salud tendrán que atender las necesidades del creciente número de personas con diversidad de trastornos que si bien podrán derivar en discapacidad, no necesariamente lo harán en mortalidad, como indica el Global Burden of Disease Study 20102,3, calculándose una prevalencia de 1.136 millones de personas con patología neurológica en el año 2030. En España, se estima que entre un 13 y 16% de la población presenta algún tipo de enfermedad neurológica y que alrededor de un millón y medio una enfermedad neurológica grave1.
En este contexto, la democratización de la información, a través de Internet y las nuevas herramientas asociadas, es uno de los grandes avances realizados por el ser humano en los últimos tiempos. Los avances en materia de las tecnologías de la información y de la comunicación (TIC) aplicadas a la salud están comenzando a modificar las metodologías tradicionales de actuación de los profesionales de la salud, y posiblemente lo harán completamente en el futuro, de manera general por su impacto sobre la demanda de prestaciones médicas y de forma específica por la posibilidad de monitorización y asistencia a pacientes neurológicos y con discapacidades derivadas4,5.
Gracias al desarrollo de la tecnología, el sector sanitario tiene la posibilidad de transformarse para ofrecer servicios más individualizados, participativos y preventivos. La práctica de cuidados sanitarios apoyada en las TIC se denomina eHealth. En este ámbito, la mHealth, o lo que es lo mismo, la prestación de información o asistencia sanitaria a través del uso de dispositivos móviles o tabletas, se postula como una de las grandes apuestas para pacientes, proveedores e inversores. Dentro de este contexto de nuevas tecnologías aplicadas al sector sanitario, el fenómeno de las aplicaciones móviles o «apps» resulta muy prometedor, aportando una nueva visión de la concepción del cuidado de la salud tanto para el profesional como para el paciente6,7. El término app es una abreviatura de la palabra en inglés «application». Se trata de un programa, con unas características especiales, que se instala en un dispositivo móvil, ya sea tableta digital o teléfono inteligente, y que suele tener un tamaño reducido, para adaptarse a las limitaciones de potencia y almacenamiento de dichos dispositivos8. El objetivo de una app es facilitar la consecución de una tarea determinada o asistir en operaciones y gestiones diarias9, siendo el modo de interacción entre el usuario y la aplicación el tacto. Entre sus potenciales objetivos desde el punto de vista de las Ciencias de la Salud destacarían: su capacidad en el empoderamiento del paciente (capacidad del individuo para tomar decisiones y ejercer control sobre su vida personal; término que la OMS considera esencial en la promoción de la salud); modificación en los hábitos de vida, cambio de relaciones y procesos, monitorización y almacenamiento inteligente de datos4. El perfil de usuarios de apps en España se presenta en la tabla 1.
Perfil de usuarios de apps en España 2014
| Sexo | El 52% hombres y el 48% mujeres |
| Edad (franjas de edad más relevantes) | 25-34 años: 39% del total Mayores de 56: 8% |
| Sistemas operativos (descargas) | Android: 87,5% de descargas iOS: 8,2% de descargas Windows Phone: 4,10% de descargas |
| Actividades empleadas para apps (desde dispositivos móviles) | Teléfono móvil: comunicación>correo electrónico>redes sociales>localización>información>entretenimiento |
Modificado de The App Date (2014): 5° Informe estado de las apps en España30.
Actualmente, con la popularización de los teléfonos inteligentes o «smartphones» han proliferado las aplicaciones dedicadas al área sanitaria, tanto para los profesionales de este ámbito, como para los propios pacientes o la población general sana. Concretamente, según el último estudio del Institute for Healthcare Informatics, en la App Store de Apple en España existen 40.000 programas bajo la etiqueta «Salud» que pueden usarse en su correspondiente dispositivo iPhone o iPad. Sumando todas las tiendas de aplicaciones móviles, principalmente Google Play, existen un total de 97.000 aplicaciones en el área sanitaria, constituyendo la tercera categoría que ha experimentado un mayor crecimiento, después de los juegos y las aplicaciones generales, y se espera que su presencia crezca en un 23% anual en los próximos 5 años10.
En esta línea, en la Feria Internacional Médica realizada en noviembre del 2012 en Dusseldorf (Alemania), se informó de que el sector de las aplicaciones para dispositivos móviles tendrá unos 500 millones de clientes potenciales en 2015, siendo el ritmo de crecimiento de este mercado del 800%10,11. Partiendo de esta premisa, en el informe encargado por la Asociación para el Sistema Global de las Comunicaciones Móviles, y realizado por la empresa Price Waterhouse Coopers (PwC), se recalcó el importante impacto socioeconómico que tendría la adopción de la mHealth, constatando que el uso de sistemas electrónicos permitiría ahorrar alrededor de 10.000 millones de euros del 2012 al 20177, por lo que tanto la Food and Drug Administration (FDA), como la Unión Europea, vienen realizando un trabajo en la regulación y denominación de criterios de calidad mínimos para las apps dedicadas a salud12,13 (tabla 2) ante la ingente cantidad de aplicaciones sanitarias que están apareciendo en el mercado, no estando exenta de esta problemática las aplicaciones móviles con potencial uso o especifico diseño en el campo de la neurorrehabilitación, pues hasta la fecha no existían publicaciones que organizaran el conocimiento de dichas apps, clasificando su uso, su validez y determinasen los pacientes diana como destinatarios de las mismas.
Criterios de calidad mínimos para las apps de salud
| El individuo está por encima del proceso y las herramientas. El equipo de desarrolladores diseñará aplicaciones en base a necesidades concretas |
| Desarrollar un software que funcione es más interesante que conseguir buena documentación. Es importante no producir documentos a menos que sean necesarios de una forma inmediata. Si el software no funciona, los documentos no valen de nada |
| La colaboración con el paciente es más importante que la negociación de contratos |
| Tiene que existir una interacción constante entre el paciente y el equipo de desarrollo |
| La respuesta ante el cambio es más importante que el seguimiento de un plan. La planificación no debe ser estricta, sino flexible y abierta, la habilidad de responder a los cambios que surjan determina el éxito o fracaso del proyecto |
Modificado de Blanco P, Camarero J, Fumero A, Werterski A, Rodríguez P. Metodología de desarrollo ágil para sistemas móviles. Introducción al desarrollo con Android y el iPhone. Universidad Politécnica de Madrid, 2009, y The Food and Drug Administration (FDA)13.
El objetivo del presente trabajo fue realizar una revisión sistemática acerca de la información publicada sobre las diferentes aplicaciones creadas para dispositivos electrónicos (apps) enfocadas al campo de la neurorrehabilitación, con el fin de clasificarlas y llevar a cabo una descripción de las principales características de las mismas, pues en nuestro conocimiento no existe ninguna publicación previa en este sentido.
Secundariamente, se pretendió revisar las diferentes posibilidades terapéuticas, valorando las posibilidades que ofrecen, en qué objetivos se centran y cuáles son sus características técnicas, así como sus aplicaciones en neurorrehabilitación.
Material y métodosLa presente revisión sistemática se llevó a cabo mediante búsqueda bibliográfica en bases de datos biomédicas, así como en otras fuentes de información propias del ámbito de las aplicaciones tipo apps.
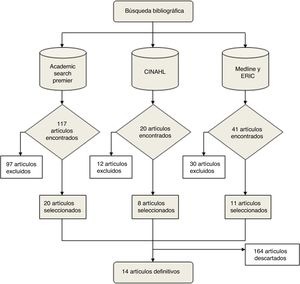
Búsqueda bibliográfica en bases de datosEsta revisión sistemática incluyó todos aquellos estudios centrados en aplicaciones para aparatos electrónicos (apps) en neurorrehabilitación. Se realizaron búsquedas en 4 bases de datos electrónicas: Academic Search Previer, CINAHL, Medline y ERIC, utilizando siguientes palabras clave: «apps», «rehabilitation», «smartphones», «iphones» e «Ipads», considerando artículos en inglés, francés y español.
La presente revisión incluyó artículos publicados desde el año 2000 hasta febrero del 2015, puesto que ha sido documentado el año 2000 como el año de la proliferación y la incursión de las tecnologías de salud en la sociedad5. Fueron excluidos aquellos trabajos que no se centrasen en aplicaciones móviles especializadas en neurorrehabilitación, anteriores al 2000 y en otros idiomas diferentes de los que indicados anteriormente.
Búsqueda en otras fuentes de informaciónDe manera concreta, con respecto a la búsqueda de las aplicaciones en otras fuentes de información creadas para dispositivos electrónicos, al objeto de su clasificación, se realizó un procedimiento basado en 3 fases:
- 1.
Primera fase. Paralelamente a la búsqueda en las diferentes bases de datos, desde noviembre del 2014 hasta febrero del 2015, se realizó una búsqueda de apps en el campo de la neurorrehabilitación, no descartando inicialmente ninguna aplicación con independencia de su idioma o país de desarrollo, pero sí aquellas que no pudieran emplearse en dicho ámbito. Para ello, el equipo investigador, formado por profesionales con experiencia en la valoración y el tratamiento en el campo de la neurorrehabilitación, empleó principalmente las App Markets, informes ya publicados sobre apps en salud, bancos de apps, redes sociales, así como noticias publicadas en los medios de comunicación. Para dichas búsquedas se tuvieron en cuenta los principales sistemas operativos: iOS, Android, BlackBerry OS, Symbian y Windows Phone.
- 2.
Segunda fase. Una vez localizadas las apps, se realizó un proceso de selección de las que poseían aplicaciones ex profeso o de manera potencial en el campo de la neurorrehabilitación, sobre la base de los siguientes criterios: utilidad terapéutica; contenido; calidad; diseño; experiencia de uso; reconocimiento y premios recibidos (si procede).
- 3.
Tercera fase. Se categorizan las diferentes aplicaciones. Tal y como se señalaba en el «Informe de las 50 mejores apps de salud en español»5, no existe por el momento una clasificación consensuada de categorías, pues cada informe emplea la que considera más adecuada. Por ello, en el presente trabajo se han seleccionado 5 categorías intentando abarcar áreas de uso y funcionalidad de la apps en neurorrehabilitación, de forma que las aplicaciones seleccionadas podían estar orientadas a:
- –
Hábitos saludables. Aquellas aplicaciones que se centran en mejorar los hábitos de vida de los pacientes, que fomentan una alimentación sana y equilibrada, una buena hidratación y la práctica regular de ejercicio físico. Aunque el presente trabajo se centra en el campo de la neurorrehabilitación, se consideraron estas aplicaciones en un primer nivel pues forman parte de los cuidados básicos de salud.
- –
Informativas. Las que tienen como principal función aportar información completa y detallada, ya sea sobre una patología determinada o aspectos médicos, no valorando si el formato es de texto, imagen o vídeo.
- –
Valoración. Se incluyen en este grupo todas aquellas aplicaciones que ayudan a realizar un correcto diagnóstico, valoración y/o seguimiento, aportando datos de valor para el profesional sanitario.
- –
Tratamiento. En este grupo se incluyen aquellas aplicaciones que pueden emplearse por parte de los profesionales sanitarios para el tratamiento de pacientes neurológicos. Dentro de este grupo se diferenciarán entre las que contemplen objetivos en la esfera física, la cognitiva y en el ámbito logopédico.
- –
Específicas. Serán aquellas que de manera concreta están diseñadas por equipos y/o unidades específicas de neurorrehabilitación ya existentes en el abordaje de patologías concretas, sobre la base de sus propios criterios elaborados o necesidades a cubrir, pudiendo facilitar la educación y participación activa por parte del paciente, aportando información necesaria para su tratamiento, ayudas para la familia o para encontrar grupos de autoayuda o profesionales del sector.
- –
Para aquellos artículos obtenidos a través de la búsqueda bibliográfica en las diferentes bases de datos (sección «a»), se les administró la escala Jadad, también conocida como puntuación de Jadad o el sistema de puntuación de calidad de Oxford14. Se trata de un cuestionario sencillo, rápido de aplicar y validado para evaluar de forma independiente la calidad metodológica de un ensayo clínico. Esta escala tiene en cuenta aquellos aspectos relacionados con la aleatorización, el enmascaramiento de los pacientes y del investigador al tratamiento (conocido como doble ciego) y la descripción de las pérdidas de seguimiento. Dicha escala aporta una puntuación de 0 a 5 puntos, de manera que a mayor puntuación significa una mejor calidad metodológica del ensayo clínico aleatorizado evaluado. Se considera como «riguroso» un ensayo clínico de 5 puntos, siendo de pobre calidad metodológica si su puntuación es inferior a 3 puntos. El objeto de administrar dicha escala fue para valorar la calidad metodológica del artículo científico, en aras de saber si la información que ofrecían los trabajos estaba respaldada por criterios metodológicos, y no para valorar la calidad técnica o validez de la aplicación móvil. Asimismo, es importante resaltar que también las aplicaciones halladas mediante la búsqueda bibliográfica en bases de datos fueron clasificadas sobre la base de las 5 categorías anteriormente descritas.
ResultadosBúsqueda bibliográfica en bases de datosEn relación con los trabajos hallados en las bases de datos, se identificaron inicialmente 178 artículos, de los que 139 fueron excluidos, sobre la base de los criterios de inclusión y exclusión. Se seleccionaron 39 artículos, de los cuales se incluyeron definitivamente 1415-28 tras un análisis más exhaustivo. El número de artículos encontrados en cada base de datos, así como aquellos que fueron excluidos, se presentan en el diagrama de flujo (fig. 1).
Existió una gran heterogeneidad en los artículos incluidos en la presente revisión, por lo que para su categorización podrían agruparse en (tabla 3): 4 artículos15-18 se centraron en el estudio de aplicaciones que monitorizaban hábitos saludables, aplicaciones centradas en la actividad física y en el autocuidado; en otros 4, el estudio de las apps se centró en comprobar su utilidad para la mejoría de ciertos aspectos, como el equilibrio19, la independencia20,21 y la memoria22; 2 de ellos abordaron la fiabilidad de las apps como herramienta de medida23,24, mientras que las otras 2 publicaciones se basaron en el desarrollo y la creación de un repositorio de apps en salud, respectivamente25,26; los 2 trabajos restantes publicados presentaron un contenido más específico: el primero se centró en el estudio de una app que facilitaba la comunicación entre el paciente y su terapeuta27 y el segundo realizó un estudio de comparación entre la mHealth y la medicina tradicional28.
Participantes, intervención, resultados y calidad de los estudios incluidos
| Artículos | Participantes | Intervención | Resultados | Calidad en la escala Jadad |
|---|---|---|---|---|
| Al Ayubi et al.16 | N=14 | Se realizaron 2 entrevistas. Se empleó la aplicación «PersonA», para monitorizar el ejercicio físico realizado, compuesta de un acelerómetro, un blog personal y un sistema de sincronización con Facebook. No se les solicitó a los participantes que cambiasen sus hábitos de ejercicio físico, pero sí que aquel ejercicio que realizaran lo sincronizasen con la aplicación, para poder almacenar y analizar los datos | La aplicación demostró que la sincronización con las redes sociales permitía supervisar los progresos alcanzados y aumentar la motivación, promoviendo la realización de ejercicio físico Clasificado como: hábitos saludables | 1 |
| Antos et al.18 | N=12 | El objetivo fue desarrollar un software que realizara el seguimiento de la actividad física del paciente sin tener que llevar el smartphone de manera constante en la mano. Para ello se selecciona a un grupo de pacientes y se les solicitó que realizasen ciertos movimientos, y cambiar periódicamente la forma en que llevaban el móvil (en el bolsillo, en el cinturón, en la mano o en una bolsa) | Los autores consiguen desarrollar un modelo, basándose en el estudio de actividades que presentan baja variabilidad. Este enfoque mejora la precisión en la medición del movimiento y su seguimiento en comparación con un clasificador solamente estático Clasificado como: hábitos saludables | 2 |
| Beom-Chan et al.19 | N=9 | Se diseña un sistema de retroalimentación vibrotáctil como herramienta para la rehabilitación del equilibrio en pacientes con disfunción vestibular. El sistema se componía de un acelerómetro lineal triaxial, software personalizado para estimar la inclinación del cuerpo y el accesorio «tactorbud». Se emplearon: test de Romberg, test de Romberg semitándem y Romberg tándem, con ojos abiertos y ojos cerrados, en pacientes control y pacientes con patología. Se les instruyó para alejarse de la vibración, ya que el sistema detectaba si se aproximaban a los límites de estabilidad ante inclinación antero-posterior o medio-lateral ofreciendo un estímulo vibratorio | El sistema fue capaz de proporcionar las señales en tiempo real, reduciendo significativamente el balanceo antero-posterior o medio-lateral, aumentando así el tiempo dentro de la zona de mayor equilibrio Clasificado como: tratamiento | 1 |
| Birna et al.27 | N= 140 | Todos los pacientes reclutados estaban hospitalizados y con dolor crónico. Los pacientes recibieron un teléfono inteligente que realizaba: sesiones con el terapeuta en tiempo real, diarios en la web, seguimiento ante cualquier pregunta por parte de los terapeutas, así como archivos de audio con ejercicios prescritos | Los resultados indicaron que esta intervención reducía el catastrofismo y aumentaba la aceptación en pacientes con dolor crónico generalizado y que estos efectos persistieron 5 meses Clasificado como: específica | 3 |
| Depompei et al.21 | N=106 | Estudio sobre la efectividad de aplicaciones móviles en la mejora de la independencia y gestión del tiempo en las tareas cotidianas. El estudio se realizó en dos fases, con una duración de cuatro semanas cada una de ellas. Los pacientes usaron diferentes aplicaciones como medidas de organización de actividades de la vida diaria | Los resultados indicaron que el uso de aplicaciones móviles mejoró la independencia funcional. Factores que influyeron en el éxito: la motivación del paciente, feedback auditivo y la capacidad de adaptación a eventos inesperados Clasificado como: tratamiento | 1 |
| Ferriero et al.23 | N=39 | Para determinar la fiabilidad de medición del movimiento de flexión y extensión de la rodilla se empleó la app Dr. Goniometer (MDL SrL, Cagliari, Italia) en un iPhone en sujetos sanos Se realizaron mediciones en decúbito supino por 2 investigadores de manera independiente, tanto flexión como extensión La aplicación tomó como puntos de referencia: cóndilo lateral (eje), trocánter mayor (brazo fijo) y maléolo lateral (brazo móvil) | Los resultados demostraron que la aplicación Dr. Goniometer presentó validez para medir la amplitud del movimiento activo de flexión y extensión de rodilla Clasificado como: valoración | 1 |
| Jones y Bucholz20 | N=1 | Empleo de aplicaciones en iPad para el tratamiento de la discapacidad intelectual leve y autismo. Las apps que se utilizaron para la fase de intervención fueron: List To Do (Tsopanakis, 2013), Timer+(Minima Software, 2013) y Quickoffice Pro HD (Quickoffice, Inc., 2012) Recopilaron todas las opiniones del paciente y entorno socio-familiar | Los resultados indicaron un aumento de la independencia, así como en la denominación y el reconocimiento facial de sus compañeros de trabajo. El paciente percibió mejoría subjetiva así como aumento en la motivación Clasificado como: tratamiento | 1 |
| Migo et al.22 | N=80 | El objetivo de este trabajo fue investigar si los pacientes con patología neuropsicológica podían usar teléfonos inteligentes como ayuda en el tratamiento de las alteraciones de la memoria. Las valoraciones fueron realizadas en 2012 y se repitieron 12 meses más tarde para evaluar los cambios en el tiempo | El uso de los smartphones mostró un aumento significativo (del 26 al 40%) de los valores basales Los autores concluyen que los teléfonos inteligentes y sus aplicaciones podrían ayudar en el tratamiento de la memoria. Se necesitan mayores tamaños muestrales Clasificado como: tratamiento | 0 |
| Nghia et al.15 | N=4 | Desarrollar un sistema de monitorización portátil en forma de aplicación móvil que controlaba a tiempo real el ejercicio físico realizado. Se realizan 6 experimentos para probar la eficacia del software | Los resultados muestran que la aplicación puede regular la actividad física sin importar la intensidad o los estímulos externos Clasificado como: hábitos saludables | 0 |
| Oliveira et al.28 | N=15 | Estudiar la correlación entre la app Systemic Lisbon Battery (SLB) y pruebas neuropsicológicas en pacientes con ictus, mediante pruebas convencionales y la aplicación con una versión piloto | Existieron correlaciones moderadas en las valoraciones. La aplicación fue capaz de discriminar las dimensiones más sensibles a evaluar Clasificado como: específica | 1 |
| Parmanto et al.17 | En la fase 1, N=11 | El objetivo fue desarrollar e implementar un sistema de mHealth para apoyar las tareas de autocuidado complejas. Se desarrolló la aplicación IMHere, un portal sanitario, y un protocolo de comunicación de doble vía que conectaba al paciente con su médico | Se detectaron problemas de usabilidad en las áreas de autocuidado, la navegación, la interfaz y las comunicaciones entre las aplicaciones y el portal. Los patrones de utilización mostraron un aumento de su uso en el primer mes Clasificado como: hábitos saludables | 1 |
| Shuren25 | Se revisan las aplicaciones móviles en el mercado para su categorización | Se investigó sobre el desarrollo de las aplicaciones médicas móviles que pudieran mejorar la atención en salud y proporcionaran a los consumidores y profesionales información de interés | Se elabora un listado de aplicaciones médicas móviles que han sido aprobadas por la FDA Se pueden realizar búsquedas por tipo de aplicación médica móvil (p. ej., de diagnóstico) Clasificado como: informativa | 0 |
| Tousigmant-Laflamme et al.24 | N=28 | Dos examinadores midieron rango de movimiento cervical de cada participante 2 veces usando el iPhone (intra e interfiabilidad) y una vez con el CROM (para la estimación de la validez de criterio) Para tomar las medidas se utilizaron las apps «clinometer» y «compass» de iPhone | Existió una buena fiabilidad intraevaluador y baja fiabilidad entre examinadores. Cuando se compararon con el gold standard, estas aplicaciones mostraron de moderada a buena validez Clasificado como: valoración | 1 |
| Xu y Liu26 | No aplicable | El objetivo de este estudio fue crear un repositorio centralizado de aplicaciones centradas en la salud Se centraron en las aplicaciones de las 2 tiendas de aplicaciones más principales, la Apple App Store y Google Play Store. Se extrajo información detallada de cada aplicación relacionada con la salud de estas dos tiendas de aplicaciones a través de un programa de rastreo | Desarrollan un recurso centralizado que proporciona información detallada Se extraen más de 60.000 aplicaciones relacionadas con el ámbito de salud Clasificado como: informativa | 0 |
Por lo tanto, y siguiendo la categorización que pretende el presente trabajo, estas aplicaciones móviles se clasificaron en: 4 pertenecerían a «Hábitos saludables»15-18, 225,26 como apps «Informativas», 2 se consideraron dentro de la categoría de «Valoración»23,24, 4 estuvieron relacionadas con el «Tratamiento»19-22, mientras que las 2 últimas27,28 fueron incluidas en la categoría de «Específicas».
Las puntuaciones en la escala de Jadad, en relación con los artículos incluidos en la presente revisión sistemática, pueden encontrarse en la tabla 3. La calidad de los estudios fue pobre. Cuatro artículos15,22,25,26 presentaron 0 puntos en la escala de Jadad; 8 una puntuación de 116,17,19-21,23,24,28; uno con una puntuación de 218 y, por último, uno con una puntuación de 327. Dichas puntuaciones fueron debidas a que la mayoría de los trabajos no eran aleatorizados o no describían el método de cegamiento del terapeuta y/o el evaluador.
Búsqueda en otras fuentes de informaciónEn relación con la primera fase de nuestra búsqueda, se seleccionaron 323 aplicaciones que cumplían los criterios de inclusión.
En la segunda fase, según las especificaciones anteriormente descritas, se seleccionaron 69 aplicaciones. En la tabla 4 se expone el nombre de cada una de ellas, incluyendo las aplicaciones encontradas en la búsqueda bibliográfica, a quién irían dirigidas, su carácter gratuito o de pago, así como una breve descripción de las mismas.
Listado apps con aplicación en neurorrehabilitación
| Nombre de la aplicación | Paciente/profesionales | Pago/gratuita | Breve descripción | Clasificación |
|---|---|---|---|---|
| Ablah | Pacientes | Pago | Mejora la comunicación | Tratamiento (logopedia) |
| Alzheimer app | Pacientes | Gratuita | Tratamiento y entendimiento de una patología | Específica |
| AMiAlcance | Pacientes | Gratuita | Mejora el uso de tecnología | Hábitos saludables |
| Baby's Motor Milestores | Pacientes y profesionales | Gratuita | Hitos del desarrollo motor del bebé | Informativa |
| Beberagua (Water your body) | Pacientes | Gratuita | Mejora hábitos de vida (hidratación) | Hábitos saludables |
| Brainyapp | Pacientes | Gratuita | Entrenamiento de la memoria | Tratamiento (Cognitiva) |
| Cathmypain | Pacientes | Gratuita | Diario de dolor | Valoración |
| Cerebral Palsy | Pacientes | Gratuita | Tratamiento y entendimiento de una patología | Específica |
| Clinometer | Profesionales | Pago | Herramienta de trabajo | Valoración |
| CNS Mobile | Pacientes y profesionales | Gratuita | Tratamiento y entendimiento de una patología | Específica |
| Contador de calorías | Pacientes | Gratuita | Mejora hábitos de vida (alimentación) | Hábitos saludables |
| Daño cerebral | Pacientes y profesionales | Gratuita | Tratamiento y entendimiento de una patología | Específica |
| DMD guide | Pacientes y profesionales | Gratuita | Tratamiento y entendimiento de una patología | Específica |
| Dr. Goniometer | Profesionales | Pago | Herramienta de trabajo | Valoración |
| Endomondo | Pacientes | Gratuita | Mejora hábitos de vida (ejercicio) | Hábitos saludables |
| Escala de coma Glasgow | Profesionales | Gratuita | Herramientas de trabajo | Valoración |
| Escoliómetro HD | Profesionales | Pago | Herramientas de trabajo | Valoración |
| Fisioterapia a tu alcance | Pacientes y profesionales | Gratuita | Informativa | Informativa y tratamiento (físico) |
| Goniometer Records | Profesionales | Gratuita | Herramientas de trabajo | Valoración |
| Goniómetro Pro Gratuito | Profesionales | Gratuita | Herramientas de trabajo | Valoración |
| Google Fit | Pacientes | Gratuita | Mejora hábitos de vida (ejercicio) | Hábitos saludables |
| Guía de actos fisioterápicos | Pacientes y profesionales | Gratuita | Informativa | Informativa y tratamiento (físico) |
| Guía salud | Profesionales | Gratuita | Informativa | Informativa |
| HeadacheDiary | Pacientes | Pago | Diario de dolor | Valoración |
| Human Anatomy Atlas 3D. Visible body | Profesionales | Gratuita | Herramientas de trabajo | Informativa |
| ICTUS care | Pacientes | Gratuita | Tratamiento y entendimiento de una patología | Específica |
| IDoctus | Profesionales | Gratuita | Herramientas de trabajo | Informativa |
| INeuro | Profesionales | Pago | Informativa | Informativa |
| IPediatric | Pacientes | Pago | Informativa | Informativa |
| ISecuencias | Pacientes y profesionales | Pago | Mejora hábitos de vida (aprendizaje) | Hábitos saludables |
| LetMeTalk: Talker SAAC, CAA, SAC | Pacientes | Gratuita | Mejora la comunicación | Tratamiento (logopedia) |
| Lists To Do | Pacientes | Pago | Mejora hábitos de vida | Hábitos saludables |
| Medical tolos | Profesionales | Gratuita | Herramientas de trabajo | Valoración |
| Medisafe | Pacientes | Gratuita | Recordatorio medicación | Hábitos saludables |
| Medscape | Profesionales | Gratuita | Herramientas de trabajo | Informativa |
| Mememtum | Pacientes y profesionales | Pago | Herramientas de trabajo | Valoración y tratamiento (físico) |
| Memento | Pacientes | Gratuita | Trabajo de la memoria | Tratamiento (cognitiva) |
| Migrapp | Pacientes | Gratuita | Diario de dolor | Valoración |
| Mobile MIM | Profesionales | Gratuita | Herramientas de trabajo | Valoración |
| MusclePremium | Profesionales | Gratuita | Herramientas de trabajo | Informativa |
| Muscular Dystrophy | Pacientes | Gratuita | Tratamiento y entendimiento de una patología | Específica |
| MyepilepsyDiary | Pacientes | Gratuita | Diario de dolor | Valoración |
| NeuroAttention | Pacientes | Gratuita | Trabajo de la memoria | Tratamiento (cognitiva) |
| Neurolocalizar | Pacientes y profesionales | Gratuita | Informativa | Informativa |
| Neuro12 | Profesionales | Gratuita | Herramientas de trabajo | Informativa y valoración |
| NeuroNation-ejercicio cerebral | Pacientes | Gratuita | Trabajo de la memoria | Tratamiento (cognitiva) |
| NeuroScores | Profesionales | Gratuita | Herramientas de trabajo | Valoración |
| Nicke+Running | Pacientes | Gratuita | Mejora hábitos de vida | Hábitos saludables |
| Padmed | Profesionales | Gratuita | Herramientas de trabajo | Informativa |
| Paralisia facial | Pacientes | Gratuita | Tratamiento y entendimiento de una patología | Específica |
| Parkinson exercises | Pacientes y profesionales | Pago | Tratamiento y entendimiento de una patología | Específica |
| Parkinson'sToolkit | Pacientes y profesionales | Gratuita | Tratamiento y entendimiento de una patología | Específica |
| PhysiotherapyExercises | Profesionales | Gratuita | Herramientas de trabajo | Informativa y tratamiento (físico) |
| PictoConnection | Pacientes | Gratuita | Mejora hábitos de vida | Valoración y hábitos saludables |
| Podómetro | Pacientes | Gratuita | Mejora hábitos de vida (ejercicio) | Hábitos saludables |
| Posture: Screenmobile | Profesionales | Pago | Herramientas de trabajo | Valoración |
| Prognosis | Profesionales | Gratuita | Informativa | Informativa |
| Rancho Gait | Profesionales | Gratuita | Herramientas de trabajo | Valoración |
| RecogniseHands | Profesionales | Pago | Herramientas de trabajo | Valoración |
| SAAC. Comunicación. Autismo | Pacientes | Gratuita | Mejora hábitos de vida (comunicación) | Tratamiento (logopedia) |
| Spina Bifida | Pacientes | Gratuita | Tratamiento y entendimiento de una patología | Específica |
| StretchExercises | Pacientes | Gratuita | Mejora hábitos de vida (ejercicio) | Informativa y hábitos saludables |
| StretchingE | Pacientes | Gratuita | Mejora hábitos de vida (ejercicio) | Informativa y hábitos saludables |
| TF: Mesa luminosa | Profesionales | Gratuita | Herramientas de trabajo | Valoración |
| Timer+ | Profesionales | Gratuita | Herramientas de trabajo | Valoración |
| Tweri | Pacientes | Gratuita | Ayuda para la localización | Hábitos saludables |
| Universal Doctor Speaker | Pacientes y profesionales | Gratuita | Traductor médico | Valoración |
| Welvi | Pacientes | Gratuita | Mejora hábitos de vida | Hábitos saludables |
| WoodenMan- Maniquí | Profesionales | Gratuita | Herramientas de trabajo | Valoración |
Las aplicaciones marcadas en negrita son las pertenecientes a la búsqueda bibliográfica en las bases de datos.
El resto de aplicaciones se han obtenido de otras fuentes de información.
Finalmente, en una tercera fase del estudio, se clasificaron las mismas, obteniendo la última columna de la tabla 2 y la figura 2, resumiéndose según las categorías indicadas en: 15 apps sobre de hábitos saludables, 17 apps informativas, 23 aplicaciones de valoración, 11 apps de tratamiento (diferenciando 4 para tratamiento físico y cognitivo, respectivamente, y 3 para tratamiento de logopedia) y 11 apps específicas en neurorrehabilitación. Debe tenerse en cuenta que una misma app podía estar destinada a varias categorías en función de sus prestaciones.
En función del público a quien estaban dirigidas, 32 aplicaciones estaban orientadas a pacientes, 25 a los profesionales sanitarios y 12 aplicaciones tanto para profesionales, como para pacientes. Y de manera general, si se clasifican las aplicaciones según su coste, se encontraron 13 aplicaciones de pago, mientras que las 56 restantes fueron gratuitas.
DiscusiónActualmente, más de la mitad de los españoles mayores de 18 años tiene un teléfono inteligente, y el uso creciente de Internet a través del mismo está desplazando su acceso a través del ordenador29. Los teléfonos inteligentes, junto con las tabletas, se han convertido en dispositivos móviles bien valorados por gran parte de la población gracias a las posibilidades que brinda su portabilidad. Los actuales dispositivos móviles se caracterizan por la interacción multitáctil, la convergencia de funciones (como incorporación de cámara, vídeo, mensajes de texto y geolocalización), pantallas más grandes, teclado virtual y generalización de otras formas de interacción como la voz8.
Se calcula que en España se descargan casi 4 millones de aplicaciones desde dispositivos móviles al día según datos del 2014, creciendo desde los 2,7 millones del año 2012. El informe APP del 201430 destaca la presencia de 23 millones de usuarios activos de apps en España en 2014, aumentando desde los 12 millones en el año 2012. Dichas cifras podrían suponer un potencial recurso para poblaciones ya sensibilizadas en el uso de dichas tecnologías, como podrían ser los sujetos con patología neurológica.
En España, al igual que en otros países, Internet y las aplicaciones móviles son la principal vía de acceso a información médica29. Además, permiten la formación, el contacto con otros profesionales, posibilidad de consulta, difusión de información y pueden ser empleadas como herramientas para promocionar la salud. Por todo ello, las apps son consideradas herramientas muy ágiles, potentes, virales y de uso muy generalizado y de manejo sencillo. En relación con este punto, es importante destacar cómo diversas aplicaciones consideradas en la presente revisión presentaban como objeto el acceso a información médica (como «Guía salud», «INeuro» o «IPediatric»), así como su consideración como herramienta de comunicación con el profesional sanitario (como «Neurolocalizar»), lo que podría ayudar en el mantenimiento de la adherencia, así como la participación activa en los tratamientos.
En este sentido, las apps son una herramienta de apoyo valiosa para los profesionales de la salud, incluso algunos expertos las han considerado como el mayor avance tecnológico de nuestro tiempo7, y este hecho no es ajeno a los profesionales del ámbito de la neurorrehabilitación. Muchos de ellos han acogido con entusiasmo tecnologías comerciales para ser utilizarlas en el tratamiento rehabilitador, al ser considerados sistemas accesibles; sin embargo, es cierto que pueden ser potencialmente menos eficaces, porque no se diseñaron de manera específica para la intervención31, como sí lo están siendo ciertas aplicaciones móviles. No obstante, es tal la cantidad de aplicaciones nuevas que cada día están disponibles que resulta complejo seleccionar aquellas que son útiles y se adecuan a las necesidades de los pacientes con patología neurológica, por lo que, como señala el informe APP30, ante el crecimiento de dicha oferta, se hace necesario contar con nuevos documentos y/o guías que faciliten la elección. Por ello, nuestro objetivo ha sido ofrecer una perspectiva general de las aplicaciones en el campo de la neurorrehabilitación con el objeto de ayudar al profesional sanitario a identificar las aplicaciones de interés en dicha área, sobre la base de las necesidades de los pacientes.
En nuestro conocimiento, no existe ningún trabajo previo que haya investigado, en aras de su clasificación y difusión, las aplicaciones disponibles con potencial uso en el ámbito de la neurorrehabilitación. Xu i Liu26 realizaron un repositorio centralizado de aplicaciones centradas en salud, teniendo como base las 2 tiendas de aplicaciones principales, la Apple App Store y Google Play Store, extrayendo información detallada del total de 60.000 aplicaciones médicas finalmente incluidas en su estudio. Sin embargo, nuestro objetivo fue la identificación de aplicaciones en el ámbito concreto de la neurorrehabilitación sobre la base de una revisión sistemática de la literatura científica, así como mediante el uso de otras fuentes de información propias de las aplicaciones móviles, identificándose 15 apps sobre de hábitos saludables, 17 apps informativas, 23 apps de valoración, 11 apps de tratamiento y 11 apps específicas en neurorrehabilitación. A nivel general, 32 aplicaciones estaban orientadas a pacientes, 25 a los profesionales sanitarios y 12 aplicaciones a ambos perfiles. En relación con su coste, 13 apps fueron de pago, mientras que las 56 restantes fueron gratuitas.
En relación con estos resultados, dentro de las apps de hábitos saludables es importante destacar la gran cantidad de aplicaciones que existen, así como con la posibilidad de sincronización con otros dispositivos externos, destacando por su facilidad de uso e independencia que pueden aportar al paciente8,32-37. Ante dicha proliferación de apps, las asociaciones de pacientes parecen estar de acuerdo en el uso de distintivos para poder reconocer aplicaciones fiables, como por ejemplo el «distintivo App Saludable»34; se deben resaltar de entre ellas, por las prestaciones que ofrecen, «Endomondo», «Google Fit» y «AMiAlcance». En el caso de las apps informativas, estas se centran en su mayoría en el aporte de información para el paciente y guías de actuación; destacamos «Fisioterapia a tu alcance» e «iNeuro». Las apps de valoración son las más abundantes, pero son necesarios estudios para garantizar su validez y fiabilidad en neurorrehabilitación; destacamos «Goniometer Pro», «Dr. Goniometer» y especialmente «Rancho Gait», una aplicación interesante para evaluar la marcha normal y patológica que proporciona asesoramiento de productos de apoyo en base a las necesidades detectadas. Las aplicaciones de tratamiento y específicas diseñadas para el ámbito de la rehabilitación neurológica son más escasas; destacamos «Mementum», diseñada para pacientes con enfermedad de Parkinson, y «Physiotherapy Exercises», un repositorio de 950 ejercicios de interés en el tratamiento en la rehabilitación de pacientes neurológicos, así como «NeuroRHBDaño Cerebral» e «ICTUS care», en el apartado de específicas para la educación, la valoración y el tratamiento en el ámbito de las unidades de daño cerebral.
De la información recogida en la revisión de la literatura científica en relación con las apps centradas en controlar los hábitos de vida saludables15-18, aquellas centradas en la prescripción o supervisión de ejercicio físico parecen aportar resultados positivos y son efectivas, independientemente de la intensidad del mismo. Aquellas con protocolo de comunicación de doble vía que conectan al paciente con su médico favorecen la adherencia y permiten realizar un seguimiento prolongando17, así como reducir el catastrofismo27. Por las importantes repercusiones sobre la calidad de vida de los pacientes y cuidadores, resulta fundamental destacar las apps que favorecen el aumento de la independencia20,21, aquellas con tecnología vibrotáctil para la rehabilitación del equilibrio19 y las centradas en la memoria y el estudio, además de aquellas útiles para la intervención neuropsicológica22,28. Cerrito et al.35 desarrollaron una aplicación interesante para la cuantificación del movimiento en bipedestación en las personas mayores saludables y fue descrita como una herramienta fiable y válida. Finalmente, 2 de los trabajos revisados se centraron en estimar la fiabilidad de softwares de medida23,24, empleando desde una app basada en un inclinómetro hasta «Dr. Goniometer», por lo que existe un futuro prometedor en esta línea. Sin embargo, estos resultados deben ser considerados con cautela debido a la baja calidad metodológica de los estudios incluidos.
La FDA reconoce la extensa variedad de posibles funciones de las aplicaciones móviles, el rápido ritmo de la innovación en estas y los potenciales beneficios y riesgos para la salud pública que representan. En este sentido, ha publicado una guía para informar a fabricantes, distribuidores y otras entidades sobre cómo pretende aplicar la regularización de dichas aplicaciones36, pues debe supervisar la seguridad y la eficacia de los mismos37,38. Algunos autores12,25 instan a que la FDA ponga a disposición pública un listado de aplicaciones médicas móviles que han sido aprobadas por la propia entidad. En relación con las apps incluidas en el presente trabajo, resulta esencial conocer datos de validación concretos en las poblaciones o patologías diana, así como su aprobación por las agencias con control correspondientes, sobre la base de las necesidades por parte de los pacientes. En esta línea, Meulendijk et al.39 investigaron sobre los requisitos esenciales para una aplicación móvil médica, desde el punto de vista de los pacientes, identificándose, tras entrevistas y evaluaciones de los participantes, 9 requisitos esenciales: accesibilidad, certificabilidad, portabilidad, la privacidad, la seguridad, la seguridad, la estabilidad, confiabilidad y facilidad de uso.
Existen ciertas limitaciones a destacar en la presente revisión sistemática. En primer lugar, la calidad metodológica de los artículos incluidos fue baja, por lo que las recomendaciones realizadas deben ser analizadas con cautela. Además, no se han realizado estudios de validación de todas las apps incluidas, por lo que futuros trabajos deberán orientarse en esa línea. Segundo, aunque el empleo de las apps en neurorrehabilitación podría ser beneficioso como tratamiento coadyuvante en ciertas patologías, no siempre su uso resulta aplicable, por ejemplo, en aquellos casos en los que exista deterioro cognitivo que dificulte el entendimiento de las pautas marcadas por la aplicación o en pacientes con déficit motor residual, donde los propios impedimentos de la enfermedad de base limiten la interacción con la app y no se disponga de un familiar o cuidador, por lo que es necesaria una correcta valoración individual de cada paciente y/o app. Por todo ello, son necesarios nuevos estudios, con adecuados diseños metodológicos y tamaños muestrales, que profundicen en estas limitaciones y en el desarrollo de apps específicas en el ámbito de la rehabilitación de la patología neurológica.
ConclusionesExisten ciertas evidencias de que algunas apps son efectivas y fiables como tratamiento coadyuvante en el tratamiento rehabilitador de ciertas patologías neurológicas, destacando las apps centradas en hábitos saludables, en el tratamiento del equilibrio, apps de evaluación y diarios de comunicación a tiempo real entre el terapeuta y su paciente, aunque estos resultados deben ser tomados con cautela ante la escasa calidad metodológica de los trabajos publicados.
Ante la abundante cantidad de aplicaciones disponibles con potenciales aplicaciones en el campo de la neurorrehabilitación, es importante que los desarrolladores y los diseñadores de las apps conozcan cuáles son las necesidades de la población con patología neurológica para que sus productos sean válidos y eficaces en dicho contexto. Del mismo modo, los profesionales, los pacientes, los familiares y los cuidadores deberían disponer de criterios e indicadores que pudieran ayudarles a seleccionar las aplicaciones óptimas para sus necesidades concretas.
Para una correcta implantación de las apps en el campo de la neurorrehabilitación es indispensable garantizar el acceso y la utilización de las tecnologías móviles por parte de profesionales, pacientes, familiares y cuidadores, así como concienciar a la industria en aspectos de usabilidad, accesibilidad e igualdad de oportunidades.
Conflicto de interesesNinguno.









