Introduction
The evaluation of functionality is one of the most important points in the care of the elderly, for several reasons: an aid in clinical evaluation and follow up, allows the detection of degrees of functional loss in those where it is still possible to prevent or slow down the progression of the disability, makes it possible to select the elderly at risk to prevent their further deterioration and the development of adverse events, and helps in standardisation for investigational purposes.1,2
There are 2 separate groups of functional evaluation scales depending on the functions being evaluated3,4:
Basic activities of daily living (BADL), elemental, and necessary for the person to maintain independence in their more immediate surroundings, that is, the home (bath, toilet, getting dressed, mobility, continence, diet).
Instrumental activities of daily living (IADL), more elaborate, necessary to be independent in the community and to be able to remain independent in it. These include: taking responsibility for medication, care of the home, prepare meals, use transport, do shopping, use of telephone, etc.
In primary care, where the majority of elderly people are independent and are in a good state of health, the evaluation of the IADL is where it has more general interest, while the evaluation of BADL is useful in certain patient subgroups (immobile, acute processes with sequelae, rehabilitation, etc).
In Spain, the Lawton and Brody Index, is the scale most employed to evaluate AIDL (Table 1),5 despite the fact that it has not been adapted or validated in our environment and that it could have other important problems, such as the influence of culture and gender (4 of the 8 items evaluate tasks traditionally assigned to women).
Owing to this lack of suitable tools in this area of geriatric evaluation, despite its relevance and interest, we set out to design and validate an instrument which would be applicable in primary care and, therefore, in the population in the community. For this initial phase a Delphi study was used,6,7 which is a design suitable for obtaining items which may add content validity to the questionnaire. Studies will follow to give it constructive and face validity, reliability and predictive and criteria validity.
The objective of the present study is to identify and select items for the design of a questionnaire to evaluate AIDL in the elderly who live in the community.
Participants and Methods
Design
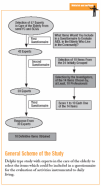
Delphi type study, in a national setting, which was carried out between November 2003 and June 2004. Three consecutive mailings were sent out by e-mail or fax (for 3 people who were not prepared for this and would like to participate), at monthly intervals and with a reminder 15 days after each mailing. The responses were received by the same route.
In the first mailing they were asked to reply to the following question: "What items would you include in a questionnaire to evaluate AIDL in elderly people who live in the community?"; they were asked to indicate between 3 and 10 items which would cover different fields, and that they should try and avoid those which could have a clear gender bias.
After being grouped by the investigators, a second mailing of a list of the resulting items was sent, from which they should select the 10 items which they would consider most relevant.
Finally, in a third mailing, the list of the items most selected in the previous phase was attached so that they would score from 1 to 10, from lowest to highest relevance, the 10 which they would consider the most important.
Sample, Participants, and Context
Sample and context. The study setting was the community environment; it was directed at people é75 years who lived in the community, as from this age a higher prevalence of incapacity starts to appear, and it is that chosen in the majority of selective interventions in the elderly.
Participants. It was decided that the participants should be professionals from different levels, experts or with a wide experience in the care of the elderly, and ensuring that a significant proportion of them worked in primary care. All the family doctor authors of a recent manual of the Spanish Society of Community and Family Medicine (semFYC)8 were also asked to participate. Also, through the Secretary of the Spanish Geriatric and Gerontology Society (SEGG), professional members of this society were also asked if they would like to participate in the experiment. Initially 57 experts from different fields and disciplines were contacted: 25 family doctors, 15 geriatricians, 5 physiotherapists, 6 social workers, and 6 nurses. The formal recruitment was by means of an introductory letter explaining the study and the request for their collaboration was sent with the first mailing. Those who could not be located after 3 attempts to contact them or the members of semFYC who refused the invitation to take part, were excluded.
Analysis
The responses received from the first mailing were grouped by similarity of content after discussion and consensus by the investigators. In the second mailing, all the grouped items were sent so that they could select the 10 which were most relevant.
The 14 most voted items were selected, with a score of more than 10 (since the rest had very low scores), and were sent in a third mailing so that the 10 selected by each collaborator could be scored from 1 to 10, from least to most relevant, respectively. The items were treated generically at all times as the selection of the type of activity was of interest. In a later phase of the creation of the questionnaire (face validity) the technical aspects of the items will be developed further. The analysis of these last responses provided the definitive selection.
Results
Of the 57 experts who were sent the first questionnaire, 43 replied and 53 items were obtained, which were grouped into 24 activities. On analysing the activity suggestions according to professional field, it was seen that the medical and geriatric experts valued the activities regarding the use of medication and transport; the nurses placed more value on the tasks of adapting to the environment and use of domestic appliances; the physiotherapists valued instrumental abilities, such as changing a light bulb, opening/closing doors or using keys; and the social workers valued the self-care and social relationships.
The second mailing, with the list of the 24 resulting items, was sent to the 43 experts who answered in the first phase, so they could select, in their opinion, the 10 most relevant. With the replies obtained, we selected the items which obtained a score of >10, resulting in 14 items (Table 2).
The third mailing was sent to the same people as before and which had a list attached of the 14 resulting items so that they could score the 10 which they considered most relevant (they scored from 1 to 10 points, from least to most relevance). Thirty experts who continued in the study replied and we obtained, ranked by score (a total of 1650 points, corresponding to the sum of the 10 scores of the 30 experts), the 10 key items to include in the final questionnaire (Table 3). Of the 30 professionals who concluded the study, 12 were family doctors (40.0%), 11 geriatricians (36.7%), 5 nurses (16.6%), 2 physiotherapists (6.7%), and no social workers.
The losses were 27: in the first phase 14 were lost, in the second 10 and in the third and last, 3.
Discussion
A fundamental aspect of the study is to have relied on a multi-disciplinary team of experts who carry out clinical tasks, which has permitted the inclusion of specific instrumental or physical abilities (which do not normally appear in other scales of this type) and others which may be of greater practical importance.
This aspect is corroborated by the fact that, in the first responses sent back a relationship was observed between the type of items and the professional who graded it. The integration of all of them contributed to improving the validity and gives it a richer content.
The improvements achieved as regards the already available scale most employed for evaluating AIDL (Lawton and Brody Index) are the decrease in the influence of gender and the widening of the type of activities represented in the items. Some of the items resulting from this new scale project are similar to the Lawton Index (items 1, 2, 3, 4, 7, and 9, shown in Table 3), although it minimises the importance of domestic tasks, which still remain in 2 of the 10 future items of the new scale as opposed to 4 of the 8 existing in that of Lawton, to avoid gender bias. These items, although present in both scales, in the new scale they have attempted to orientate towards activities which are normally carried out by both sexes, not limiting them to those in which males normally obtain less points. It has more of a bearing on other types of complex activities which enable the person to adapt to his/her environment and maintain their independence in the community.
Ten items were chosen because there was an appreciable difference in points as regards the next ones, although subsequent analysis in the process of creating and validating the questionnaire will determine the number of definitive items. Although the item of social relationship did not appear as instrumental as the rest, it reflects a level of global functioning in a basic area to be able to maintain oneself in the community.
The most valued activities are the use of drugs, of great significance for its high prevalence and impact, and the use of the telephone, which was considered a "survival item" due to the benefits of its correct use.
An aspect which has to be pointed out as novel within the methodology of this study, is the use of e-mail as a means of communicating with the experts within the Delphi study. This system has been rapid, convenient and with great possibilities, and has not involved a lower number of losses (47.4%) as compared to the more traditional method by letter post.9
This study is a first pass in the creation and validation of a future questionnaire, by providing the content validity. In subsequent phases the face validity will be looked for and the reliability, the validity of criteria, and concurrent and predictive validity, will be analysed
Conclusiones
The multidisciplinary and clinical character of the experts has contributed to enhance the spread of activities evaluated in the new questionnaire, as well as making it more practical and useful in the day to day clinical practice in primary care.
In this new questionnaire, only 2 items could have gender influence (unlike in other questionnaires available), although "to do the shopping" is not limited to domestic purchases, and in the "domestic tasks" activities carried out, traditionally, by men are also included. The items most valued are the use of medication (of great importance due its high prevalence and impact) and use of the telephone (considered an activity item of survival).
As for the advantages compared to the Lawton Index, a reduction in gender bias and an increase in the range of evaluated activities has been achieved.
As previously mentioned, the present study is a first pass (content validity) in the creation and validation of the questionnaire: other experts in questionnaires will take part in the next phase (face validity). Later the reliability of the questionnaire, as well as the criteria and concurrent validity will be analysed along with other indices.
Acknowledgments
To the experts who have taken part in the study, and to the 2 scientific societies which represent them: semFYC and SEGG.








