Conocer la percepción de los profesionales de atención primaria sobre la integración y la eficacia de la mHealth en el manejo de pacientes con patologías crónicas, así como sus habilidades digitales.
DiseñoEstudio observacional descriptivo transversal realizado de abril a noviembre de 2023.
EmplazamientoAtención primaria del Departamento de Salud de Denia, Alicante.
ParticipantesProfesionales de enfermería, medicina y fisioterapia.
MedicionesSe creó un formulario ad hoc anonimizado dividido en dos apartados: datos sociodemográficos y 7 preguntas sobre el uso de tecnologías de salud móvil e internet.
ResultadosParticiparon 181 profesionales, con una habilidad alta en el manejo de aplicaciones móviles (mediana 8 puntos sobre 10; IQR=2), siendo más elevada en los más jóvenes (p<0,001). El 56,35% había prescrito información digital avalada científicamente. La ventaja principal de la mHealth identificada fue el fomento del autoseguimiento y autocontrol del paciente (86,74%). Sin embargo, un 88,95% consideró como desventaja la dificultad de uso de las tecnologías móviles según el tipo de paciente. El 64.64% opinó que la mHealth estaría destinada a pacientes, o sus cuidadores, con patologías crónicas cardiometabólicas o respiratorias.
ConclusionesEl estudio revela una percepción positiva hacia la mHealth entre los profesionales de atención primaria, destacando su competencia tecnológica. Se enfatiza su potencial para mejorar el autocuidado y la gestión de pacientes con patologías crónicas, promoviendo una mejor documentación electrónica del seguimiento. Es crucial abordar la brecha digital para garantizar acceso equitativo a la mHealth, mejorando así la atención sanitaria y los resultados de salud.
To examine the perceptions of primary care professionals regarding the integration and effectiveness of mHealth in managing patients with chronic conditions, as well as their digital skills.
DesignDescriptive cross-sectional observational study conducted from April to November 2023.
SettingPrimary care services in the Health Department of Denia, Alicante, Spain.
ParticipantsProfessionals in nursing, medicine, and physiotherapy.
MeasurementsParticipants completed an anonymized ad hoc questionnaire divided into two sections: sociodemographic data and questions regarding the use of mobile health technologies and the internet.
ResultsA total of 181 professionals participated, showing high proficiency in managing mobile applications (median score of 8 out of 10; IQR=2), with higher proficiency observed among younger professionals (P<.001). 56.35% had prescribed official or scientifically endorsed digital information. The primary advantage identified for mHealth was the enhancement of patient self-monitoring and self-control (86.74%). However, 88.95% noted the difficulty of using mobile technologies depending on patient type as a disadvantage. 64.64% believed mHealth should be targeted towards patients or caregivers dealing with cardiometabolic or respiratory chronic conditions.
ConclusionsThe study underscores a generally positive perception of mHealth among primary care professionals, highlighting their technological competence. It also emphasizes the potential of mHealth to improve patient self-management and enhance electronic documentation of patient follow-up. Addressing the digital divide is critical to ensuring equitable access to mHealth and thereby improving health care and outcomes.
La digitalización está transformando ámbitos clave, como la salud, donde se adopta bajo el término «salud digital» y busca mejorar los servicios mediante el uso de herramientas digitales1. La salud móvil, o mHealth, componente esencial de la salud digital, utiliza dispositivos móviles para facilitar diagnósticos, seguimientos y monitorización2-5. Esta tecnología no solo mejora la eficiencia de los recursos, sino que también ofrece soporte en la gestión, con intervenciones digitales que benefician tanto a la población general como a los profesionales, optimizando la gestión de datos y su gobernanza6.
La digitalización ha avanzado significativamente en telerrehabilitación, mejorando la autonomía, reduciendo costes y desplazamientos y optimizando la monitorización de resultados de salud7. Además, durante la pandemia de COVID-19 las aplicaciones móviles redujeron la carga asistencial, facilitaron la monitorización de pacientes crónicos y mejoraron el acceso a información confiable y el seguimiento de síntomas8.
En atención primaria (AP), las tecnologías digitales son fundamentales para manejar enfermedades crónicas, causantes del 71% de muertes globales y el 80% de consultas, intensificando la demanda de cuidados continuos y el uso intensivo de recursos sociosanitarios9,10.
A pesar de que la implementación de mHealth en AP se concentra principalmente en unidades especializadas y en pacientes menores de 65años, esta limitación excluye a otros grupos que podrían beneficiarse, profundizando las desigualdades en personas mayores y en zonas rurales o desfavorecidas11-13. Existen casos exitosos, como el programa «ValCrònic» en la Comunidad Valenciana (CV), que logró reducir significativamente las visitas a urgencias y hospitalizaciones14. Para abordar estas desigualdades a nivel global, la OMS lanzó «Be He@lthy, Be Mobile», un proyecto que integra la mHealth en sistemas sanitarios para combatir enfermedades no transmisibles y fomentar un envejecimiento saludable15. Sin embargo, aún es necesario desarrollar herramientas que evalúen adecuadamente la idoneidad de los pacientes para manejar la salud móvil16.
Dada la importancia de las tecnologías emergentes, es crucial que los profesionales de AP posean competencias digitales adecuadas para implementar eficazmente la mHealth, mejorando así la atención de pacientes crónicos y optimizando el uso de recursos sanitarios.
El objetivo principal del estudio fue conocer la percepción de los profesionales de AP sobre la integración y la eficacia de la mHealth en el manejo de pacientes con patologías crónicas.
Los objetivos secundarios incluyeron explorar cómo perciben sus habilidades digitales en el uso de la mHealth, sus opiniones sobre las ventajas y desventajas de esta tecnología, identificar los destinatarios óptimos en el contexto de patologías crónicas, y, finalmente, determinar la frecuencia y las modalidades con que prescriben información sanitaria a través de medios digitales.
Material y métodoDiseñoSe realizó un estudio observacional descriptivo transversal entre los meses de abril y noviembre de 2023.
Población a estudioLa muestra estudiada comprendió profesionales de medicina, fisioterapia y enfermería, incluyendo matronas, de AP del Departamento de Salud de Denia (DSD), CV, España. El DSD se compone del Hospital de Denia y 11 zonas básicas de salud (ZBS), pertenecientes a la Conselleria de Sanitat. De acuerdo con la memoria de 2023, dentro de estos colectivos, el área de AP contaba con 309 profesionales y 30 adicionales en formación vía médica/o interna/o residente (MIR) o enfermera/o interna/o residente (EIR).
Se estimó un tamaño muestral de 181 participantes (IC95%, ME 5%). Se realizó un muestreo por censo aplicando los criterios de inclusión: profesionales mayores de 18años, activos como enfermeros, médicos o fisioterapeutas en alguna ZBS del DSD y que firmaron el consentimiento informado. Se excluyó a personal EIR o MIR sin rotación previa en AP.
Recolección de datosLos participantes fueron reclutados a través de los coordinadores de las ZBS, quienes propusieron su participación a los profesionales que cumplían los criterios de inclusión. Para analizar las variables objeto del estudio, los participantes rellenaron un formulario anonimizado ad hoc (Anexo 1), basado en datos obtenidos en las últimas guías oficiales y la evidencia publicada3,5,6,14,17-24. Este constó de dos apartados: uno de datos sociodemográficos (edad, sexo, ZBS, formación y experiencia en AP) y otro con siete preguntas sobre el uso de mHealth e internet en AP. La primera evaluó la habilidad y el manejo de aplicaciones móviles y se desarrolló ad hoc utilizando una escala Likert (1-10), debido a la falta de instrumentos validados en español específicos para la evaluación de las competencias digitales en los profesionales sanitarios. Además, se incluyeron otras seis preguntas de opción múltiple sobre la aplicación de la mHealth en AP, ventajas y desventajas en el seguimiento de pacientes crónicos, destino del uso de aplicaciones, prescripción en internet y aceptabilidad de la mHealth. Se estimó un tiempo de cumplimentación de 15minutos. Para garantizar el anonimato, se asignó a cada participante un código único compuesto por sus iniciales y las dos últimas cifras de su año de nacimiento, asegurando la confidencialidad en el tratamiento de sus respuestas.
Análisis estadístico de los datosSe realizó usando el software JASP®. Se efectuó un análisis descriptivo de variables cualitativas que incluyó medidas de tendencia central y de dispersión, como el rango y el rango intercuartílico (IQR), además de tablas de frecuencia y porcentajes. Se evaluó la normalidad mediante gráficos Q-Q, índices de asimetría y curtosis, y la prueba de Kolmogorov-Smirnov. También se usaron diagramas de caja para visualizar distribuciones. Las variables cuantitativas se caracterizaron por medidas de tendencia central y variabilidad. Para comparar medias entre grupos, se emplearon la prueba t de Student y la ANOVA. Las asociaciones entre variables categóricas se analizaron con la prueba exacta de Fisher y el test de chi-cuadrado.
ResultadosSe incluyeron 181 profesionales de salud del DSD, con una edad media de 44,03años, desviación típica (DT): 11,96; rango: 24-71, y un 75% de mujeres. La tasa de aceptación fue del 53,39%, destacando Fisioterapia con el 80%, seguido por Enfermería (71,14%) y Medicina (44,07%). Además, se obtuvo una tasa de respuesta del 100% (fig. 1). El 46,40% tenía formación especializada (MIR/EIR), siendo más común en Medicina (71,42%) que en Enfermería (33,65%), y el 9% tenía formación específica en AP mediante másteres o doctorados. El 41,44% contaba con menos de 5años de experiencia en AP. La tabla 1 describe la composición de la muestra.
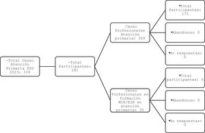
Esquema del estudio. La figura muestra el análisis de los participantes incluidos en el estudio, en los cuales se incluyó a los profesionales de enfermería, medicina, fisioterapia de AP, tanto titulares como en formación vía MIR o EIR, del Departamento de Salud de Denia (DSD), CV, España, con la finalidad de realizar un estudio observacional descriptivo transversal realizado entre los meses de abril y noviembre de 2023.
Datos sociodemográficos de los participantes (n=181)
| Variables | Valores |
|---|---|
| Sexo, n (%) | |
| Hombre | 45 (24,86) |
| Mujer | 136 (75,14) |
| Edad (años) media (DT; rango) | 44,03 (11,96; 24-71) |
| Profesión, n (%) | |
| Enfermería | 106 (58,56) |
| Medicina | 67 (37,02) |
| Fisioterapia | 8 (4,42) |
| Formación especializada, n (%) | |
| Sin formación especializada | 95 (52,49) |
| EFYC | 30 (16,58) |
| Matrona | 5 (2,76) |
| MFYC | 41 (22,65) |
| MIR-EIR | 6 (3,31) |
| Médico especialista en Pediatría | 4 (2,21) |
| Años trabajados en AP, n (%) | |
| 0-1 año | 31 (17,13) |
| 2-5 años | 44 (24,31) |
| 6-10 años | 31 (17,12) |
| 11-15 años | 22 (12,15) |
| 16-19 años | 20 (11,05) |
| 20 años o más | 33 (18,23) |
| ZBS asignada, n (%) | |
| ZBS Calp | 25 (13,81) |
| ZBS Benissa | 23 (12,71) |
| ZBS Teulada | 15 (8,29) |
| ZBS Orba | 11 (6,08) |
| ZBS Xàbia | 19 (10,50) |
| ZBS Gata | 7 (3,88) |
| ZBS Pedreguer | 13 (7,18) |
| ZBS Ondara | 10 (5,25) |
| ZBS El Verger | 11 (6,08) |
| ZBS Dénia | 30 (16,57) |
| ZBS Pego | 17 (9,39) |
AP: atención primaria; DT: desviación típica; EFYC: enfermería familiar y comunitaria; matrona: enfermera especialista en ginecología y obstetricia; MFYC: medicina familiar y comunitaria; MIR-EIR: médico interno residente - enfermero interno residente; n: frecuencia absoluta; ZBS: zona básica de salud; %: frecuencia relativa.
Los participantes refirieron una habilidad alta, con una mediana en el manejo de apps móviles de 8 (IQR=2), de los cuales 155 (85,63%) participantes indicaron un nivel superior a 7. Se observó significación estadística relacionada con la edad (p<0,001), siendo esta mayor en los participantes de menor edad.
Prescripción sanitaria en internetCiento treinta y dos (72,93%) participantes habían prescrito una web o app para información sanitaria, incluyendo un 77,61% de médicos y un 70,75% de enfermeras. De ellos, 102 (56,35%) utilizaron fuentes oficiales o basadas en evidencia, y 30 (16,58%), buscadores de internet. Además, 178 (98,34%) estarían dispuestos a usar la mHealth para monitorizar pacientes desde la historia clínica.
Ventajas y desventajas del seguimiento del paciente crónico mediante mHealthLa tabla 2 muestra los porcentajes de preferencias seleccionadas por los participantes sobre las ventajas del manejo del paciente crónico mediante mHealth. Se encontraron diferencias significativas por edad (p=0,020), donde los profesionales más jóvenes indicaron que la mHealth podría reducir los ingresos hospitalarios. Por ocupación, hubo diferencias notables: los médicos destacaron como ventaja el seguimiento informatizado del paciente (p=0,013), mientras que enfermeros y fisioterapeutas valoraron positivamente la comunicación rápida y personalizada con el paciente (p<0,001). La tabla 3 muestra las frecuencias de las desventajas señaladas por los participantes en el seguimiento de pacientes crónicos mediante mHealth. Se observaron diferencias por sexo en la carga laboral, siendo mayor en hombres (p=0,035). Los médicos indicaron que la mHealth aumentaría el tiempo de consulta (p<0,001), la dependencia del paciente (p=0,007) y la carga laboral (p=0,041), mientras que enfermeros y fisioterapeutas refirieron dificultades para usar esta tecnología (p=0,040).
Principales ventajas del seguimiento del paciente crónico o que precise un seguimiento de larga evolución a través de las aplicaciones móviles (n=181)
| Ventajas | na (%) |
|---|---|
| Fomentaría el autoseguimiento y el autocuidado del paciente | 157 (86,74) |
| Podría realizar un mejor seguimiento/evolución del paciente | 147 (81,21) |
| Tendría un seguimiento informatizado del paciente | 130 (71,82) |
| Disminuiría el número de consultas presenciales por parte del paciente | 109 (60,22) |
| Se reducirían las descompensaciones/efectos adversos/discapacidades del paciente | 95 (52,49) |
| El paciente podría comunicarse con el profesional sanitario más rápido y de forma personalizada | 80 (44,20) |
| Mejoraría la relación terapéutica profesional sanitario-paciente | 70 (38,67) |
| Se reduciría el número de ingresos hospitalarios/urgencias | 64 (35,36) |
| Podría dedicar más tiempo al paciente | 38 (20,99) |
n: frecuencia absoluta; %: frecuencia relativa.
Principales desventajas del seguimiento del paciente crónico o que precise un seguimiento de larga evolución a través de las aplicaciones móviles (n=181)
| Desventajas | na (%) |
|---|---|
| Según el tipo de paciente, sería muy difícil la utilización de las tecnologías móviles | 161 (88,95) |
| Los pacientes prefieren acudir a la consulta presencial y no utilizarían las tecnologías móviles | 96 (53,04) |
| Crearía dependencia del paciente con el profesional sanitario | 71 (39,23) |
| Aumentaría la carga laboral del profesional sanitario | 51 (28,17) |
| Aumentaría el número o el tiempo de consultas del paciente | 30 (16,57) |
| Creo que tendría dificultades en emplear la tecnología móvil como herramienta de trabajo | 23 (12,71) |
| Tendría más dificultades para realizar un seguimiento del paciente | 5 (2,76) |
n: frecuencia absoluta; %: frecuencia relativa.
En la tabla 4 se observa la población diana que, según los profesionales, debería ser destinada la mHealth en AP. Los profesionales más jóvenes eligieron más frecuentemente la mHealth para pacientes en fase aguda (p=0,004) y para el seguimiento del embarazo (p=0,031), mientras que los de mayor edad la prefirieron para patologías crónicas (p=0,034). Un 87,5% de los fisioterapeutas optaron por la mHealth para el seguimiento de prescripciones sanitarias. Además, se observaron diferencias significativas en el uso de mHealth para el seguimiento de patologías crónicas (p=0,022) y prescripciones sanitarias (p=0,018) entre médicos y enfermeros, siendo los médicos quienes más indicaron su utilidad. En cuanto a la especialidad sanitaria, el 80% de las matronas eligió la mHealth para el seguimiento de embarazo, puerperio y lactancia, y el 100% de los pediatras para el cuidado pediátrico especializado.
Población destinada al empleo de la tecnología móvil (n=181)
| Variables | n (%) |
|---|---|
| Pacientes/cuidadores con patologías crónicas complejas o paliativas | 101 (55,80) |
| Pacientes/cuidadores con patologías en fase aguda que precisan un seguimiento desde AP | 48 (26,52) |
| Pacientes/cuidadores con patologías crónicas cardiometabólicas y/o respiratorias | 117 (64,64) |
| Padre/madre/tutor/a de pacientes pediátricos que precisan un seguimiento especializado | 95 (52,49) |
| Pacientes/cuidadores con patologías neurológicas crónicas | 59 (35,60) |
| Pacientes/cuidadores con patologías que precisen un seguimiento de la prescripción sanitaria | 91 (50,28) |
| Seguimiento del embarazo, puerperio y lactancia | 55 (30,69) |
| Seguimiento del programa del/de la niño/a sano/a | 33 (18,23) |
| Toda la población, sin distinción de patologías | 31(17,13) |
n: frecuencia absoluta; %: frecuencia relativa; AP: atención primaria.
De 113 profesionales, 73 (64,60%) conocían deportistas que usaban apps de salud (edad m=43,14, DT=11,37). Los análisis revelaron que los profesionales más jóvenes están más familiarizados con el uso de mHealth en actividades físico-deportivas y salud sexual y reproductiva (p<0,001). En cambio, los profesionales más mayores identificaron un uso predominante en pacientes menores de 65años sin patologías crónicas (p=0,029).
DiscusiónEste estudio pone de manifiesto que los profesionales de AP están preparados para la implementación de la mHealth, evidenciando una elevada habilidad tecnológica y una gran aceptación hacia el uso de estas tecnologías. La habilidad digital de los participantes parece estar relacionada con la edad. Aunque se observó una puntuación promedio alta, esta tendía a disminuir a medida que aumentaba la edad. Este hallazgo es consistente con los datos publicados por el INE25, que muestra que las personas más jóvenes y con estudios universitarios tienden a poseer mayores habilidades digitales. La competencia digital de los profesionales sanitarios es un elemento crucial en los planes estratégicos de formación, evidenciado en regiones como Cataluña a través de la Acreditación de la Competencia en TIC (ACTIC), donde un estudio mostró que el 99,8% de los profesionales posee una competencia digital básica o intermedia, alineada con las directrices de la Agencia Europea de Competencia17. Sin embargo, a pesar del potencial reconocido de la mHealth, su percepción entre los profesionales sanitarios no facultativos sigue siendo poco investigada, y estas observaciones han revelado limitaciones en el uso futuro de la tecnología móvil como herramienta de trabajo. Por ejemplo, un estudio en China subrayó la necesidad de simplificar el uso de la mHealth, destacando problemas como la información imprecisa, que provoca inseguridad entre los profesionales26.
En términos de aceptabilidad de la mHealth, la práctica totalidad de los participantes recomendaría el uso de aplicaciones móviles como herramientas de trabajo para monitorizar pacientes. Esta actitud positiva se repite en otros estudios donde los profesionales sanitarios ven con optimismo estas tecnologías, aunque reconocen su limitada aplicabilidad18,27. Asimismo, un elevado número de profesionales ha prescrito información sanitaria en internet, y más de la mitad lo hizo en páginas avaladas. Estos datos son similares a los publicados por Reixach et al.17, quienes observaron que un 86% de los médicos de AP en Cataluña habían utilizado herramientas digitales de prescripción; sin embargo, este porcentaje fue significativamente menor en enfermería. Organizaciones como la American Medical Association están desarrollando guías para regular y supervisar las aplicaciones de salud y plataformas online utilizadas con fines sanitarios28.
Dentro de esta aceptación de la mHealth, este estudio destaca sus principales ventajas, incluyendo el fomento del autoseguimiento y autocontrol por parte del paciente, la mejora en el seguimiento clínico y la informatización de la historia clínica electrónica. Aunque son escasos los estudios que recogen la opinión de los profesionales, las ventajas identificadas son consistentes con la literatura previa. La mHealth ha demostrado mejorar el seguimiento y el autocontrol de los pacientes, optimizar la comunicación, evitar admisiones innecesarias y reducir complicaciones clínicas, mejorando la calidad de vida de los pacientes y disminuyendo la cantidad de intervenciones urgentes e ingresos hospitalarios14,27,29-31.
No obstante, entre las desventajas más notables se menciona la dificultad de utilizar la mHealth en ciertos tipos de pacientes y la preferencia de muchos por las consultas presenciales. Algunos estudios destacan que un factor negativo sería la dificultad en el manejo de dispositivos electrónicos por parte de los profesionales4, hecho parcialmente evidenciado en este estudio. Las principales barreras identificadas incluyen la edad avanzada de los pacientes, la analfabetización digital, la naturaleza de las patologías a monitorizar y las preferencias de los usuarios6,12,16,29,32.
Este estudio subraya la utilidad de la mHealth para profesionales sanitarios, especialmente en el manejo de pacientes con patologías crónicas, como insuficiencia cardíaca, obesidad, hipertensión arterial y diabetes mellitus, donde, en esta última, los sistemas de monitorización menos invasivos permiten una automonitorización eficaz de la glucosa en sangre4,33. Aunque la investigación tiende a centrarse en patologías específicas12, la mHealth también se valora para abordar pacientes pluripatológicos, crónicos complejos, paliativos y pediátricos que requieren atención especializada, siendo crucial para apoyar a cuidadores y a los mismos pacientes en situaciones de alta carga emocional y estrés. Sin embargo, a pesar de que generalmente se considera menos adecuada para el seguimiento del embarazo, el puerperio y la lactancia, las matronas reconocen su utilidad, y estudios adicionales destacan su aceptación entre mujeres embarazadas y puérperas para monitorizar su estado de ánimo34-36.
Aunque la mHealth es recomendada por los profesionales para el seguimiento de patologías crónicas, su aplicabilidad puede no ser universal, evidenciando limitaciones en su implementación debido a la necesidad de adaptar estas herramientas a las necesidades específicas de cada paciente37. Este enfoque personalizado mejoraría la eficacia y la relevancia de la mHealth en la AP, ofreciendo una solución más holística para los pacientes. La brecha digital aún limita el acceso a estas tecnologías para ciertos segmentos poblacionales, lo que representa un desafío significativo. Superar esta barrera, mediante la mejora de la educación de los pacientes y la optimización de los sistemas de entrada de datos en las aplicaciones, es crucial para una transformación digital efectiva del sistema sanitario. La implementación de tecnologías avanzadas como sensores, reconocimiento de voz y chatbots de inteligencia artificial podría expandir el alcance de estos servicios, facilitando el acceso a un mayor número de personas y ayudando a reducir las desigualdades38,39.
Además, la integración de tecnologías digitales incrementaría la eficiencia operativa de las instituciones sanitarias, mejorando la monitorización de pacientes y la expansión del servicio. Esto permitiría a los gestores sanitarios mejorar la planificación basada en datos, fortalecer la infraestructura digital y la gestión de riesgos, y promover la equidad en salud, haciéndola accesible para todos los segmentos de la población6,37. Es fundamental considerar la inversión digital, la privacidad y la seguridad de los datos, así como la alfabetización digital tanto de pacientes como de profesionales.
En este contexto, se espera que la mHealth actúe no solo como herramienta de diagnóstico y seguimiento, sino también como recurso para mejorar la gestión de pacientes mediante prescripción en línea, herramientas de decisión y promoción de salud, y registros clínicos electrónicos17. La efectividad de las tecnologías móviles, sin embargo, depende de su adecuada implementación y del uso competente por parte del personal sanitario, siendo estos elementos esenciales para su éxito y su aceptación.
El trabajo presenta algunas limitaciones significativas. Entre ellas, no se incluyeron otras tecnologías ya establecidas en el ámbito sanitario, como la teleconsulta40. Además, las características geográficas y administrativas del DSD podrían introducir sesgos, dado que la edad media de sus trabajadores es más baja que en otras áreas, lo que puede limitar la generalización de los resultados. Por otra parte, el estudio solo refleja las opiniones de los profesionales sanitarios; incorporar las perspectivas de los pacientes podría enriquecer la comprensión de la mHealth en la AP. Finalmente, el uso de un formulario no validado para evaluar las competencias digitales podría introducir un sesgo de medición, aunque actualmente se están validando instrumentos específicos para estas competencias17.
ConclusiónEl estudio muestra una percepción positiva de los profesionales de AP hacia la mHealth, destacando su habilidad tecnológica y las ventajas significativas de su aplicación, como el autoseguimiento del paciente y la mejora en la gestión clínica mediante la informatización de seguimientos. Se recomienda que futuras investigaciones incluyan profesionales de diversas áreas de salud y sistemas sanitarios para explorar cómo el entorno de residencia influye en el uso de la mHealth en el seguimiento de pacientes crónicos.
- -
La mHealth aumenta la eficiencia de recursos y brinda soporte en la gestión con intervenciones digitales que benefician tanto a la población general como a los profesionales sanitarios.
- -
Las tecnologías digitales son fundamentales para manejar enfermedades crónicas, aunque su implementación en AP sigue siendo limitada.
- -
La percepción sobre la aplicación y el uso de la mHealth por los profesionales sanitarios está poco estudiada.
- -
Los profesionales de AP demuestran estar preparados, tanto en habilidad percibida como aceptación, para la implementación de la mHealth en AP.
- -
Los profesionales de AP opinan que las desventajas principales sobre el uso de la mHealth en AP serían la complicación de utilizar los sistemas móviles en ciertos tipos de pacientes (brecha digital) y la preferencia de muchos por las consultas presenciales.
- -
Un número significativo de profesionales ha prescrito información sanitaria en internet, con más de la mitad utilizando fuentes avaladas u oficiales.
Estudio realizado sin financiación.
Consideraciones éticasLa presente investigación recibió la aprobación de la Comisión de Investigación del DSD, responsable de revisar y supervisar los aspectos éticos del estudio. A todos los participantes se les proporcionó previamente la hoja de información al participante y firmaron el formulario de consentimiento informado (CI).
Declaración sobre el uso de inteligencia artificialDurante la preparación de este trabajo los autores utilizaron la herramienta ChatGPT 4 únicamente con el fin de revisar el proceso de redacción y escritura del resumen en inglés. Tras utilizar dicha herramienta, los autores revisaron y editaron el contenido según necesidad, asumiendo la plena responsabilidad del contenido de la publicación.
Agradecemos a los profesionales de AP y a la Dirección de Cuidados del DSD por la participación y contribución que han permitido la realización de este estudio.











