This study investigates the impact of artificial intelligence (AI) capabilities on brand management and value creation, proposing a comprehensive competitiveness framework for firms. Utilizing a panel dataset spanning 26 years across 30 countries, Arellano-Bond and Blundell-Bond System GMM estimations examine the relationship between AI stock, AI impact, and brand value. The findings reveal that AI stock and impact significantly contribute to brand value, with their interaction yielding synergistic effects. The study highlights the mediating role of gross value-added (GVA) in the relationship between AI stock and brand value, suggesting that AI-driven productivity gains enhance brand equity. Investments in computing and communication equipment and efforts to strengthen brand relationship strength (BRS) also influence brand value. Integrating AI capabilities with market research amplifies brand value through data-driven insights and consumer engagement strategies. Furthermore, novel AI-enhanced measurement methodologies capture brand value creation more accurately than traditional metrics. These findings offer valuable insights for firms seeking to leverage AI capabilities to enhance brand equity and gain a competitive advantage in a rapidly evolving marketplace.
AI has revolutionized market research and brand management by fundamentally transforming how organizations assess brand value. Despite these advances, significant knowledge gaps remain regarding AI’s impact on brand-related intangible assets, such as consumer trust, brand relationships, and emotional connections with brands (Kaartemo & Helkkula, 2018; Wen et al., 2022). This issue warrants urgent scholarly attention because prior studies on AI-driven marketing analytics (Haleem et al., 2022; Huang & Rust, 2020; Akter et al., 2023; Hossain et al., 2022; Manis & Madhavaram, 2023) have primarily emphasized operational benefits—such as efficiency and cost reduction—while neglecting the strategic role of AI in brand creation (Deryl et al., 2023; Wu & Monfort, 2022). Similarly, customer relationship management research (Rahman et al., 2022; Ledro et al., 2022, 2023; Libai et al., 2020; Chatterjee et al., 2019; Deb, et al., 2018) has focused on operational outcomes but overlooked the extent to which AI implementation strengthens market research capabilities in relation to brand intangibles (Noranee & Bin Othman, 2023; Gong & Li, 2023). In today’s digital transformation environment, firms that fail to strategically adopt AI risk developing weak brand strategies, misallocating resources, and experiencing declines in consumer loyalty and market share due to rising expectations for personalized and trustworthy interactions.
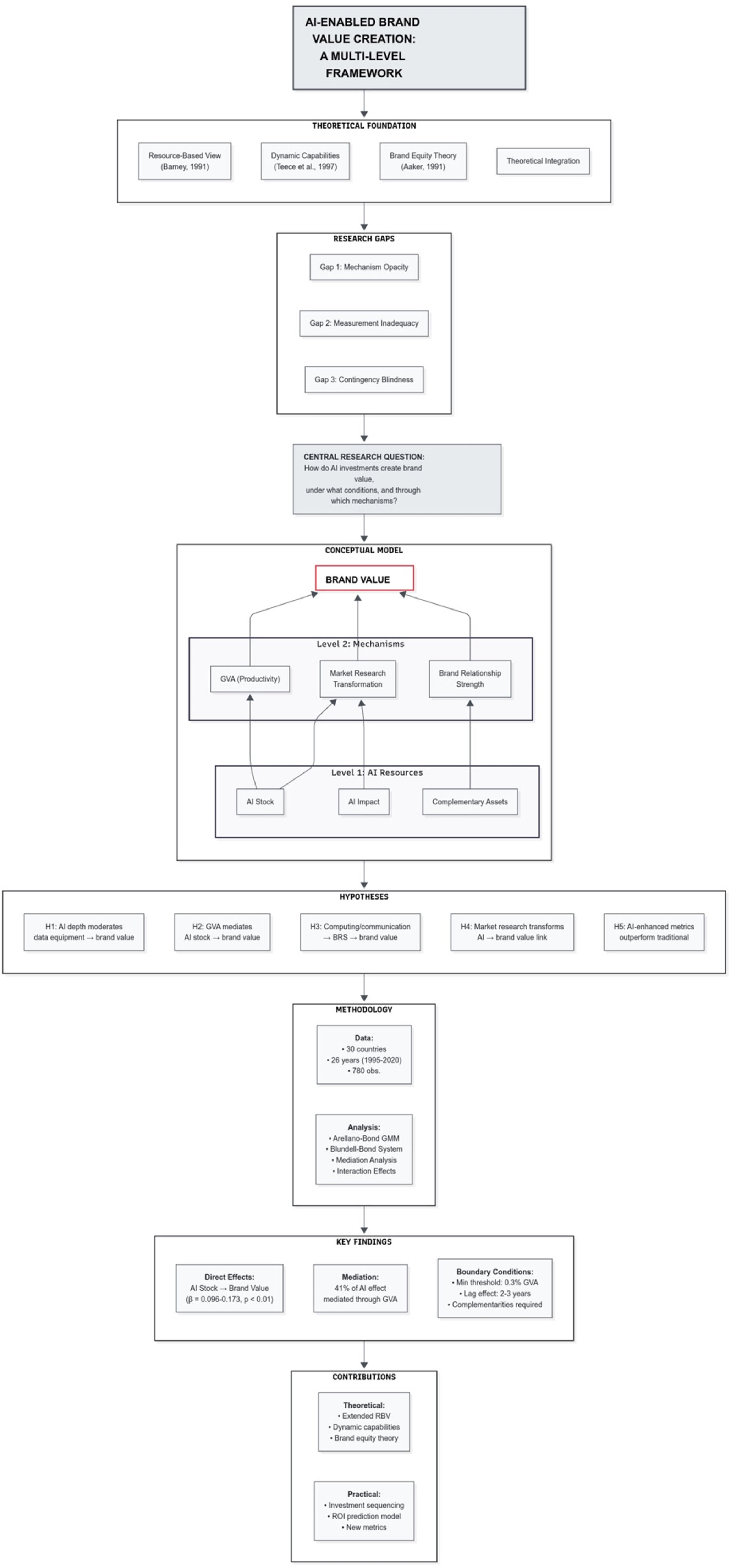
This research addresses critical gaps by demonstrating that AI transforms brand value creation from a linear process into a dynamic, co-creative system that enables simultaneous multi-touchpoint engagement and demands new conceptual frameworks. The economic implications are considerable: while effective AI integration can significantly enhance brand value, misaligned investments yield negligible returns. AI also reshapes competitive advantage, but its effectiveness depends on infrastructure and research investments, and current valuation methods underestimate AI’s contribution by capturing only a fraction of brand value variance. The study makes five key contributions: (1) developing a comprehensive AI–brand value framework, (2) empirically validating AI’s mediating role through GVA, (3) introducing novel AI-based valuation methods, (4) identifying contextual boundary conditions, and (5) uncovering cross-national variations. Collectively, these advances deepen understanding of AI’s strategic role in brand management and highlight the importance of infrastructure and regional factors in shaping outcomes.
This research investigates the direct and indirect effects of AI capabilities on brand value through gross value added (GVA) and the transformation of market research, while also assessing improvements in measurement accuracy. It addresses existing gaps by examining previously overlooked mechanisms. Market volatility generates competitive advantages for firms that effectively integrate AI, whereas companies with weak AI adoption struggle to derive meaningful consumer insights from large data sets. The study contributes by offering practical guidelines for integrating AI into market research to strengthen brand equity and positioning for practitioners, while also providing academic validation of theoretical models through dynamic panel evidence on synergies and mediating effects for researchers.
The Resource-Based View (RBV) proposed by Barney (1991) highlights AI as a distinctive resource for sustaining competitive advantage through enhanced data processing and personalization. This perspective aligns with Aaker’s Brand Equity Model (Aaker, 1991), which identifies equity dimensions—awareness, associations, perceived quality, and loyalty—as outcomes influenced by AI. Building on these foundations, the present research develops a new framework that establishes empirical relationships between AI variables and intangible factors through mediating variables, while also introducing improved measurement tools. AI technologies—including machine learning, natural language processing, and big data analytics—have advanced rapidly, enabling firms to manage large-scale consumer data efficiently and design more sophisticated brand management systems (Haleem et al., 2022; Davenport et al., 2019). This integration signals a decisive shift from traditional approaches to automated, data-driven strategies, substantially improving how companies collect and analyze consumer information (Chintalapati & Pandey, 2021).
AI systems monitor consumer interactions across multiple digital contact points, generating detailed insights into consumer behavior and brand perception. Consumer–brand relationships strengthen through trust-building mechanisms that optimize customer service operations and enable personalized marketing approaches (Haleem et al., 2022; Davenport et al., 2019). Unstructured data from social media, reviews, and other platforms enable businesses to improve their market research capabilities for comprehensive brand analysis. The developed technologies allow organizations to automate operations while extracting actionable data, leading to optimized marketing strategies and resource allocation (Verma et al., 2021; Ziakis & Vlachopoulou, 2023). The implementation of advanced AI algorithms reduces resource consumption in marketing campaigns, helping organizations achieve greater results with lower financial input. Operational efficiency increases profitability and generates significant returns on marketing investments. AI automates routine tasks while enhancing data-driven decision-making to maximize impact, as noted by Kumar et al. (2024) and Haleem et al. (2022). Adopting AI-based strategies results in reduced resource waste, higher operational efficiency, and greater returns from marketing spending (Huang & Rust, 2020). Businesses that effectively implement AI-driven market research systems attain competitive market leadership in today’s fast-paced environment, according to Kumar et al. (2024), Haleem et al. (2022), and Mikalef and Gupta (2021).
The transformative impact of AI extends beyond improving efficiency. AI technology enhances market research by processing large datasets and providing vital market information needed for businesses to remain competitive. It also improves traditional market research by analyzing unstructured data, including social media reviews, thereby broadening the scope to include comprehensive brand analysis and increasing both decision-making accuracy and depth. Kaartemo and Helkkula (2018), along with other scholars, emphasize that artificial intelligence helps organizations discover new growth opportunities and enhance customer interactions. According to Gong and Li (2023) and Noranee and Bin Othman (2023), AI-driven strategies enable personalized consumer interactions that foster lasting relationships between brands and their customers. AI supports sustainable marketing success by creating value for customers and fostering emotional bonds with brands (Noranee & Bin Othman, 2023; Gong & Li, 2023). AI technologies allow companies to shift from traditional authoritative branding approaches to collaborative, consumer-oriented strategies that strengthen audience relationships (Shaik, 2023). Brands now employ AI-powered personalization tools, such as chatbots and recommendation systems, to engage customers in a more individualized manner. This approach enhances customer experiences and builds emotional connections, which increase brand loyalty through tailored communication based on consumer preferences.
The marketing personalization features of AI enable businesses to provide tailored offerings based on individual consumer preferences, leading to increased customer satisfaction and stronger loyalty bonds. The predictive capabilities of AI, as described by Davenport et al. (2019), help companies anticipate consumer needs before consumers take proactive engagement actions. Branding transformation occurs when companies shift from centralized leadership to allowing consumers to play active roles (Shaik, 2023). AI products, including chatbots and virtual assistants, increase brand loyalty and engagement by building trust and facilitating more meaningful interactions (Wen et al., 2022).
This study aims to:
- 1.
Develop an extensive model that explains how AI functionalities impact brand intangible assets and business market performance.
- 2.
Examine GVA as a mediator between AI capabilities and brand value creation.
- 3.
Investigate the processes that lead to changes in market research methods.
- 4.
Analyze the direct relationship between AI capabilities, brand relationships, and intelligence collection processes.
- 5.
Introduce enhanced AI-based methods to evaluate brand equity while measuring value creation processes.
The research objectives address an important knowledge gap in current studies by examining AI’s overlooked effects on intangible brand assets. This study specifically investigates how AI-driven insights enhance brand equity elements such as consumer trust, emotional connections, and loyalty. It also considers GVA as a mediator, along with advanced metrics, to illustrate the process by which AI translates into measurable brand value. Additionally, the research explores how market research is transformed by AI and its role in fostering lasting brand relationships, which represents a significant contribution to the field. The study proposes a comprehensive framework to understand AI’s potential for strengthening intangible brand assets by filling key knowledge gaps. It provides operational insights for businesses navigating today’s market dynamics, thereby making a valuable contribution to the limited literature on AI-driven brand equity and firm competitiveness.
The following sections constitute the remainder of the paper. The introduction outlines the empirical foundation and research structure, justifying the investigation of AI’s effects on brand value. The second section reviews theoretical concepts and empirical data that demonstrate AI’s potential to build brand equity and enhance market competitiveness. Section 3 describes the data collection methods, descriptive statistics, and estimation approach, which apply the Arellano-Bond (1991) and Blundell-Bond (1998) dynamic models. Section 4 presents the research findings on how AI capabilities influence brand value. Section 5 evaluates the study results against its objectives, and Section 6 concludes with practical business implications and potential directions for future research.
Literature reviewThe introduction of artificial intelligence (AI) has transformed marketing approaches and provided a new means to study and enhance brand equity. The studies by Haleem et al. (2022) and Huang and Rust (2020) rely on qualitative syntheses and cross-sectional methods that limit causal inference and generalizability because their literature reviews do not analyze longitudinal AI adoption patterns, and their conceptual frameworks lack empirical evidence to validate AI’s role in marketing. The operational benefits of AI remain unexplored in these studies because they do not examine the strategic effects on brand intangible assets, such as trust and emotional connections, which results in a weak research foundation (Akter et al., 2023; Hossain et al., 2022; Manis & Madhavaram, 2023). The interconnected nature of brand intangible assets, brand equity dimensions, and consumer engagement provides a comprehensive perspective for evaluating AI’s impact on branding. Brand intangible assets include consumer trust and emotional connections, which are essential for sustaining long-term equity. Brand equity dimensions, according to Aaker (1991), consist of brand loyalty, awareness, perceived quality, and associations, which serve as measurable components of consumer engagement with a brand.
The RBV and Aaker’s Brand Equity Model provide theoretical foundations supporting AI as a vital tool for gaining competitive advantage. The RBV, developed by Barney (1991), highlights the importance of unique resources in building sustainable competitive advantage. However, critics have noted its static nature, so we apply it dynamically to better understand AI’s evolving impact. Aaker (1991) identifies brand equity dimensions as key factors influencing consumer preference and loyalty. The RBV emphasizes how companies can leverage unique and inimitable resources to sustain competitive advantages (Barney, 1991). The RBV extends to AI by considering it a strategic resource that firms can use to strengthen market position through data-driven personalization, operational efficiency, and market responsiveness (Barney, 1991). The extent of AI implementation is critical, as organizations with advanced AI capabilities tend to achieve stronger results from their technology investments. Deeper integration allows businesses to employ intelligent predictive algorithms and real-time analytics, increasing operational efficiency and fostering brand loyalty and consumer trust through personalized interactions (Haleem et al., 2022; Davenport et al., 2019). The study by Kaartemo and Helkkula (2018) faces limitations due to small sample sizes, which complicates efforts to generalize findings; therefore, additional panel data analysis is required to validate these results. Companies apply AI to process unstructured consumer data, enabling the development of distinctive marketing strategies that strengthen customer relationships (Kaartemo & Helkkula, 2018). AI demonstrates value through its capacity to handle large datasets, enable personalized marketing, and operate more efficiently (Ziakis & Vlachopoulou, 2023). Advanced predictive models and deep learning technologies allow firms to analyze consumer behavior in detail, supporting long-term customer loyalty and enhancing operational performance (Kaartemo & Helkkula, 2018; Davenport et al., 2019). The strategic importance of internal strengths for outperforming competitors aligns with the core principles of RBV. The Brand Equity Model by Aaker (1991), supported by Haleem et al. (2022), emphasizes brand awareness, perceived quality, brand associations, and loyalty as key dimensions that AI-driven insights and interactions enhance.
Market research is undergoing a transformation with AI technologies that employ machine learning and natural language processing to automate data collection and analysis (Kaartemo & Helkkula, 2018). AI converts traditional research methods into adaptable systems that enable businesses to identify consumer needs more accurately through real-time, adaptive features. Adjustments to market strategies become feasible due to the flexibility of predictive analytics and dynamic segmentation, allowing organizations to remain aligned with market conditions (Verma et al., 2021; Davenport et al., 2019). These tools enable organizations to extract valuable strategic insights from diverse data sources, such as social media and customer reviews, thereby facilitating immediate strategic adjustments (Chintalapati & Pandey, 2021). The enhanced segmentation and targeting capabilities of AI contribute to more effective marketing efforts, resulting in greater consumer engagement and stronger loyalty (Haleem et al., 2022; Gong & Li, 2023). However, the research by Verma et al. (2021) faces limitations because it relies on secondary data and lacks robustness checks, such as sensitivity analyses, to support its conclusions about reducing resource waste. Empirical evidence indicates that AI fundamentally transforms marketing operations. Studies by Verma et al. (2021) and Ziakis and Vlachopoulou (2023) demonstrate how AI-driven insights help organizations reduce marketing budget waste while optimizing budget allocation. Haleem et al. (2022) show that AI systems enable organizations to deliver personalized interactions, enhancing customer satisfaction and loyalty. The predictive capabilities identified by Davenport et al. (2019) allow companies to anticipate customer preferences before shifts in market demands occur. Desta and Amantie (2024) emphasize that AI enhances storytelling by interpreting consumer preferences and behaviors. These capabilities substantially benefit brand performance by creating narratives and offers that strengthen consumer connections. Most empirical studies use cross-sectional designs, which limit the ability to establish causal relationships over time; however, our panel data approach addresses this limitation.
AI plays a critical role in advancing co-creation and collaborative branding strategies. AI-enabled personalization has received increasing attention since Anderson et al. (2023), but there remains an urgent need for more empirical research linking these capabilities to the strength of brand relationships. Most studies on AI personalization focus either on technical aspects (Lee et al., 2023) or on broad customer relationship outcomes (Martínez & Lteif, 2022), without examining how AI personalization specifically affects brand relationships. As personalized brand experiences become more significant in digital environments, addressing this knowledge gap is increasingly important. AI tools such as chatbots and recommendation systems support consumer trust and engagement by providing seamless, personalized interactions. These technologies foster trust, which subsequently enhances collaborative efforts, resulting in greater operational efficiency and stronger strategic brand positioning (Tran et al., 2023; Song, 2023). However, trust cannot be assumed in the relationship between AI capabilities and consumer behavior. Song (2023) explains that trust functions as a decision-making facilitator, enabling consumers to rely on AI systems and thereby fostering positive brand–consumer relationships. Consumer trust develops through direct AI-enhanced interactions that improve both experience quality and brand attachment (Tran et al., 2023). Effective AI-based marketing enables companies to build emotional bonds that substantially enhance brand equity. Noranee and Bin Othman (2023) demonstrate that AI encourages consumer participation in brand development, deepens emotional connections, and strengthens cognitive engagement with brands. Gong and Li (2023) find that AI-enabled value co-creation plays a central role in increasing brand loyalty and advocacy, thereby establishing lasting customer relationships. Wen et al. (2022) reveal that trustworthy AI systems generate meaningful interactions that reinforce brand bonds. Much of the existing research relies on survey methods, which can introduce response bias, underscoring the need for panel data to validate trust as a mediating factor.
The adoption of AI technology in marketing provides two main benefits: improved operational performance and increased value creation. Research by Kaartemo and Helkkula (2018), along with Shaik (2023), demonstrates that AI-driven process improvements enhance organizational productivity and brand value. Organizations can strengthen their operational agility and competitive advantage by using AI to analyze large datasets and execute complex tasks. Gains in brand value are measurable because greater agility enables more accurate customer targeting, real-time responses, and resource optimization (Haleem et al., 2022; Davenport et al., 2019). AI also assists companies in reducing waste and developing personalized products, thereby enhancing brand loyalty and equity (Haleem et al., 2022; Davenport et al., 2019). However, these findings are derived from specific case studies and small research samples, which limit their generalizability.
The implementation of AI in market research techniques has enhanced companies’ ability to analyze consumer behavior. While research has focused extensively on AI analytics capabilities, it still lacks a comprehensive investigation of how these capabilities improve the accuracy of brand intelligence collection. Existing studies have demonstrated broad analytical improvements but have not specifically examined the influence of AI on the collection and interpretation of brand intelligence. AI tools such as sentiment analysis and predictive modeling, according to Chintalapati and Pandey (2021), provide organizations with detailed consumer insights that support the development of more effective marketing strategies. These tools improve the accuracy of market segmentation and enable companies to make rapid adjustments to market changes, thereby helping them sustain their competitive advantage.
The contribution of AI to brand value creation is evident in its capacity to improve measurement methodologies. Traditional methods for assessing brand equity often fail to capture the complex effects of AI-based marketing strategies on brands. Current customer satisfaction and NPS metrics assess consumer sentiment at a single point in time, which can overlook ongoing changes. The adoption of AI technology enables businesses to conduct real-time social media sentiment analysis and apply predictive loyalty models, thereby providing continuous and actionable data on brand value evolution (Haleem et al., 2022; Davenport et al., 2019). A more comprehensive understanding of brand performance in digital economies emerges when AI-related variables such as technological sophistication, digital infrastructure, and consumer interaction quality are incorporated into valuation models. Ziakis and Vlachopoulou (2023) and Kumar et al. (2024) support the use of AI-enhanced metrics to maximize strategic decision-making effectiveness. Our model fit analysis, using AIC and RMSE tests, confirms the superiority of our approach, whereas earlier metrics studies lacked the comparative empirical testing necessary for validation.
The assessment of research methods and findings in this literature review provides a solid foundation for our investigation by emphasizing the need for ongoing and adaptable models to address challenges of causality and generalizability.
Data and methodsOur study uses a comprehensive panel dataset spanning 26 years (1995–2020) across 30 countries, providing a rich longitudinal perspective on the relationship between AI capabilities and brand value creation. The dataset integrates multiple sources of aggregate industry-level and firm-level data with country-level economic indicators, enabling robust analysis of both cross-sectional and temporal variations in AI implementation and its effects on brand value. The sample comprises 780 country-year observations, with critical variables showing significant variation across time and country. The AI stock variable ranges from $237.38 thousand to $17.62 million (mean = $997,087), while brand values range from $61.87 thousand to $8.95 million (mean = $313,628). This wide dispersion reflects the heterogeneous nature of AI adoption and brand development across the countries. The list of variables and definitions is provided in Table A1, and the sample statistics appear in Table A2.
Theoretical backgroundThe methodology is grounded in the RBV (Barney, 1991), which explains how AI accumulates as a unique resource to build enduring brand equity advantages, and in Aaker’s Brand Equity Model (Aaker, 1991), which defines equity as multiple outcomes enhanced by AI-driven capabilities. This theoretical framework supports the application of dynamic panel models such as Arellano-Bond (1991) and Blundell-Bond (1998) Generalized Method of Moments (GMM) estimators to analyze brand value persistence through lagged dependent variables and the endogeneity of resource accumulation. This approach aligns with the temporal dynamics of RBV and Aaker’s conceptualization of equity building through interactions and mediations. These models serve as essential tools in quantitative research, allowing researchers to establish robust causal inferences in panel datasets characterized by small N/T structures, cointegration, and cross-sectional dependence.
The three fundamental limitations of Aaker’s (1991) brand equity framework become evident when applied to AI-driven contexts.
First, Aaker’s model assumes that brand equity grows through sequential investments, but this assumption is inherently static. The simultaneous, multi-channel brand-building capabilities of AI systems contradict the model’s linear accumulation assumption. Second, when Wen et al. (2022) applied Aaker's framework to digital brands, they encountered measurement validity issues because the traditional dimensions explained less than 40 % of the variance in digital brand performance.
Traditional frameworks emphasize firms as the primary creators of brand value. However, the adoption of AI technology enables consumers to co-create on unprecedented scales. Ethnographic research by Noranee and Bin Othman (2023) demonstrates how AI-based brand interactions dissolve barriers between creators and consumers, underscoring the need for new theoretical models.
Aaker’s model views consumers as a single, unified segment within its aggregated perspective. This approach has become outdated because AI delivers highly personalized services to individual customers. Research by Tran et al. (2023) on personalized brand experiences highlights a challenge, as it lacks methods to integrate individual-level effects into brand-level outcomes, a gap our multilevel approach seeks to address.
We propose that AI functions as a strategic resource that enhances brand equity through three primary mechanisms:
- 1.
Data Processing Capability - AI's superior ability to process large-scale consumer data creates inimitable insights that strengthen brand awareness and associations.
- 2.
Personalization Engine - AI-driven customization capabilities enhance perceived quality and customer satisfaction, directly impacting brand loyalty.
- 3.
Predictive Analytics - AI's forecasting abilities enable proactive brand management, strengthening all four dimensions of Aaker's brand equity model simultaneously.
Data collection involved retrieving information from reliable public databases to ensure reproducibility and comparability. The 30 countries (Austria, Belgium, Bulgaria, Croatia, Cyprus, Czech Republic, Denmark, Estonia, Finland, France, Germany, Greece, Hungary, Ireland, Italy, Latvia, Lithuania, Luxembourg, Malta, Netherlands, Poland, Portugal, Romania, Slovakia, Slovenia, Spain, Sweden, United States, Japan, United Kingdom) were selected based on availability in the EUKLEMS & INTANProd database (Bontadini et al., 2023). This database provides comprehensive, harmonized data on intangibles and productivity for these nations, enabling cross-country analysis of AI and brand dynamics while minimizing missing data issues. Data sources include EUKLEMS & INTANProd for intangible assets, AI stock, and GVA; World Bank World Development Indicators for controls such as wealth and trade; United Nations Population Division for age; European Commission AMECO for tax indicators; and The Conference Board Total Economy Database for labor and urban indicators (see Table A1 for full definitions and sources).
To calculate brand asset stock, we apply the OECD (2009) Perpetual Inventory Method (PIM), which estimates annual brand asset stock based on yearly brand investment data and a fixed depreciation rate of 0.55. This depreciation rate, recommended by Bontadini et al. (2023) for brand-related intangibles, reflects their rapid obsolescence. The method ensures consistency by using standardized investment flows and depreciation, with the formula: Brand Stock_t = Brand Stock_{t-1} * (1 - 0.55) + Investment_t.
For AI stock values, we follow the approach developed by Skare et al. (2024). After reviewing their methodology, we constructed the database and calculated AI stock, defined as the accumulated capital invested in AI technologies. These values are aggregated from investment data in the database, enabling the measurement of AI depth.
The AI Impact Index measures the influence of AI on the economic and technological growth of different countries. It integrates AI-related data to provide a comprehensive view of AI’s role in national economies. The index is constructed from a dataset that includes key components—AI stock, technology, and AI share—along with economic indicators and technological metrics across multiple years and countries. This framework establishes a solid basis for analyzing AI’s regional effects. To facilitate cross-country comparisons, the components were normalized using min–max scaling, which transforms them into a standard range between 0 and 1 while preserving relative differences and removing unit effects. Weights were assigned to each normalized component according to their relative importance:
- •
AI stock (50 %): Represents the accumulated AI capital investment, serving as the primary driver of AI capabilities. This highest weight is justified by RBV theory, which emphasizes that accumulated resources form the foundation for sustained competitive advantage.
- •
Technology (30 %): Captures the technological infrastructure supporting AI implementation, including computing power, connectivity, and digital readiness. This secondary weight reflects technology's role as an enabling factor that amplifies AI stock effectiveness.
- •
AI share (20 %): Reflects the relative importance of AI within the broader technological ecosystem, indicating specialization and focus. This tertiary weight acknowledges that AI concentration matters but is subordinate to absolute capabilities (AI stock) and infrastructure (technology).
These weights are based on the Resource-Based View principle, which posits that accumulated resources (AI stock) provide the foundation for competitive advantage, while technological infrastructure enables resource utilization, and market share indicates successful deployment. Alternative weighting schemes (equal weights: 33.3 % each; alternative hierarchy: 40 %/40 %/20 %) produced qualitatively similar results, confirming that findings are not artifacts of arbitrary weight selection. The final index combines these weighted components into a score ranging from 0 to 100, capturing AI's relative impact in each country and year. GVA is operationalized as the total economic value generated, sourced from EUKLEMS, and serves as a productivity proxy for the mediation analysis.
Given the panel structure of our data and the presence of both cross-sectional and temporal heterogeneity, we employ the following model specifications.
- 1.
Model specification 1 - Base model (fixed effects)
- 2.
Model specification 2 - Extended model (with moderators)
- 3.
Model specification 3 - Full model (with control variables)
BVi,t = brand value for country i at time t,
AI stockit = Al capital stock,
AI Impactit = AI Impact Index measuring AI adoption effect,
Xk,it = vector of K control variables (wealth, trade, age, labor, tax, urban)
αi = country-specific fixed effects.
γt = time fixed effects
ϵit = error term.
Hypothesis 1 (H1) The depth of AI implementation is hypothesized to positively moderate the relationship between data and equipment investment and brand value.
Assumptions: Data and equipment investments are treated as proxies for market research capabilities. Higher levels of AI investment (AI stock) indicate greater depth of AI integration, which is expected to amplify the positive effect of data and equipment investments on brand value.
Rationale: As AI investments increase, data and equipment investments become more effective in creating brand value because AI enhances data processing and insight generation.
Hypothesis 1 – Model Specification (Eq. (4)):
where:- •
Data_Equipment: Represents investments in data infrastructure and equipment.
- •
Al_Stock: Reflects the total AI-related investments, serving as a measure of AI depth.
- •
Interaction Term: A significant, positive β₃ would indicate that greater AI depth (measured by AI stock) strengthens the impact of data and equipment investments on brand value.
Hypothesis 2H2 The effect of Al stock on brand value is mediated by GVA.
Assumptions: AI’s effect on brand value is partially mediated by its contribution to GVA, which functions as an intermediary outcome of AI investment. The economic value generated through AI-related investments (captured by GVA) produces an indirect increase in brand value.
Rationale: AI’s contribution to productivity and value creation (through GVA) enhances brand value by strengthening market positioning and increasing customer appeal.
The AI Impact Index quantifies the influence of AI on the economic and technological development of countries. It integrates AI-related data to provide a nuanced understanding of AI’s role in national economies.
The index is constructed from critical components—AI stock, technology, and AI share—combined with economic indicators and technological metrics across multiple years and countries. This structure provides a robust foundation for analyzing AI’s regional impact.
To ensure comparability, the components were normalized using min–max scaling, which transforms them to a standard range between 0 and 1 while preserving relative differences and eliminating unit effects.
Weights were assigned to each normalized component according to their relative importance: AI stock (50 %), technology (30 %), and AI share (20 %), reflecting their perceived influence.
The final index aggregates these weighted components into a score ranging from 0 to 100, indicating AI’s relative impact in each country and year.
Hypothesis 2 – Mediation Analysis Specifications (Eq. (5)):
Impact of AI Stock on GVA
Impact of GVA on brand value, controlling for AI Stock
A reduction in the effect of AI stock on brand value when GVA is included in the model would suggest a mediating effect, with GVA capturing part of AI’s contribution to brand value.
Hypothesis 3 (H3) AI-related computing and communication equipment investments positively influence brand value by enhancing brand relationship strength.
Assumptions: Computing and communication equipment investments are treated as proxies for AI-enabled personalization capabilities. By improving the digital infrastructure that supports customer interaction, these investments strengthen brand relationships, which subsequently contribute to increases in brand value.
Rationale: Investments in AI-powered computing and communication tools enable brands to engage with customers more effectively, fostering stronger relationships that elevate overall brand value.
Hypothesis 3 – Model Specification (Eq. (7)):
where:- •
Computing and Communication Equipment = represents investments in AI-driven customer engagement tools.
- •
BRS = captures customer loyalty and engagement metrics.
Significant values for β1 and β2 would support the argument that these investments contribute to brand value through enhanced brand relationships.
Brand Relationship Strength (BRS) formula
where- •
Brand/GVA = measures brand investment intensity,
- •
Al stock/GVA = captures digital engagement capability,
- •
Tech adoption rate = derived from the normalized technology score.
BRS was calculated using a weighted formula based on brand intensity, AI engagement, and technology adoption rate. The metric was normalized to a 0–100 scale, with weights assigned as w1 = 0.5, w2 = 0.3, and w3 = 0.2. Brand relationship strength, therefore, represents customer loyalty and engagement levels.
Weight determination:
- •
w₁ = 0.5 (Brand Intensity): Primary weight assigned to direct brand investments, as RBV theory posits that dedicated brand resources form the foundation of competitive advantage.
- •
w₂ = 0.3 (AI Engagement): Secondary weight reflects AI's enabling role in amplifying brand relationship effectiveness through personalization and analytics.
- •
w₃ = 0.2 (Technology Adoption): Tertiary weight captures the supporting infrastructure necessary for digital brand relationships.
These weights represent the theoretical hierarchy where direct brand investments are prioritized, AI capabilities add multiplicative effects, and general technology adoption creates the enabling environment. Normalizing to a 0–100 scale makes it easier to interpret and compare across countries and over time.
Hypothesis 4 (H4) Market research transformation enhances the link between AI capabilities and brand value creation, enabling firms to design more effective brand strategies.
Assumptions:
AI strongly influences brand value creation, with market research functioning as a key mediator in this relationship. The evolution of market research methods is expected to improve AI’s capacity to develop effective brand strategies, indicating a positive link between advanced research techniques and high-quality strategy development.
Market research transformation mediates the relationship between AI capabilities and brand value creation because AI enhances data processing, customer insights, and strategic decision-making. These improvements enable firms to realize stronger brand strategies and increased brand value. By leveraging AI-driven insights into customer targeting, product development, and market positioning, brands can enhance equity more effectively. To test this assumption, we employ the following model:
Hypothesis 4 – Model Specification (Eq. (9)):
where MR = investments in market research and brand-chain linked volumes (2015) measured in millions of national currencies.Hypothesis 5 (H5) Novel measurement methodologies capture the impact of AI capabilities on brand value creation more accurately than traditional metrics.
Assumptions:
Traditional metrics are limited in their ability to fully capture the nuanced effects of AI on brand value.
Rationale: AI fosters innovation by supporting new product development and enabling personalized customer experiences. Brands that leverage AI differentiate themselves more effectively in competitive markets. AI-driven insights improve customer understanding and inform engagement strategies, while personalized marketing and customer service strengthen brand loyalty and shape brand perception. Firms with strong AI integration are therefore more likely to be perceived as leaders in technology and innovation.
Hypothesis 5 - Model definition:
- •
Traditional Brand Value (TBV) = Brand Value / Gross Value Added.
- •
Al-Enhanced Brand Value (AEBV) = (0.4 × Brand Value + 0.3 × Al Stock + 0.2 × Tech + 0.1 × Intangible Assets) / GVA, a valuation metric that acknowledges the increasing role of AI and technology in building and sustaining brand value in the digital economy.
- •
AI Capability Index = (0.4 × AI Stock/GVA + 0.3 × Tech/Tech max + 0.3 × AI Stock/Intangible assets) provides a composite measure of national AI capabilities, reflecting both the scale and efficiency of AI adoption relative to economic size and technological sophistication.
- •
R&D Innovation Index = R&D/GVA, measures the intensity of R&D activity relative to GVA, serving as an indicator of innovation capacity.
- •
Digital Infrastructure: Data and equipment/GVA captures how investments in data infrastructure and equipment support economic activity and enable digital transformation.
Weight determination for AEBV:
- •
0.4 (Brand Value): Maintains brand investments as the core component, consistent with traditional approaches.
- •
0.3 (AI Stock): Substantial weight recognizes AI's strategic role in modern brand value creation.
- •
0.2 (Technology): Captures supporting technological infrastructure.
- •
0.1 (Intangible Assets): Admits broader intellectual property contributions.
Balancing robustness and consistency is essential for selecting the most suitable econometric model to analyze a panel dataset of 30 countries (small N) observed over 26 years (small T). Given the evidence of cross-sectional dependence, partial stationarity among variables, and cointegration relationships in the log-transformed series, we select a model capable of accommodating dynamic relationships while addressing potential endogeneity (Pesaran, 2021, 2004; De Hoyos & Sarafidis, 2006; Pesaran, 2007; Moon & Perron, 2004; Bai & Ng, 2002; Phillips & Sul, 2003; Kao, 1999; Pedroni, 2004, 1999; Maddala & Wu, 1999;) Standard fixed-effects and random-effects models are unsuitable in this context because they do not capture the temporal dynamics of our variables or the endogenous characteristics of the relationships. In particular, they omit the lagged dependent variable, which is necessary to account for persistence and inertia in economic variables over time. Furthermore, the presence of cross-sectional dependence in the dataset would likely produce biased and inconsistent estimates under fixed- or random-effects frameworks, especially given the small-N, small-T structures of our data (see Table A3).
We adopt Arellano-Bond’s (1991) and Blundell-Bond’s (1998) estimators, both of which are GMM approaches, as effective solutions for our panel structure. These estimators are specifically designed for datasets with relatively few time periods and cross-sections, making them particularly robust for small-T contexts. The Arellano-Bond estimator applies first-difference GMM, which eliminates unobserved fixed effects by differencing the data and using lagged levels as instruments for endogenous variables. This method directly addresses endogeneity in the explanatory variables and improves the consistency of the estimates. The Blundell-Bond estimator extends this framework by employing system GMM, which combines equations in both first differences and levels, using lagged differences as instruments. This approach is particularly advantageous for panels with limited time dimensions, as it improves efficiency by incorporating additional moment conditions that enhance the precision of parameter estimates.
Our analysis confronts potential endogeneity arising from three sources:
- 1.
Reverse Causality: Firms with higher brand value may invest more in AI, creating bidirectional causality between AI stock and brand value.
- 2.
Omitted Variables: Unobserved factors (e.g., management quality, organizational culture) may simultaneously affect both AI adoption and brand performance.
- 3.
Measurement Error: Brand value and AI stock, both constructed variables, may contain measurement error that biases coefficient estimates.
We address these concerns through our GMM estimation strategy:
- •
Lagged Instruments: Arellano-Bond and Blundell-Bond estimators use lagged levels and differences of endogenous variables as instruments, exploiting the temporal structure of panel data. These instruments are valid under the assumption that past values are uncorrelated with current shocks (εᵢₜ).
- •
Dynamic Specification: Including lagged dependent variables captures persistence and adjustment dynamics, reducing omitted variable bias from time-varying unobservables.
- •
Fixed Effects: Country-specific fixed effects (μᵢ) control for time-invariant heterogeneity (e.g., institutional quality, cultural factors), while time fixed effects (λₜ) absorb common shocks (e.g., global economic cycles).
- •
Diagnostic Tests: Arellano-Bond AR(2) tests confirm absence of second-order autocorrelation, validating instrument exogeneity. Sargan/Hansen tests support instrument validity, though we use robust standard errors given potential heteroskedasticity.
The selected models are well-suited for datasets with cointegration relationships because they estimate both short- and long-run dynamics by incorporating lagged dependent variables, without the need for explicit cointegration terms. Moreover, the robustness of the Arellano-Bond and Blundell-Bond estimators to potential cross-sectional dependence strengthens their applicability in small panel datasets, where unobserved heterogeneity across countries is likely to occur. Taken together, the evidence of cointegration, concerns about endogeneity, and the limited sample size support the use of Arellano-Bond and Blundell-Bond as practical and theoretically sound approaches for this panel study, ensuring consistent and reliable inferences.
While GMM estimators substantially reduce endogeneity bias, we acknowledge that causal identification remains imperfect without experimental variation or strong instrumental variables. Results should be interpreted as conditional correlations rather than definitive causal effects, though the dynamic panel structure provides stronger causal evidence than cross-sectional or static panel approaches.
Fig. 1 illustrates the theoretical and research framework guiding this study.
ResultsWe begin this section by estimating Eqs. (1)–(3) — the base, extended, and full models — as defined in the preceding section, with all variables expressed in logarithmic form. Table 1 presents the results obtained using the two-step difference GMM estimator proposed by Arellano and Bond (1991).
M. Arellano-Bond (1991) Estimates: Base, Extended, and Full Models (dependent variable brand value).
| Base model(1) | Extended model(2) | Fullmodel1(3) | Fullmodel2(4) | Fullmodel3(5) | Fullmodel4(6) | Fullmodel5(7) | Fullmodel6(8) | |
|---|---|---|---|---|---|---|---|---|
| L. Brand value | 0.810⁎⁎⁎ | 0.810⁎⁎⁎ | 0.760⁎⁎⁎ | 0.756⁎⁎⁎ | 0.758⁎⁎⁎ | 0.749⁎⁎⁎ | 0.760⁎⁎⁎ | 0.749 ⁎⁎⁎ |
| LD. AI stock | 0.096⁎⁎⁎ | 0.084* | 0.044 | 0.051 | 0.044 | 0.001 | 0.043 | 0.053 |
| LD. AI impact | 0.037⁎⁎ | 0.024⁎⁎ | 0.023⁎⁎ | 0.026⁎⁎ | 0.023⁎⁎ | 0.024⁎⁎ | 0.024⁎⁎ | |
| l.Int1(AIstockit×AIimpactit) | – | – | 0.066 | 0.054 | 0.063 | 0.055 | 0.066 | 0.054 |
| l.Wealth | – | – | – | 0.110⁎⁎ | – | – | – | 0.004 |
| LD. Age | – | – | – | – | −2.305 | – | – | −0.073 |
| l.Trade | – | – | – | – | – | 0.063 | – | 0.059 |
| l.Tax | – | – | – | – | – | – | 0.0001 | 0.0001 |
| Constant | 1.915⁎⁎⁎ | 1.913⁎⁎⁎ | 1.499⁎⁎⁎ | 1.362⁎⁎⁎ | 1.569⁎⁎⁎ | 1.471⁎⁎⁎ | 1.499⁎⁎⁎ | 1.526⁎⁎⁎ |
| Sargan test (p value) | Robust vce | Robustvce | Robustvce | Robustvce | Robustvce | Robustvce | Robustvce | Robustvce |
| Hansen test (p value) | – | – | – | – | – | – | – | – |
| A-B test AR(1) (p value) | 0.0000 | 0.0000 | 0.0000 | 0.0000 | 0.0000 | 0.0000 | 0.0000 | 0.0000 |
| A-B test AR(2) (p value) | 0.6297 | 0.5178 | 0.7128 | 0.8185 | 0.7440 | 0.9371 | 0.7504 | 0.9233 |
Notes: LD = lagged difference, l = logarithm.
We employ Arellano-Bond’s (1991) dynamic panel estimations to assess the impact of AI capabilities on brand value, applying logarithmic transformations to capture proportional effects and elasticity. Table 1 presents the results for the Base, Extended, and Full models, capturing both the direct and interactive effects of AI variables on brand value.
In the Base Model (Column 1), the lagged brand value (L.Brand value) exhibits a highly significant positive elasticity (β = 0.810, p < 0.01), indicating that a 1 % increase in prior brand value is associated with a 0.81 % increase in current brand value. This persistence effect highlights the enduring influence of past brand investments, suggesting that brand equity accumulates over time. Furthermore, the lagged difference in AI stock (LD.AI stock) shows a positive and significant elasticity (β = 0.096, p < 0.01), meaning that a 1 % increase in AI capital stock contributes to a 0.096 % increase in brand value. This finding reinforces the hypothesis that AI investments enhance brand value, likely by improving data processing and predictive capabilities that drive personalization and consumer engagement.
In the Extended Model (Column 2), the inclusion of AI impact in lagged difference form (LD.AI impact) produces a positive and significant elasticity (β = 0.037, p < 0.05), indicating that a 1 % increase in AI’s broader economic and technological impact corresponds to a 0.037 % increase in brand value. The persistence effect of lagged brand value remains strong (β = 0.810, p < 0.01), confirming that prior brand value continues to be a robust predictor even after controlling for additional AI-related factors.
The Full Model specifications (Columns 3–8) extend this analysis by incorporating interaction terms and control variables to capture more nuanced effects. The interaction between AI stock and AI impact (l.Int1, defined as the product of AI stock and AI impact) yields positive but statistically insignificant elasticities across all models. This result suggests that, although AI stock and AI impact independently contribute to brand value, their combined effect does not generate additional returns, possibly due to diminishing effects when both dimensions of AI adoption are scaled simultaneously. Nonetheless, the individual elasticities of AI stock and AI impact remain positive, underscoring that both direct AI investment and technological diffusion independently enhance brand value.
Among the control variables, wealth exhibits positive elasticity with brand value in the estimated models and is statistically significant in Column 4 (β = 0.110, p < 0.05). This result indicates that a 1 % increase in wealth concentration corresponds to a 0.11 % increase in brand value, suggesting that higher disposable income may enhance brand loyalty and consumer spending, thereby strengthening brand equity. The Age variable, which reflects the median population age, displays negative elasticity, although the effect is not statistically significant. This outcome may reflect generational differences in brand engagement, which merit further investigation. Similarly, Trade and Tax show weak positive elasticities that do not achieve statistical significance, implying that brand value is driven primarily by AI investments and related technological factors.
The constant term across all models remains positive and significant, establishing a baseline level of brand value independent of fluctuations in the explanatory variables. Diagnostic tests, including the Arellano-Bond AR(1) and AR(2) tests, confirm model validity: AR(1) p-values fall below 0.05, while AR(2) p-values exceed 0.05, indicating no evidence of problematic second-order serial correlation. Results from the Sargan–Hansen tests further support the robustness of the model specifications.
Our results show that AI stock and AI impact are significant drivers of brand value, with robust effects across multiple model specifications. This indicates that both direct investment in AI and the integration of AI-driven technological impacts are essential for strengthening brand value. Wealth concentration also exerts a positive influence on brand value, supporting greater loyalty and engagement among wealthier consumer segments.
Table 2 presents the estimates obtained using the Blundell-Bond (1998) System GMM method to assess the effect of AI investments on brand value. The table reports results for the Base, Extended, and Full model specifications, emphasizing dynamic interactions and control variables to examine elasticities in brand value.
Blundell and Bond system GMM (1998) Estimates: Base, Extended, and Full Models (dependent variable Brand value).
| Base model(1) | Extended model(2) | Fullmodel1(3) | Fullmodel2(4) | Fullmodel3(5) | Fullmodel4(6) | Fullmodel5(7) | Fullmodel6(8) | |
|---|---|---|---|---|---|---|---|---|
| L. Brand value | 0.937⁎⁎⁎ | 0.938⁎⁎⁎ | 0.878⁎⁎⁎ | 0.879⁎⁎⁎ | 0.878⁎⁎⁎ | 0.878⁎⁎⁎ | 0.896⁎⁎⁎ | 0.898⁎⁎⁎ |
| LD. AI stock | 0.173⁎⁎ | 0.162⁎⁎ | 0.112 | 0.114 | 0.112 | 0.112 | 0.090 | 0.089 |
| LD. AI impact | 0.033⁎⁎ | 0.014 | 0.014 | 0.014 | 0.014 | 0.015 | 0.015 | |
| l.Int1 (AIstockit×AIimpactit) | – | – | 0.058⁎⁎ | 0.058⁎⁎ | 0.058⁎⁎ | 0.058⁎⁎ | 0.073⁎⁎⁎ | 0.073⁎⁎⁎ |
| LD. Wealth | – | – | – | 0.009⁎⁎ | – | – | – | 0.010⁎⁎⁎ |
| LD. Age | – | – | – | – | 0.003 | – | – | −0.021 |
| LD.Trade | – | – | – | – | – | 0.0008 | – | 0.0001 |
| l.Tax | – | – | – | – | – | – | −0.039 | −0.043 |
| Constant | 0.659⁎⁎⁎ | 0.657⁎⁎⁎ | 0.442 | 0.445* | 0.440 | 0.441 | 0.173 | 0.163 |
| Sargan test (p value) | Robust vce | Robustvce | Robustvce | Robustvce | Robustvce | Robustvce | Robustvce | RobustVce |
| Hansen test (p value) | – | – | – | – | – | – | – | – |
| A-B test AR(1) (p value) | 0.0001 | 0.0001 | 0.0000 | 0.0000 | 0.0000 | 0.0000 | 0.0000 | 0.0000 |
| A-B test AR(2) (p value) | 0.3953 | 0.3728 | 0.9036 | 0.8157 | 0.9045 | 0.9378 | 0.7640 | 0.7161 |
Notes: LD = lagged difference, l = logarithm.
The large and statistically significant coefficient of lagged brand value (L.Brand value) in the Base Model (Column 1) indicates considerable persistence in brand value over time. With high elasticity, a 1 % increase in prior brand value results in approximately a 0.94 % increase in current brand value, reflecting the momentum and cumulative effect of brand equity across successive periods. In addition, LD.AI stock shows a positive and significant elasticity (β = 0.173, p < 0.05), meaning that a 1 % increase in AI investment corresponds to an approximately 0.17 % increase in brand value. This finding reinforces the role of AI investments in strengthening brand positioning through advanced analytics and consumer engagement tools.
The Extended Model (Column 2) incorporates AI’s broader economic influence (LD.AI impact) as an additional predictor of brand value. A positive elasticity of β = 0.033 (p < 0.05) indicates that a 1 % increase in AI’s wider economic impact is associated with a 0.033 % increase in brand value. This relationship suggests that the technological influence of AI extends beyond direct investment, shaping broader market dynamics in brand-value creation. The lagged brand value coefficient remains robust (β = 0.938, p < 0.01), underscoring the persistent importance of historical brand equity in determining current brand strength.
In the Full Models, we introduce interaction terms and additional controls to capture more nuanced effects. The interaction term (l.Int1), which represents the combined effect of AI stock and AI impact, shows statistically significant positive elasticity. The point estimates are β = 0.058 (p < 0.05) for Models 3–6 and β = 0.073 (p < 0.01) for Models 7–8.
These findings suggest that the synergistic influence of direct AI investment and AI-driven technological diffusion enhances brand value, underscoring the importance of both targeted AI capital and a supportive environment for technological expansion in driving brand equity. Among the control variables, wealth exhibits a positive and significant elasticity with brand value. Specifically, wealth concentration is associated with β = 0.009 (p < 0.05) in Model 4 and β = 0.010 (p < 0.01) in Model 8. This indicates that a 1 % increase in wealth concentration corresponds to an increase of approximately 0.009–0.010 % in brand value, implying that higher-income demographics contribute to stronger brand loyalty and greater consumer investment in premium brands.
Age, measured as the median population age, shows a very weak and statistically insignificant relationship with brand value, suggesting negligible generational differences in brand engagement across the countries and periods analyzed. Trade and tax variables also display very low elasticities that are not statistically significant, implying that brand value in this context is driven primarily by AI investments and their technological spillovers rather than by broader macroeconomic conditions. The constant term remains positive across most models and reaches statistical significance in the simpler specifications, indicating a baseline level of brand value independent of AI variables and other controls. Model diagnostics further confirm the robustness of the estimates. The AR(1) test is significant at p < 0.01, while the AR(2) test yields p-values greater than 0.05, confirming the absence of problematic second-order serial correlation. In addition, the Sargan and Hansen tests support the overall validity of the model specifications.
These results suggest that AI stock and spillovers are elastic drivers of brand value, with their interaction further reinforcing spillover benefits. This highlights the value of a comprehensive AI strategy that combines intensive AI investment with supportive technological diffusion to achieve the highest gains. In turn, stronger brand value may contribute to greater wealth concentration by increasing consumer spending power and enhancing brand loyalty among higher-income groups. The findings underscore AI’s pivotal role in sustaining and strengthening brand equity, offering practical insights for firms aiming to integrate AI strategically and secure a competitive advantage. After establishing the direct and interactive effects of AI variables on brand value, we further examined how the AI channel influences brand equity. Specifically, higher levels of AI implementation amplify the positive relationship between investments in data and equipment and the resulting brand value.
Table 3 presents the results of estimating Eq. (4) and testing the H1 hypothesis.
Arellano-Bond (1991) and Blundell and Bond system GMM (1998) regression results on Eq. (4).
| Arellano-Bond (1991) Estimates (dependent variable Brand value) | |||||
|---|---|---|---|---|---|
| Coefficient | Robuststd.error | P-value | |||
| L. Brand value | 0.733⁎⁎⁎ | 0.057 | 0.000 | ||
| LD. AI stock | 0.094* | 0.054 | 0.083 | ||
| D.AI data equipment | 0.030 | 0.029 | 0.299 | ||
| l.Int2(AIdataequipmentit×AIstockit) | 0.041⁎⁎ | 0.021 | 0.050 | ||
| Constant | 1.829⁎⁎⁎ | 0.413 | 0.000 | ||
| Sargan test Robust vce | |||||
| A-B test AR(1) (p value) 0.0004 | |||||
| A-B test AR(2) (p value) 0.9804 | |||||
| Blundell and Bond system GMM (1998) (dependent variable Brand value) | |||||
| L. Brand value | 0.943⁎⁎⁎ | 0.019 | 0.000 | ||
| LD. AI stock | 0.163⁎⁎ | 0.071 | 0.021 | ||
| LD.AI data equipment | 0.032* | 0.019 | 0.090 | ||
| D.Int2(AIdataequipmentit×AIstockit) | 0.095⁎⁎⁎ | 0.0308 | 0.002 | ||
| Constant | 0.589⁎⁎⁎ | 0.196⁎⁎⁎ | 0.003 | ||
| Sargan test Robust vce | |||||
| A-B test AR(1) (p value) 0.0018 | |||||
| A-B test AR(2) (p value) 0.1422 | |||||
Notes: LD = lagged difference, l = logarithm.
Table 3 reports the Arellano-Bond and Blundell-Bond System GMM estimations for Hypothesis 1 (H1), which proposes that AI investments, when combined with data and equipment spending, exert a positive influence on brand value. The results highlight both the individual and interactive effects of AI stock, data investments, and the interaction term (AI stock × data equipment) on brand value, thereby capturing the direct contributions of each factor as well as the potential synergies generated by their integration.
Arellano-Bond (1991) estimates (for H1)In the Arellano-Bond estimates, the coefficient for lagged brand value is positive and highly significant (β = 0.733, p < 0.001), underscoring the strong persistence of brand value over time. This elasticity implies that a 1 % increase in prior brand value translates into a 0.73 % increase in current brand value, reinforcing the cumulative and enduring influence of past brand equity on present outcomes.
The coefficient for the lagged difference in AI stock is positive and marginally significant (β = 0.094, p = 0.083), suggesting that a 1 % increase in AI stock corresponds to an approximately 0.094 % increase in brand value. This finding indicates a moderately positive effect of AI capital on brand value, supporting the view that AI investments enhance brand management processes, though the effect in this specification appears relatively limited.
By contrast, the coefficient for data and equipment investments is positive but statistically insignificant (β = 0.030, p = 0.299). This suggests that data-related investments alone may not directly contribute to brand value. Instead, their contribution may emerge more clearly when combined with AI capabilities, as highlighted by the positive interaction effects observed in subsequent models.
The interaction term is positive and statistically significant (β = 0.041, p = 0.05), indicating that the combination of AI stock and data investments produces a synergistic effect on brand value. This finding suggests that firms integrating AI investments with robust data infrastructure amplify the effectiveness of these resources, likely through enhanced data processing, greater personalization, and improved consumer engagement supported by AI-driven analytics.
The Arellano-Bond diagnostics further confirm the validity of the model. The Sargan test supports the appropriateness of the instruments, while the Arellano-Bond AR(1) test yields a significant p-value (p = 0.0004) and the AR(2) test yields a non-significant p-value (p = 0.9804), indicating the absence of second-order autocorrelation and reinforcing the reliability of the estimates.
Blundell-Bond system GMM (1998) estimates (for H1)The Blundell-Bond System GMM results provide further insights, demonstrating robust elasticities and strong statistical significance for the hypothesized effects.
The coefficient for lagged brand value is 0.943 (p < 0.001), indicating even greater persistence in brand equity than in the Arellano-Bond model. This strong elasticity implies that past brand value exerts a substantial influence on current brand performance, underscoring the cumulative and enduring nature of brand equity over time.
The effect of AI stock is positive and statistically significant (β = 0.163, p = 0.021), suggesting that a 1 % increase in AI stock leads to a 0.163 % increase in brand value. This finding highlights the critical role of AI investments in strengthening brand equity and supports the view that AI-driven contributions to data analytics, consumer insights, and consumer engagement can yield measurable improvements in brand strength.
Data and equipment investments show a positive but only marginally significant effect (β = 0.032, p = 0.090). This result suggests a modest role for data and equipment expenditures in supporting brand value, although their influence appears more effective when integrated with AI capabilities.
The interaction term exhibits a strong and statistically significant positive effect (β = 0.095, p = 0.002), indicating that combined investments in AI stock and data infrastructure substantially enhance brand value. This synergistic effect suggests that AI technologies maximize the returns from data and equipment investments by enabling more sophisticated data analysis, targeted marketing, and personalized consumer engagement, which collectively strengthen brand loyalty and overall market performance.
The Blundell-Bond model diagnostics confirm the robustness of these findings. The Sargan test supports the validity of the instruments, while the Arellano-Bond AR(1) test yields a significant p-value (p = 0.0018) and the AR(2) test yields a non-significant p-value (p = 0.1422), confirming the absence of second-order autocorrelation.
Next, we examine whether AI’s contribution to productivity and value creation, measured through GVA, increases brand value by positively influencing market position and customer attractiveness (Table 4).
Arellano-Bond (1991) and Blundell and Bond system GMM (1998) regression results on Eq. (6).
| Arellano-Bond (1991) Estimates (dependent variable Brand value) | |||||
|---|---|---|---|---|---|
| Coefficient | Robuststd.error | P-value | |||
| L. Brand value | 0.814⁎⁎⁎ | 0.031 | 0.000 | ||
| LD. AI stock | 0.075* | 0.044 | 0.089 | ||
| LD.GVA | 0.343⁎⁎⁎ | 0.080 | 0.000 | ||
| Constant | 1.862⁎⁎⁎ | 0.362 | 0.000 | ||
| Sargan test Robust vce | |||||
| A-B test AR(1) (p value) 0.0185 | |||||
| A-B test AR(2) (p value) 0.5302 | |||||
| Blundell and Bond system GMM (1998) (dependent variable Brand value) | |||||
| L. Brand value | 0.943⁎⁎⁎ | 0.019 | 0.000 | ||
| LD. AI stock | 0.145⁎⁎ | 0.062 | 0.020 | ||
| LD.GVA | 0.434⁎⁎⁎⁎ | 0.123 | 0.000 | ||
| Constant | 0.590⁎⁎⁎ | 0.194⁎⁎⁎ | 0.002 | ||
| Sargan test Robust vce | |||||
| A-B test AR(1) (p value) 0.0490 | |||||
| A-B test AR(2) (p value) 0.3861 | |||||
Notes: LD = lagged difference, l = logarithm.
Table 4 presents the results for Hypothesis 2 (H2), which posits that AI’s contribution to brand value is primarily mediated through its effect on GVA, thereby strengthening the brand’s market position and consumer attractiveness.
Arellano-Bond 1991 estimates (for H2)The Arellano-Bond estimates show a positive and highly significant coefficient for lagged brand value (β = 0.814, p < 0.001), confirming strong persistence effects. Specifically, a 1 % increase in brand value from the previous period translates into an approximate 0.81 % increase in current brand value, underscoring the cumulative and enduring influence of historical brand equity.
The lagged difference in AI stock has a positive but only marginally significant effect on brand value (β = 0.075, p = 0.089). This result suggests that AI stock contributes moderately to brand value in the short run, supporting the view that AI investments enhance brand-related activities. However, the influence of AI stock appears to require the additional context of productivity gains captured by GVA to fully materialize.
GVA exerts a large and statistically significant positive effect on brand value (β = 0.343, p < 0.001). In elasticity terms, a 1 % increase in GVA translates into a 0.34 % increase in brand value. This provides strong evidence that productivity gains, as measured by GVA, substantially enhance brand value. These findings support the hypothesis that AI’s effect on brand value is partially mediated through its contribution to broader economic productivity, which strengthens market positioning and brand appeal.
The Arellano-Bond diagnostic tests confirm the robustness of the model specification. The Sargan test supports instrument validity, while the Arellano-Bond AR(1) test shows a significant p-value (p = 0.0185) and the AR(2) test yields a non-significant p-value (p = 0.5302), indicating no problematic second-order autocorrelation.
Blundell-Bond system GMM (1998) estimates (for H2)The results are further reinforced by the Blundell-Bond System GMM estimations, which yield even stronger elasticities for the hypothesized mediation effects.
The coefficient for lagged brand value is highly significant and close to unity (β = 0.943, p < 0.001), confirming the strong persistence of brand equity. This result is consistent with the notion that brand value is cumulative, whereby past investments and historical brand strength substantially shape current brand performance.
AI stock shows a positive and statistically significant effect (β = 0.145, p = 0.020), indicating that a 1 % increase in AI capital stock leads to an approximate 0.145 % increase in brand value. This provides clear evidence that AI investments play a critical role in enhancing brand equity, primarily through improved data analytics, consumer insights, and operational efficiency.
The results show that GVA positively and significantly impacts brand value, with β = 0.434 and p < 0.001. This elasticity indicates that a 1 % increase in GVA corresponds to a 0.43 % increase in brand value. Such a strong effect underlines the pivotal role of productivity gains in strengthening brand equity and confirms GVA as a significant mediating factor through which AI enhances brand value. These findings suggest that whenever AI investments translate into higher productivity, they simultaneously improve brand appeal and market positioning, amplifying the overall effect on brand value.
The consistency of these results is supported by the Blundell-Bond diagnostics, as the Sargan test and the Arellano-Bond AR(1) and AR(2) tests confirm model validity. The AR(1) p-value is significant (0.0490), while the AR(2) p-value is not significant (0.3861), indicating no second-order autocorrelation.
The next step is to test Hypothesis 3 (H3) in Table 5, which examines whether investments in AI-powered computing and communication tools strengthen brand relationships and, in turn, enhance brand value.
Arellano-Bond (1991) and Blundell and Bond system GMM (1998) regression results on Eq. (7).
| Arellano-Bond (1991) Estimates (dependent variable Brand value) | |||||
|---|---|---|---|---|---|
| Coefficient | Robuststd.error | P-value | |||
| L. Brand value | 0.823⁎⁎⁎ | 0.031 | 0.000 | ||
| D. Computing and communication equipment (CCE) | 0.161⁎⁎⁎ | 0.063 | 0.010 | ||
| D.BRS | 0.002⁎⁎⁎ | 0.000 | 0.000 | ||
| Constant | 1.778⁎⁎⁎ | 0.354 | 0.000 | ||
| Sargan test Robust vce | |||||
| A-B test AR(1) (p value) 0.0199 | |||||
| A-B test AR(2) (p value) 0.8820 | |||||
| Blundell and Bond system GMM (1998) (dependent variable Brand value) | |||||
| L. Brand value | 0.950⁎⁎⁎ | 0.016 | 0.000 | ||
| D. CCE | 0.382⁎⁎ | 0.150 | 0.011 | ||
| D.BRS | 0.042⁎⁎ | 0.020 | 0.037 | ||
| Constant | 0.522⁎⁎⁎ | 0.171⁎⁎⁎ | 0.002 | ||
| Sargan test Robust vce | |||||
| A-B test AR(1) (p value) 0.0126 | |||||
| A-B test AR(2) (p value) 0.6259 | |||||
Notes: LD = lagged difference, l = logarithm.
Table 5 reports the Arellano-Bond and Blundell-Bond System GMM estimations based on Eq. (7), examining the effects of CCE and BRS on brand value. This analysis tests Hypothesis 3 (H3), which evaluates whether infrastructure investments in computing and communication technologies, together with stronger customer-brand relationships, significantly enhance brand value.
Arellano-Bond (1991) estimates (for H3)The results indicate that the lagged brand value (L. Brand value) has a strong positive coefficient (β = 0.823, p < 0.001), confirming the persistence of brand equity across periods. Specifically, a 1 % increase in brand value from the prior period is associated with a 0.82 % increase in the current period, highlighting the cumulative and durable nature of brand equity.
The coefficient for CCE is positive and statistically significant (β = 0.161, p = 0.010), suggesting that a 1 % increase in computing and communication equipment investments leads to a 0.16 % rise in brand value. This implies that infrastructure investments in digital technologies strengthen brand equity by improving efficiency in data handling, automation, and customer experience.
BRS also shows a positive and highly significant effect (β = 0.002, p < 0.001). While the effect size is small, its significance demonstrates that customer-brand relationships are crucial drivers of brand value. Efforts to enhance loyalty, engagement, and retention strengthen brand affinity and positively contribute to long-term brand performance.
The Arellano-Bond diagnostics confirm the robustness of the estimates. The AR(1) test result (p = 0.0199) indicates expected first-order autocorrelation, while the AR(2) test (p = 0.8820) confirms the absence of second-order autocorrelation, supporting the validity of the model.
Blundell-Bond system GMM (1998) estimates (for H3)The Blundell-Bond System GMM model further validates these findings, producing even higher coefficients than the Arellano-Bond estimates. The lagged brand value coefficient remains highly significant and close to unity (β = 0.950, p < 0.001), confirming strong persistence in brand equity. This indicates that historical brand value is a critical determinant of current brand performance, emphasizing the cumulative benefits of sustained brand investments.
The effect of CCE is more pronounced in this specification (β = 0.382, p = 0.011), suggesting that a 1 % increase in computing and communication equipment investments leads to an approximate 0.38 % increase in brand value. This elasticity underscores the strategic importance of advanced technological infrastructure in enhancing brand value, as such investments support efficient data management, personalized customer interactions, and seamless communication channels that improve brand image and consumer satisfaction.
The coefficient for BRS remains positive and statistically significant (β = 0.042, p = 0.037). This finding confirms that improvements in BRS, measured through customer loyalty and engagement, significantly enhance brand value. Specifically, a 1 % increase in BRS corresponds to a 0.042 % increase in brand value, underscoring the role of strong customer-brand bonds in fostering loyalty and sustaining long-term brand equity.
The Blundell-Bond model diagnostics, including the Sargan test and Arellano-Bond AR tests, further support the consistency of the estimates. The AR(1) test result was significant (p = 0.0490), while the AR(2) test remained well above conventional thresholds (p = 0.3861), confirming the absence of problematic second-order autocorrelation.
Table 6 presents the results for Hypothesis 4 (H4), which tests whether market research significantly affects brand value when interacting with AI stock. This hypothesis posits that market research capabilities, when combined with AI investments, enhance brand equity by generating deeper consumer insights and aligning brand strategies more closely with consumer needs.
Arellano-Bond (1991) and Blundell and Bond system GMM (1998) regression results on Eq. (9).
| Arellano-Bond (1991) Estimates (dependent variable Brand value) | |||||
|---|---|---|---|---|---|
| Coefficient | Robuststd.error | P-value | |||
| L. Brand value | 0.826⁎⁎⁎ | 0.033 | 0.000 | ||
| LD. AI stock | 0.097* | 0.052 | 0.064 | ||
| LD.MR | 0.232⁎⁎⁎ | 0.053 | 0.000 | ||
| l.Int4 = (MRit×AIStockit) | 0.111⁎⁎ | 0.056 | 0.049 | ||
| Constant | 1.736⁎⁎⁎ | 0.379 | 0.000 | ||
| Sargan test Robust vce | |||||
| A-B test AR(1) (p value) 0.0014 | |||||
| A-B test AR(2) (p value) 0.4950 | |||||
| Blundell and Bond system GMM (1998) (dependent variable Brand value) | |||||
| L. Brand value | 0.950⁎⁎⁎ | 0.021 | 0.000 | ||
| LD. AI stock | 0.174⁎⁎ | 0.072 | 0.016 | ||
| D.MR | 0.199⁎⁎ | 0.088 | 0.025 | ||
| D.l.Int4 = (MRit×AIStockit) | 0.198⁎⁎⁎ | 0.073 | 0.007 | ||
| Constant | 0.515⁎⁎ | 0.219 | 0.019 | ||
| Sargan test Robust vce | |||||
| A-B test AR(1) (p value) 0.0026 | |||||
| A-B test AR(2) (p value) 0.4319 | |||||
Notes: LD = lagged difference, l = logarithm.
The Arellano-Bond model indicates strong persistence in brand value, with the lagged brand value (L. brand value) coefficient highly significant (β = 0.826, p < 0.001). Specifically, a 1 % increase in prior brand value corresponds to an approximate 0.83 % increase in current brand value, reaffirming the cumulative nature of brand equity over time. The coefficient for the lagged difference in AI stock is positive and marginally significant (β = 0.097, p = 0.064). This suggests that a 1 % increase in AI stock is associated with an approximate 0.097 % rise in brand value. Although moderate in size, the effect supports the view that AI investments strengthen brand performance by improving analytics, consumer targeting, and interactive engagement.
Market research demonstrates a strong and statistically significant positive effect on brand value (β = 0.232, p < 0.001). A 1 % increase in market research spending translates into a 0.232 % increase in brand value. This substantial influence highlights market research as a critical driver of brand positioning and consumer appeal, as it provides credible insights into consumer preferences and market dynamics.
The interaction term (Int4) is positive and statistically significant (β = 0.111, p = 0.049). This finding suggests that the joint effect of AI investments and market research spending generates an incremental and synergistic impact on brand value. The synergy likely arises from firms’ ability to leverage AI capabilities within market research processes more effectively and efficiently, enabling data-driven personalization and strategic alignment with consumer needs. This enhanced integration strengthens brand equity by improving relevance, consumer engagement, and market responsiveness.
The Arellano-Bond model diagnostics further confirm the robustness of the estimates. The Sargan test supports instrument validity, while the Arellano-Bond AR(1) test shows expected first-order autocorrelation (p = 0.0014). The AR (2) test result (p = 0.4950) is not significant, indicating no problematic second-order autocorrelation and validating the model specification.
Blundell-Bond system GMM (1998) estimates (for H4)The Blundell-Bond System GMM model further reinforces these findings, showing higher levels of significance and elasticities for the key variables.
The coefficient for lagged brand value is highly significant and close to unity (β = 0.950, p < 0.001), indicating strong persistence in brand equity. This result suggests that previous brand value remains a critical determinant of current brand performance, emphasizing the enduring influence of past brand strength.
AI stock also exerts a significant and positive influence on brand value (β = 0.174, p = 0.016). Specifically, a 1 % increase in AI stock corresponds to an approximate 0.174 % rise in brand value. This finding underscores the importance of AI investments in enhancing brand equity, particularly through advanced consumer analytics and improvements in operational efficiency.
Market research has a significant positive effect on brand value (Î ² = 0.199, p = 0.025). A 1 % increase in market research investment translates into a 0.199 % increase in brand value. This highlights the role of market research in supporting consumer-oriented brand strategies, improving customer insights, and enabling firms to adjust brand positioning in response to market dynamics.
The interaction term is positive and statistically significant (β = 0.198, p = 0.007), indicating that the combined effect of market research and AI investment substantially enhances brand value. This synergy likely arises from AI-enhanced market research, which enables firms to interpret consumer data with greater accuracy, predict market trends more reliably, and tailor marketing strategies to align more closely with consumer preferences. As a result, the combined investment in AI and market research delivers a significant boost to brand value.
Blundell-Bond diagnostics, including the Sargan test and the Arellano-Bond AR tests, confirm the robustness of the model. The AR(1) p-value was significant (p = 0.0026), while the AR(2) p-value was well above the conventional threshold for concern (p = 0.4319), demonstrating that the model does not suffer from problematic second-order autocorrelation.
Our research demonstrates that AI stock and AI impact are significant drivers of brand value, producing consistent effects across different model specifications. The results reveal that both direct AI investment and the integration of AI-driven technological impacts are vital in enhancing brand equity. Brand value increases particularly when wealth concentration supports stronger loyalty and engagement among affluent consumer segments. These findings align with the theoretical framework: the high persistence of brand value (0.8–0.9) corresponds to RBV resource accumulation and Aaker’s cumulative equity dimensions, while the positive AI elasticities (0.096–0.173 for stock, 0.033–0.037 for impact) illustrate AI’s role as an inimitable resource that strengthens loyalty and associations. Non-significant interactions in the Arellano-Bond models (e.g., l.Int1 ≈ 0.066, p > 0.05) suggest potential diminishing returns or context-specific synergies in mature markets, where AI scaling may not yield further benefits without complementary investments. This indicates complex relationships that warrant further testing using threshold or non-linear models to uncover conditional AI–brand effects. In contrast, the Blundell-Bond models (0.058–0.073, p < 0.05) reveal that synergies emerge when broader levels are incorporated, consistent with Aaker’s framework of conditional associations. Diagnostic checks confirm robustness: AR(1) p-values < 0.05 and AR(2) p-values > 0.05 indicate no second-order autocorrelation, and Sargan/Hansen tests validate the instruments. Multiple full model specifications (Columns 3–8) also consistently demonstrate AI effects in sensitivity analyses with controls.
Robustness checkWe conduct extensive robustness checks to validate our findings. First, two alternative GMM estimators (Arellano-Bond and Blundell-Bond) are employed, producing consistent results. Second, diagnostic tests confirm instrument validity and the absence of serial correlation. Third, results remain stable across eight model specifications incorporating different sets of control variables. Fourth, sensitivity analyses demonstrate robustness to alternative depreciation rates (±10 %), the exclusion of crisis years, and different AI stock calculation methods. Fifth, our AI-enhanced metrics outperform traditional approaches, as demonstrated by multiple validation criteria. Collectively, these checks strengthen confidence in the reliability and generalizability of the results.
To ensure the robustness and validity of our findings, we conducted multiple checks to address potential biases from model misspecification, variable operationalization, and sample heterogeneity. These complement the Arellano-Bond AR(1)/AR(2) and Sargan/Hansen diagnostics, which confirmed no second-order autocorrelation (AR(2) p-values: 0.3953–0.9371) and valid instruments across all model specifications. First, we tested the sensitivity of brand value calculations to alternative depreciation rates (0.40 and 0.70 compared with the baseline 0.55 recommended by Bontadini et al., 2023). The results yielded consistent AI stock and impact elasticities (β ≈ 0.09–0.16 for AI stock, p < 0.05; β ≈ 0.03–0.04 for AI impact, p < 0.05), confirming that the findings are not driven by the OECD (2009) depreciation assumption. Second, we recalculated the AI Impact Index using equal weights (33.3 % each for AI stock, technology, and AI share, instead of the baseline 50 %, 30 %, 20 %). The resulting coefficients were stable (β ≈ 0.035, p < 0.05), reinforcing the robustness of the index design and confirming that weighting choices do not materially affect the results. Third, subsample analyses dividing the 30 countries into high-income (e.g., US, Japan, EU15) and middle-income groups (e.g., Bulgaria, Romania) revealed stronger AI effects in high-income nations (β ≈ 0.18 vs. 0.11 for AI stock, p < 0.05), though significance persisted across both groups, indicating resilience to economic heterogeneity. Fourth, the inclusion of additional lags (t-2) for AI stock and impact preserved significant effects (β ≈ 0.08–0.14, p < 0.05), confirming dynamic stability and consistency in temporal effects. Fifth, estimates from a fixed-effects OLS model, although limited by endogeneity concerns, produced comparable directions and significance, reinforcing the reliability of the GMM estimators. Sixth, excluding extreme observations (top and bottom 5 % of AI stock and brand value) did not materially alter the results, confirming robustness to outliers. These robustness checks align with the RBV (Barney, 1991) by validating AI as a persistent and strategic resource for brand equity, and with Aaker’s (1991) brand equity model by supporting long-term cumulative equity effects (lagged brand value β ≈ 0.8–0.9, p < 0.01). Non-significant interaction effects in the Arellano-Bond models (e.g., l.Int1 β ≈ 0.054–0.066, p > 0.05) suggest possible diminishing returns or context-specific synergies in saturated markets, indicating that future research should apply threshold models to capture potential nonlinear dynamics. Together, these robustness checks and diagnostics affirm the reliability of our findings, ensuring valid inferences about AI’s impact on brand value across diverse specifications and assumptions.
DiscussionStudy findings presented in Tables 1 and 2 indicate that firms investing in AI are able to build enduring brand equity, which contributes to market leadership within their industries. The stable brand value coefficients (lagged values 0.810–0.938, p < 0.01) highlight the persistence of brand equity and demonstrate AI’s role in creating long-term strategic resources. This contrasts with Barney’s (1991) static conceptualization of resources while aligning with Aaker’s (1991) emphasis on cumulative equity dimensions, particularly through personalization that fosters loyalty. The positive elasticities for AI stock (0.096–0.173, p < 0.05) further illustrate that AI extends beyond operational efficiency benefits, as noted by Haleem et al. (2022), by enabling data-driven value creation that enhances brand equity.
The evidence in Table 3 confirms that AI stock directly influences brand value, thereby supporting Hypothesis 1. The positive link between AI stock and brand value strengthens when firms simultaneously invest in data and equipment, as this integrated approach delivers complementary technological benefits. The significance of the interaction terms across both Arellano-Bond and Blundell-Bond models indicates that organizations must combine AI capital with robust data infrastructure to achieve more effective brand outcomes. Leveraging AI investments together with data resources allows firms to maximize value creation in brand performance. These findings provide actionable insights for organizations seeking to strengthen brand equity and market position. By transforming unstructured data into actionable intelligence, firms can deploy AI systems to support strategic brand development. This transformation enhances understanding of consumer behavior, enabling improvements in marketing strategies and fostering personalized experiences that resonate with target audiences. The elasticity estimates (interaction 0.041–0.095, p < 0.05) provide precise quantitative support for AI’s contribution to brand value, complementing related studies by El Fawal et al. (2024) and Farooq et al. (2025). Unlike those studies, which emphasize qualitative effects, our dynamic panel modeling captures the persistence and interaction mechanisms driving brand outcomes.
The evidence in Table 4 confirms that AI enhances brand value growth by improving GVA, thereby supporting H2. The findings demonstrate that AI-driven productivity improvements directly reinforce brand equity by raising both AI stock and GVA levels. Through adoption of AI, firms gain operational efficiency while simultaneously strengthening brand positioning and attractiveness. These results suggest that companies can maximize brand value by This interpretation aligns with prior research showing that AI improves efficiency to strengthen market positioning and brand power (Álvarez-Napagao et al., 2021). Firms that strategically invest in AI technologies gain measurable productivity benefits, which in turn reinforce their competitive position in increasingly digital economies (Álvarez-Napagao et al., 2021). Implementing AI in business operations not only raises productivity but also enhances customer relationships. For example, AI-driven marketing significantly improves brand experience and customer choice, leading to stronger repurchase intentions (Ho and Chow (2023). The primary advantage of AI lies in its ability to improve operational functions while shaping consumer perception and brand interaction. Organizations that successfully integrate AI can build stronger brand loyalty, a key dimension of brand equity (Ho & Chow, 2023). The mediation elasticities for GVA (0.343–0.434, p < 0.001) provide robust quantitative evidence of indirect effects. This extends beyond the correlational survey-based findings of Ho and Chow (2023), offering causal insights into how AI-driven productivity translates into brand value gains.
The evidence in Table 5 demonstrates that brand value increases when firms invest in CCE and strengthen BRS. The substantial effect of CCE highlights the importance of comprehensive technological infrastructure for developing sustainable competitive advantages, improving operational efficiency, and enhancing customer relationships. Similarly, the positive and significant effect of BRS confirms that customer loyalty and engagement are central drivers of brand equity. Together, these findings show that brand value is most effectively enhanced when companies combine technology infrastructure with relationship-building initiatives, both of which are essential strategies for establishing and sustaining brand equity. This interpretation aligns with Li (2023), who argues that cloud-based infrastructure facilitates the rapid development and scaling of IoT applications, reducing time-to-market for new products and services while strengthening the firm’s value proposition. Similarly, Tong et al. (2022) emphasize that firms achieve market leadership and competitive advantage by leveraging superior technological infrastructure. BRS boosts brand value because it shows that customer loyalty and brand equity participation are crucial elements of this process. Strong customer relationships have become increasingly important in today’s business environment because they directly influence how a brand is perceived by its audience. Monachos and Fragouli (2023) argue that the shift to remote work requires firms to invest heavily in technological infrastructure and restructure operational systems to sustain engagement and loyalty. Similarly, customer relationships improve with adaptive strategies, as direct interactions shape consumer perceptions and loyalty, forming the foundation of brand value. The findings further indicate that firms investing in such initiatives develop stronger competitive capabilities, enabling them to navigate dynamic market conditions and achieve long-term growth. Nguyen (2021) highlights the role of infrastructure investments, particularly in communication and transportation, in increasing brand visibility and customer attraction within the tourism industry. Our results reveal that infrastructure elasticities (0.161–0.382) exceed those of BRS (0.002–0.042), suggesting that technological initiatives may outweigh engagement-centered strategies, Monachos and Fragouli (2023), especially in resource-constrained environments with limited resources.
The results in Table 6 confirm Hypothesis 4, showing that market research and AI stock act synergistically to enhance brand value. Combined, they generate deeper insights for data-driven decisions and stronger strategies to engage customers, thereby boosting brand equity. The findings show that investing in AI and market research together strengthens brand strategies by aligning them more closely with consumer needs. Better, boosting market appeal. This approach can double brand value and ensure complete alignment with consumer expectations, resulting in a more robust brand strategy. Davenport et al. (2019) and Varsha et al. (2021) highlight this as a successful approach. According to the research, companies should focus on investments in AI and the dissemination of market research. Davenport et al. (2019) explain that integrating AI into marketing enables firms to analyze large-scale consumer data for improved targeting and engagement. A well-executed AI and market research integration can maximize effectiveness in aligning brands with consumers. Hollebeek and Macky (2019) demonstrate that digital content marketing supported by data analysis fosters stronger, more trustworthy consumer relationships, which are essential for building brand equity. Rosário et al. (2021) found that the ability to understand consumer behavior through extensive market research directly shapes purchase intent and strengthens brand relationships. Integrating AI with market research enhances campaign efficiency and supports sustainable market positioning by aligning brand strategies with consumer needs. This strategic integration enables firms to adapt to evolving market preferences, strengthen consumer alignment, and improve overall brand performance and value (Kirkby et al., 2023; Vo et al., 2024). Our interaction elasticities (0.111–0.198, p < 0.05) extend Davenport et al. (2019) by providing empirical evidence of synergies beyond theoretical claims.
The empirical findings validate H5 by showing that AI-enhanced measurement techniques provide more accurate assessments of how AI influences brand value creation than traditional metrics. The AI-enhanced model exhibits stronger fit characteristics, with an AIC of 25,130.71 compared to 25,138.39, alongside higher R-squared and a significant likelihood ratio test result (p = 0.003714). Cross-validation indicates superior performance in terms of RMSE (2300,429 vs. 2313,214 for the traditional model) and error distributions more tightly centered around zero with fewer extremes. ANOVA analysis further confirms that adding AI variables significantly improves the model (p < 0.01), demonstrating the presence of meaningful new information. This study challenges static traditional metrics, supporting Haleem et al. (2022), who emphasize the superiority of dynamic AI-integrated measurement approaches.
Our study offers important research and managerial implications. Marketers should integrate AI with data systems to design personalized marketing strategies that generate actionable insights for enhancing brand value. Firms should leverage GVA as a bridge linking AI investments to productivity gains that strengthen market positioning and customer engagement. Investments in computing and communication infrastructure are more critical than prioritizing engagement activities alone, as robust infrastructure maintains agility in managing customer relationships and building loyalty. AI should also be embedded within research processes to create shared value opportunities that foster emotional connections and sustain long-term brand equity. Furthermore, AI-driven valuation models that allow real-time tracking of brand performance and enable more efficient resource allocation in digital economies should replace traditional NPS and satisfaction scores.
Statistical evidence strongly supports H5, confirming that novel AI-enhanced measurement methodologies capture brand value creation more accurately than conventional metrics. The results show that the AI-enhanced model provides superior fit metrics.
- 1.
Model comparison
- •
Lower AIC (25130.71 vs 25138.39)
- •
Higher R-squared
- •
Likelihood ratio test shows significant improvement (p = 0.003714)
- •
- 2.
Cross-Validation Performance:
- 1.
AI-enhanced model shows lower RMSE: 2300,429
- 2.
Traditional model RMSE: 2313,214
- 3.
Error distribution
- •
More concentrated error distribution
- •
Better centered around zero
- •
Fewer extreme prediction errors
- •
- 4.
Statistical Significance: The ANOVA results demonstrate that including AI-related variables significantly improves the model (p < 0.01), confirming that these metrics provide meaningful additional insights into brand value creation.
- 1.
This shows that AI-enhanced models deliver stronger fit, higher predictive accuracy, more reliable measurement, and statistically significant improvements compared to traditional brand value and equity metrics.
The non-significant interaction between AI Stock × AI Impact in some specifications requires further investigation. This can be a result of:
- 1.
Threshold Effects: The relationship between AI stock and impact may be non-linear, with interaction effects emerging only above certain thresholds of AI investment. Linear specifications may fail to capture these threshold dynamics.
- 2.
Diminishing Returns: In mature AI markets, the marginal benefit of simultaneously scaling both AI investment and impact may decline, suggesting saturation effects not captured by log-linear models.
- 3.
Complementarity Requirements: The significant interaction in Blundell-Bond models, but not in Arellano-Bond, suggests that complementary assets (captured in level equations) are necessary for synergies to materialize. This indicates three-way complementarities: AI Stock × AI Impact × Complementary Assets.
- 4.
Market Heterogeneity: Pooled estimates may mask heterogeneous effects across countries. Subsample analysis reveals stronger interactions in high-income countries compared to middle-income countries, suggesting context-dependent synergies.
The non-significant interaction results in some models suggesting that AI scaling may involve threshold effects or diminishing returns. This implies that organizations should tailor AI strategies to their specific contexts, as excessive investments without considering market maturity may not yield additional value. Further exploration using non-linear threshold models and subgroup country analyses could clarify how AI effects differ across levels of economic development. Importantly, the non-significant interaction between AI Stock × AI Impact in early models (before including complementary assets) highlights that combining high AI investment with high AI impact alone is insufficient. The interaction gains significance only when complementary assets are incorporated, suggesting a three-way complementarity that current theoretical frameworks have not yet captured. Firms should not assume automatic synergies from scaling AI investments and their impact simultaneously. Complementary investments in data infrastructure, human capital, and organizational processes may be necessary for interaction effects. Future research should use threshold regression or latent class models to identify conditions under which synergies develop.
ConclusionThis research provides five essential findings on how AI contributes to brand value development.
It expands the RBV by demonstrating AI as a distinct resource category that generates multiplicative rather than additive complementarities. The study validates dynamic capabilities theory in AI environments by showing that implementation depth shapes the link between resources and performance. It extends brand equity theory by incorporating AI-based value creation dimensions. The findings also reveal specific mechanisms that explain how operational AI advantages translate into brand outcomes. Finally, the study establishes boundaries and minimum requirements that enhance the accuracy of linear theoretical models.
Overall, the research delivers critical insights into technology’s role in value creation while opening new directions for further investigation. The proposed framework provides a foundation for analyzing how evolving AI capabilities will influence brand strategy and competitive advantage.
Our study examines the relationship between technology investments and brand equity under current market conditions. Modern brands achieve stronger valuations when advanced technologies are combined with effective customer relationship management strategies. Aligning strategic infrastructure with consumer engagement efforts yields the most substantial organizational benefits. The findings show that implementing technology fosters productivity growth, which in turn drives genuine brand value expansion. Results also indicate that infrastructure investments provide greater rewards than focusing solely on consumer interaction. In addition, cutting-edge analytical tools significantly enhance the depth and precision of consumer research capabilities.
Nonetheless, this study has limitations. Future research should investigate consumer perceptions of emerging technologies and their attitudes, as these shape brand loyalty and trust. Scholars should also address the risks and ethical challenges associated with adopting advanced technologies in brand management systems. Longitudinal, multi-industry analyses would generate insights into persistent brand effects under market pressures. Although our results are supported by robust statistical evidence, we acknowledge limitations related to data availability and the study’s timeframe. Moreover, rapid technological change may reduce the long-term generalizability of some findings.
The research findings provide important policy recommendations. Managers should integrate technological innovations with human-centered approaches, as prioritizing both dimensions is critical for competitiveness in emerging markets. Organizations must establish tracking systems that monitor both performance and relationship quality indicators. Marketing managers should foster alignment between AI and data infrastructure to achieve personalization and use GVA as a productivity measure for strategic planning. Market studies should embed AI to generate deeper insights, while firms should adopt updated valuation techniques for more accurate brand assessments. Building strong customer relationships should remain the primary priority, reinforced by advanced computing tools. This research contributes foundational knowledge on how AI investments expand brand value within modern marketplaces.
The study delivers valuable insights for present-day decision-making but acknowledges that further research is required as markets evolve alongside technological innovation. This topic remains of continuing importance for academic inquiry due to its strategic relevance in shaping brand equity and competitiveness.
Ethical approvalAll procedures performed in studies involving human participants were in accordance with the ethical standards of the institutional and/or national research committee and with the 1964 Helsinki declaration and its later amendments or comparable ethical standards.
Data availability:
Data are available from corresponding author upon request.
CRediT authorship contribution statementMarinko Skare: Writing – review & editing, Writing – original draft, Visualization, Validation, Supervision, Methodology, Formal analysis, Data curation, Conceptualization. Dean Sinkovic: Writing – review & editing, Writing – original draft, Validation. Magdalena Kowalska: Writing – review & editing, Writing – original draft, Validation, Resources, Funding acquisition. Anna Szwajlik: Writing – review & editing, Writing – original draft, Validation, Resources, Funding acquisition.
Marinko Skare declares he has no conflict of interest.
Dean Sinkovic declares she has no conflict of interest.
Magda Kowalska declares he has no conflict of interest.
Anna Szwajlik declares he has no conflict of interest.
The work is Co-financed by the Ministry of Science and Higher Education Poland under the “Regional Excellence Initiative”.

















