c) control de los indicadores cada 2 meses;
d) introducción de medidas correctoras después de la medición basal y de cada control, y comunicación a los profesionales de los resultados globales e individuales. Mediciones principales. Se obtuvieron de la historia clínica electrónica los siguientes indicadores: uso de test rápido para la detección de estreptococos (UTRE), prescripción total de antibiótico (PTA), uso adecuado de antibiótico (UAA) y prescripción de antibiótico de primera elección (PAPE). Los respectivos estándares fueron adaptados de las normas internacionales, con el consenso de los profesionales que intervinieron, a saber: UTRE, 50%; PTA, 20%; UAA, 100%, y PAPE, 100%. Análisis estadístico. Se analizó la variación temporal de los indicadores con la prueba de la * 2 para la tendencia lineal. Resultados. El UTRE aumentó significativamente desde un 30% basal hasta el estándar del 50% (p = 0,01). La PTA partió del 36% basal y no se observaron cambios significativos con la intervención (p = 0,53). El UAA mejoró significativamente desde el 34% basal a un 60-80% (p < 0,0001) y logró cerca de la mitad de la máxima mejora posible. La PAPE fue del 18% en la muestra basal y aumentó hasta aproximadamente el 75% en las últimas mediciones (p < 0,0001), alrededor de dos tercios de la mejora máxima posible. Conclusiones. Si bien se observó un cambio en la conducta asistencial, se está todavía lejos del estándar establecido. Resulta necesario mantener el control de los índices y las intervenciones regulares y personalizadas hasta la consolidación de la práctica asistencial.
Introducción
La faringitis aguda representa el 1-2% de las consultas ambulatorias1. Aproximadamente el 5-15% de las faringitis agudas en adultos son causadas por estreptococos betahemolíticos del grupo A (EBHGA)1,2. el tratamiento antibiótico (ATB) permite en estos casos acortar la duración de los síntomas y prevenir las complicaciones, como el flemón amigdalino y la fiebre reumática3. En la práctica, sin embargo, se observa una sobreprescripción de ATB que sobrepasa la prevalencia esperada de EBHGA y alcanza hasta el 75% de los pacientes con faringitis aguda1.
El diagnóstico de la faringitis estreptocócica continúa siendo tema de controversia4,5, en parte porque no hay acuerdo sobre el test de referencia que se debe utilizar. En la práctica se utilizan 2 estrategias imperfectas, aunque de fácil aplicación: la evaluación clínica de la probabilidad pretest de faringitis por EBHGA y las pruebas de diagnóstico rápido de EBHGA en el hisopado de fauces1.
La precisión de la evaluación clínica aumenta al aplicar escalas diagnósticas. La más utilizada es la elaborada por Centor et al6 y perfeccionada recientemente por McIsaac et al7. No obstante, dadas las limitaciones del diagnóstico clínico6-9, se recurre a la confirmación de la presencia del microorganismo en la faringe. Las pruebas antigénicas rápidas para EBHGA en el hisopado de fauces tienen una sensibilidad del 65-91% y una especificidad del 62-97%, según el tipo de prueba y el ámbito del estudio1,2.
El ATB de elección para el tratamiento de la faringitis aguda por EBHGA es la penicilina, que es reemplazada por la eritromicina en caso de alergia2,9-11. Ya que no se ha descrito la resistencia del microorganismo a la penicilina, hay poco fundamento para el uso de otros betalactámicos de amplio espectro. La utilización de tratamientos cortos con azitromicina genera resistencia bacteriana y preocupa por su relación coste-eficacia1,2.
Debido a la alta prevalencia de este problema de salud, la variabilidad en la asistencia médica y la presencia de un estándar de cuidados consensuado, contamos con gran potencial para introducir cambios que permitan mejorar la calidad de la atención del servicio. El objetivo de este trabajo fue disminuir la variabilidad en el diagnóstico y tratamiento de la faringitis aguda y acercarlos a un estándar de calidad establecido.
Material y métodos
Diseño
Estudio de intervención no controlado consistente en ciclos de mejora secuenciales.
Población
El estudio se realizó en los consultorios de atención inmediata del Servicio de Clínica Médica del Centro Medicus. Éste cuenta con una historia clínica electrónica en la que se registran las visitas, que no pueden ser cerradas sin consignar el código de la Clasificación Internacional de Enfermedades (CIE-10) del diagnóstico principal. Cuenta, además, con un laboratorio de análisis bioquímico propio que incorpora los pedidos y los resultados en el mismo sistema informático.
La unidad de estudio fueron las visitas de pacientes > 15 años de edad de ambos sexos cuyo diagnóstico principal fuera faringitis o amigdalitis agudas (códigos J02, J03 y derivados, de la CIE-10). Se excluyó a las visitas con errores de codificación y aquellas en las que no se había registrado la evolución de la atención médica.
Para la medición basal se analizaron las visitas de junio, julio y agosto de 2002; los controles posteriores a la intervención se realizaron cada 2 meses y en ellos se evaluaron las intervenciones del mes previo. Este intervalo de control fue determinado por conveniencia, teniendo en cuenta el tiempo necesario para la recolección y análisis de los datos, la elaboración de un informe y su discusión con los médicos asistenciales, y la implementación de los cambios antes de la siguiente evaluación. Del total de visitas con diagnóstico de faringitis o amigdalitis aguda en cada período se obtuvieron muestras al azar mediante un listado de números aleatorios generado por el programa EpiInfo 6. El tamaño muestral para cada control se calculó a partir de un valor estimado del 25% para el indicador «uso adecuado de ATB», una precisión de ± 10% y un intervalo de confianza (IC) del 95%. En la tercera medición postintervención (marzo de 2003) se estudiaron todas las visitas del período con el fin de evaluar los problemas de cumplimiento de la norma en cada médico asistencial.
Criterios de calidad, indicadores y estándares que se debían alcanzar
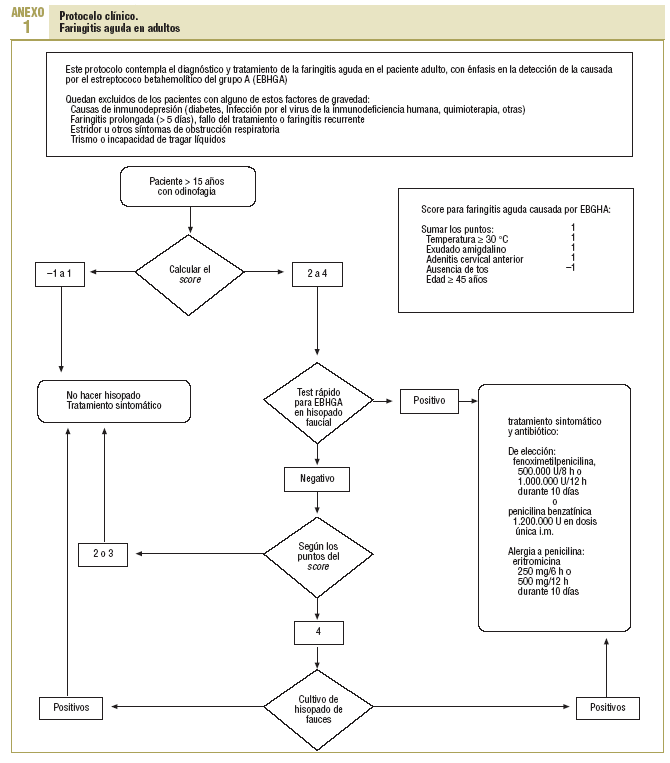
Se tomaron como referencia las recomendaciones de organizaciones expertas nacionales10,11 e internacionales2,9,12. Se confeccionó un protocolo clínico, que fue evaluado por los médicos que debían aplicarlo. Se introdujeron las correcciones pertinentes tras considerar las observaciones expuestas. El protocolo fue aprobado por el Comité de Infectología de la Institución (anexo 1). Se determinaron los indicadores relevantes que permitieran evaluar los criterios de calidad seleccionados, que se describen en la tabla 1 de acuerdo con las recomendaciones de la Joint Commission on Acreditation of Health Care Organizations13.
Los estándares que se debían alcanzar fueron discutidos con los médicos del servicio antes de la aplicación del protocolo. Para la tasa de uso del test rápido para estreptococo se estimó que el 50% de las visitas por faringitis aguda tendrían 2 o más criterios clínicos, tomando como base los datos publicados7,8 y una evaluación preliminar realizada en el servicio (datos no publicados).
El uso adecuado y la prescripción de ATB de primera elección fueron considerados «factores vergüenza», razón por la cual se determinó el estándar en 100%.
Para la tasa de prescripción de ATB se estimó la prevalencia esperada de faringitis estreptocócica de acuerdo con los datos publicados1,2,7,8.
Intervención
El Centro Medicus es un centro de atención médica privado que dispone de un Servicio de Clínica Médica. La modalidad de atención inmediata es brindada por médicos clínicos supervisados por un coordinador. Su propósito es resolver los problemas de salud agudos de los afiliados a la empresa. Hay un programa de educación médica continua que incluye reuniones semanales de casos problema y una supervisión mensual individual de los médicos. El servicio cuenta con una historia clínica electrónica. En junio de 2002 se implementó un programa de calidad para el diagnóstico y tratamiento de la faringitis aguda que consistió en las siguientes acciones, basadas en un modelo conceptual tomado del área psicosocial y de la evidencia cientifica14,15:
Educación. Al inicio del programa cada médico recibió una copia del protocolo clínico, impreso en papel y a través del correo electrónico. En la supervisión mensual de los médicos se discutieron las dificultades en la implementación de la guía. Se realizaron entrevistas individuales adicionales a las programadas con los médicos con mayores errores en la aplicación de la norma y se discutió su relación con la media del grupo y las dificultades para la aplicación de la guía.
Comunicación de resultados (feedback). Cada 2 meses los médicos recibieron el resultado del control del mes previo y el resumen de las mediciones anteriores, de manera impresa y a través de correo electrónico. En el mes de marzo de 2003 (tercer control) se elaboró un perfil de cada médico. Después de cada control se envió una nota a cada médico para que emitiera una opinión anónima acerca de las dificultades para alcanzar el estándar establecido.
Difusión masiva. El protocolo fue difundido a los médicos a través de un boletín informativo de distribución mensual (Medinews).
Análisis estadístico
Los indicadores se expresan como proporciones con sus IC del 95%. La serie de mediciones de cada indicador se analizó con el test de la *2 para la tendencia lineal. Se determinaron los porcentajes absoluto y relativo de mejora entre cada medición y el valor basal.
Resultados
En la tabla 2 se muestra la selección de casos. Las visitas fueron realizadas por 29 médicos, 11 de los cuales eran mujeres. La edad promedio de los médicos fue de 38,6 años y la antigüedad promedio en el servicio fue de 4,2 años. El uso de la prueba rápida para estreptococo aumentó desde el 30% inicial hasta alcanzar el estándar del 50% propuesto (p = 0,01) (fig. 1), lo que significó una mejora relativa en el último control del 105% con respecto al basal (tabla 3).
La indicación total de antibióticos tuvo un valor inicial relativamente bajo, del 36%, pero no descendió forma significativa durante la intervención (p = 0,53) (fig. 2). La mejora relativa con respecto al basal fue, en este caso, del 15,6% (tabla 3). El porcentaje de uso adecuado de antibióticos aumentó significativamente desde el 34% basal a valores cercanos al 70% en los últimos 6 controles (p < 0,0001) (fig. 3). Aunque no se alcanzó el estándar propuesto del 100%, se logró aproximadamente la mitad de la máxima mejora posible (tabla 3). La proporción de antibióticos de primera elección se incrementó desde el 18% inicial hasta alrededor del 75% en las 3 últimas mediciones, sin alcanzar el estándar del 100% (p < 0,0001) (fig. 4). En este caso, la mejora relativa de los últimos controles con respecto al basal fue aproximadamente de las dos terceras partes de la mejora máxima posible (tabla 3). El porcentaje de pruebas rápidas con resultado positivo para estreptococo fue del 32% en la medición basal y osciló entre el 19 y el 44% en los controles.
Discusión
La implementación de un programa para el manejo asistencial de la faringitis aguda consistente en la aplicación de un protocolo clínico con control secuencial de indicadores y feedback de los resultados a los médicos logró una mejoría significativa, aunque no se alcanzaron los estándares propuestos. En la búsqueda bibliográfica realizada no encontramos trabajos que describieran ciclos de mejora secuenciales en la implementación de protocolos clínicos para la faringitis aguda. En este y otros problemas de salud predominan las publicaciones con no más de 2 mediciones. La intervención sistemática y el control periódico constituyen, a nuestro criterio, el pilar de un programa de mejora continua de la calidad que permite verificar la aproximación a los estándares propuestos.
Los indicadores seleccionados apuntaron al objetivo principal planteado para mejorar la calidad: disminuir el uso innecesario de ATB a través de un mejor diagnóstico y utilizar los ATB de primera elección. Dado que el protocolo, siguiendo las recomendaciones internacionales más recientes2, no contempla el tratamiento empírico basado en criterios clínicos, se esperaba un aumento del uso del test rápido de acuerdo con la prevalencia estimada de pacientes con una puntuación >= 2 en la escala clínica, alrededor del 50%8.
No se pudo medir directamente la eventual sobreutilización del test, ya que los datos clínicos necesarios para calcular el score en cada paciente no siempre estuvieron registrados en la historia clínica. Por este motivo, se tomó como indicador indirecto el porcentaje de positividad de las pruebas solicitadas, el cual se mantuvo estable en aproximadamente el 30%.
Para el indicador de uso de ATB de primera elección y la prescripción adecuada de ATB se propuso un estándar del 100%. Con respecto al porcentaje global de uso de ATB, se consideró aceptable un estándar del 20% considerando el peor escenario de la prevalencia de faringitis estreptocócica, según la bibliografía1. Se reconoce, sin embargo, que la prevalencia local podría ser diferente.
La intervención se centró en la capacitación de los médicos y en el feedback personalizado del desempeño individual y grupal. No se utilizaron recordatorios en el sistema informático, incentivos financieros ni otros cambios organizacionales.
McIsaac et al16 encontraron que los recordatorios para utilizar un score para la faringitis aguda no disminuyeron el uso inadecuado de ATB. Flottorp et al17 estudiaron la implementación de normas para la faringitis y la cistitis con una estrategia múltiple que incluyó la difusión de las normas, materiales impresos, recordatorios computarizados, una mejor retribución para la consulta telefónica por estos diagnósticos y cursos de capacitación interactivos; sin embargo, a pesar de todo este esfuerzo no se pudo demostrar diferencias significativas en la tasa de uso de ATB17. En un metaanálisis reciente sobre la eficacia de las intervenciones para aumentar el uso de las prácticas preventivas se muestra que los cambios organizacionales producen resultados más consistentes, seguidos por los incentivos financieros; por el contrario, el feedback resulta aparentemente inefectivo y no hay evidencias consistentes en cuanto a la educación y los recordatorios dirigidos a los proveedores de salud15. Si bien los resultados obtenidos para las prácticas preventivas no necesariamente se trasladan al manejo de un problema de salud ambulatorio agudo como la faringitis, las medidas de intervención elegidas podrían no ser las más efectivas.
La aplicación del modelo propuesto está facilitada en nuestro servicio por contar con un grupo moderado de médicos, organizados bajo una estructura jerárquica y con un programa de educación médica continua. La accesibilidad permanente a los estudios diagnósticos durante todo el día y el registro en una historia clínica electrónica son también componentes esenciales de la aplicación del modelo. Estas características son justamente las que limitan su aplicación en otros ámbitos asistenciales. En general, la práctica médica en nuestro país es individual, no suele haber fácil acceso a métodos complementarios de diagnóstico en la consulta y se registra la historia clínica en papel. No obstante, creemos que, en condiciones similares, este programa podría reproducirse y su estructura podría ser adaptada a otros problemas de salud. De hecho, están en marcha en nuestro servicio otros programas similares relacionados con la rinosinusitis aguda, la infección del tracto urinario y la dispepsia. En medios con características diferentes podrían adaptarse los procedimientos de control e idear, por ejemplo, sistemas de recolección de datos más accesibles desde la historia clínica en papel.
Nuestros resultados nos alientan a perfeccionar este modelo de programa de garantía de calidad y evaluar a largo plazo el logro y mantenimiento de estándares propuestos, ampliando la propuesta a otros problemas de salud de importancia en nuestro medio.
Agradecimientos
Al Dr. Pedro Saturno por sus valiosos y educativos comentarios, y a todo el personal médico que participó este proyecto.













