Este trabajo constituyó un aporte a la gestión del posgrado en una universidad territorial cubana, donde se concibió como un proceso cíclico para hacer efectiva y pertinente la gestión, en el se incluyeron las etapas siguientes: caracterización de las entidades y organismos priorizados del territorio, cuantificación del potencial de profesionales, determinación de necesidades de formación posgraduada, concepción del programa de posgrado y ejecución de éste, evaluación del impacto del programa de posgrado y una retroalimentación continua con las necesidades de formación posgraduada. La investigación consideró los resultados obtenidos en el diagnóstico de las necesidades de superación y del impacto de la actividad posgraduada realizadas en el periodo 1996–1998. Los mayores impactos demostraron el comportamiento satisfactorio de los indicadores de profesionales que se superan en diferentes figuras de posgrado; se incluyeron los doctorados, maestrías, especialidades, diplomados, cursos y entrenamientos.
Este trabalho constituiu uma contribuição à gestão da pós-graduação em uma universidade territorial cubana, onde foi concebido como processo cíclico para fazer a gestão efetiva e pertinente. No processo foram incluídas estas etapas: caracterização das entidades e organismos priorizados do território, quantificação do potencial de profissionais, determinação de necessidades de formação pós-graduada, conceição e execução do programa de pós-graduação, avaliação do impacto do programa de pós-graduação e opinião contínua com as necessidades de formação pós-graduada. A pesquisa considerou os resultados obtidos no diagnóstico das necessidades de superação e do impacto da atividade pós-graduada, efetuadas no período 1996–1998. Os maiores impactos mostraram comportamento satisfatório dos indicadores de profissionais superados em diferentes figuras de pós-graduação; foram incluídos doutorados, mestrias, especialidades, diplomados, cursos e treinamentos.
This works strives to contribute to the management of postgraduate studies at a Cuban university. It was conceived as a cyclical process to make management meaningful and efficient and included the following stages: characterization of prioritized entities and organizations of the territory, quantification of the professional potential, definition of needs in postgraduate education, conception and execution of a postgraduate program, assessment of the impact of the postgraduate program and continuous feedback about needs in postgraduate training. The research considered the results obtained in the diagnosis of improvement and the impact of postgraduate activities performed 1996–1998. The highest impact showed the satisfactory behavior of indicators for different postgraduate areas; PhDs, Master degrees, specialties, diploma courses and trainings were included.
Por posgrado se entiende cualquier actividad de formación que se imparta o a la que se acceda después de la obtención de un título universitario (es decir, en carreras que exigen cuatro o más años de escolaridad superior). En el ámbito internacional, se suele encontrar hoy oferta formal (especializaciones, maestrías, doctorados y posdoctorados) y no formal de posgrado (cursos, e incluso programas cortos, en las modalidades de “educación continuada” y de “reciclaje”) (Cruz Córdova, 2006: 2). Castro (Bernaza y Lee, 2003: 2) define el posgrado como un proceso de formación donde se integran el proceso de enseñanza-aprendizaje (E-A) con otros procesos caracterizados por su alto grado de independencia cognitiva (AGIC).
La gestión de la educación de posgrado debe llevar implícita la concepción de un proceso formativo que atienda las necesidades sociales relevantes, actuales y perspectivas, a la identificación de tendencias científicas, tecnológicas, socioeconómicas y culturales; que parta del planteamiento y resolución de problemas profesionales apoyados en la elaboración de contenidos globalizadores e integrados en la práctica y articulados con procesos de reflexión. Esta dinámica se logra en la integración de las diferentes figuras de posgrado, donde los programas académicos juegan un rol esencial para dar respuesta a las problemáticas complejas que demanda el desarrollo económico social de cada territorio (Castro y Bernaza, 2004: 2; Estrada y Benítez, 2006: 49–58; Núñez et al., 2006: 5–20). Este proceso tiene sus particularidades en una universidad con un alcance territorial cuyo compromiso social se dinamiza en las relaciones de la universidad con su entorno, expresado en la planificación estratégica y materializada en los criterios de medida e indicadores para su seguimiento y control (Valle, 2007: 70, 72, 73).
Dadas las nuevas perspectivas de desarrollo en función de lo local, Núñez (2011: 2) señala la necesidad de una mayor integración de los centros universitarios municipales (CUM) con el sector productivo, incrementar las conexiones entre los diferentes actores externos al municipio, que potencie el desarrollo del aprendizaje y la innovación, a partir del incremento del debate científico en el municipio, lo que significa incrementar el rigor en el análisis de los problemas. Según Boffil (2011: 3) el proceso de investigación-acción y el desarrollo de su capital intangible elevan el capital relacional del CUM a partir de las relaciones desde el territorio y hacia el territorio. Esto provoca una circulación de conocimientos, que inevitablemente genera un aprendizaje sistémico hacia los actores locales y con ello la pro-moción de innovaciones. Este proceso impone varios retos a la gestión del conocimiento, según lo tratado por Morales, Moya y Olivert (2011: 11). A criterio de los autores del presente artículo, dichos retos tienen una relación directa con el posgrado en cuanto a la necesidad de ordenar los sistemas de superación y capacitación de manera integrada.
Se concibieron acciones para integrar el posgrado con las necesidades de formación posgraduada y ejecutar sus programas con pertinencia y calidad, con la implicación de los profesionales del territorio, el claustro de profesores de la institución y de otras universidades del país. Se tomaron como punto de partida estudios realizados en la sede universitaria por un grupo de investigadores como respuesta a un proyecto ramal de investigación financiado por el Ministerio de Educación Superior (MES) en coordinación con la Universidad de la Habana.
En sus inicios se impartieron maestrías en el territorio de Sancti Spiritus con la colaboración de otros centros de educación superior del país, por citar algunos, la Universidad de La Habana, la Universidad Central de Las Villas, la Universidad de Ciego de Ávila y la Universidad de Camagüey. Se coordinaron los primeros diplomados y cursos; estas dos últimas formas como parte de la superación profesional. Además se inicia de manera incipiente la formación doctoral en la modalidad tutorial. La continuidad de esta labor ha permitido alcanzar resultados de impacto en el territorio, el incremento de indicadores de participantes en posgrado académico y, más recientemente, la precisión de las actividades de posgrado a ejecutar, en correspondencia con las nuevas prioridades de desarrollo del territorio (De la Cruz et al., 2004: 8–10; Dirección de Educación de Posgrado (DEP)-MES, 2007: 5). El objetivo del presente trabajo es demostrar la contribución de la gestión de la educación de posgrado en una universidad territorial en el contexto de la universalización y sus perspectivas en un municipio.
DesarrolloPara dar cumplimiento al objetivo propuesto se consultaron los diferentes métodos reportados por el Centro de Estudios de Ciencias Pedagógicas (CECIP, 2003a, 2003b y 2003c), referidos a la organización del trabajo investigativo: las metodologías, los modelos y las estrategias. A partir del análisis de las aproximaciones a estos métodos y su definición se decidió asumir la estrategia de tipo metodológico para mejorar la educación de posgrado. Se estructuró y aplicó el procedimiento siguiente:
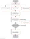
Una breve explicación de la figura 1 se refere a continuación:
- 1.
A partir de la revisión de documentos y entrevistas citados en la bibliografía se realizó una conceptualización de la educación de posgrado en Cuba, como premisa para adecuar la gestión del posgrado en la institución. Se aporta en consecuencia el diagrama heurístico (figura 3) que sintetiza la esencia del proceso.
- 2.
Se utilizó la revisión de documentos, evaluaciones externas a las diferentes áreas (facultades, departamentos docentes y filiales universitarias), el modelo de control estadístico establecido por el MES, en la totalización de los datos, en el análisis de los resultados de posgrado en la Universidad de Sancti Spíritus (UNISS), conjuntamente con el método histórico-lógico, análisis y síntesis que permitieron caracterizar el comportamiento del posgrado en dicha institución, definir los objetivos de trabajo y las tareas para concretar dichos objetivos, los aspectos que distinguen cada etapa de desarrollo y una síntesis de los resultados cuantitativos más relevantes.
- 3.
Se realizó una caracterización del proceso de determinación de las necesidades en el municipio y los requerimientos de la dinámica del posgrado en este contexto a partir de lo aportado por Cobas, Borges y Cruz (2009: 59–66), demostrado por el propio autor en Cobas (2010: 36–74) y contextualizado en un municipio por Granda (2012: 35–60).
La educación de posgrado en Cuba está constituida por diferentes formas organizativas que se pueden resumir en el diagrama siguiente:
Núñez y colaboradores (2006: 6) conciben el posgrado como las actividades tanto de superación profesional (cursos, entrenamientos y diplomados) como de formación académica (doctorados, maestrías y especialidad de posgrado). Éstas se definen en el Reglamento de Posgrado de la República de Cuba (2004: 3–6).
Lograr pertinencia en el posgrado tiene su punto de partida en la determinación de necesidades de superación posgraduada. Se refiere en la literatura las necesidades de aprendizaje, término que se asume entre muchos referentes al tema; por ser de tipo superior, no se pueden entender como carencias, ausencias, sino como búsqueda, necesidad de posesión de algo y que impulsa a la acción. Se comparte más el criterio de entender la necesidad de aprendizaje como diferencia entre lo que “debe ser” y lo que “es”, que debe orientar las actividades de formación continuada de alto nivel, a partir de la demanda del conjunto de profesionales graduados de un territorio, quienes se convierten en los principales clientes del posgrado de su universidad (Cobas, 2010: 28).
Para analizar mejor este criterio, debe entenderse al cliente como aquel profesional que necesita conocimientos para impulsar la búsqueda de soluciones a problemas prácticos de la vida socioeconómica, empresarial o de desarrollo local; se entiende, además, que ante estas demandas la vida universitaria comienza con el ingreso al primer año de la carrera y termina con la vida misma, ya que los profesionales graduados de manera continua reclaman la adquisición de nuevos conocimientos o la actualización de los adquiridos durante la carrera, para poder actuar de forma más eficaz en su entorno.
Rosales apunta que esta brecha marca una diferencia, una distancia y que es identificable, va a constituir un impulso para la acción, pues los profesionales manifiestan una búsqueda constante para el aprendizaje permanente, para el mejoramiento humano en cualquier grupo etéreo en que se encuentre el sujeto. Por esta razón se convierte en una necesidad de perfeccionamiento y adaptación de la actividad de posgrado en la universidad para responder de forma coherente, adaptada y flexible a las necesidades de aprendizaje de dichos profesionales (Rosales, 2008: 4).
A partir de lo señalado anteriormente, en el modelo de posgrado y su currículo deben tenerse en cuenta algunas ideas básicas, que se convierten en claves para incrementar su impacto desde una concepción holística. Como se refere a continuación, éste debe ser:
- a)
Innovador, en cuanto debe introducir metodologías interactivas para la construcción del conocimiento.
- b)
Centrado, preferentemente en el desarrollo de competencias que apuntan a ser, saber, hacer y querer.
- c)
Creativo en el trabajo, elaboración y conclusión de ideas originales.
- d)
Formador en la perseverancia y en la superación de dificultades que deben considerarse no como un obstáculo, sino como un reto que se enfrenta y vence.
Los autores de este artículo consideran que esta concepción debe tener en cuenta además los elementos siguientes: enfocado a la producción de soluciones socioeconómicas desde el currículo, con un componente didáctico en la formación del conocimiento y su evaluación, elevada integración del currículo de posgrado con la investigación científica y el pregrado, expresión de una gestión universitaria integrada, basado en las necesidades individuales y sociales del conocimiento.
Es por ello que el currículo debe fundamentar y entregar a los estudiantes una verdadera motivación, un real impulso para hacerlos sentir los contenidos que se desarrollen.
Antes de plantear metodologías y estrategias innovadoras, se debe determinar: a) qué es lo relevante, lo importante de rescatar, lo que puede servir de modelo; b) qué cosa modificar por superficial o detallista; c) qué conocimientos previos requiere tener el alumno para comprender una materia desde su contemporaneidad.
El posgrado debe reconstruir una nueva educación, que prepare al ser humano para responder adecuadamente y superar los desafíos planteados en la época actual, donde el aprendizaje innovador implica el desarrollo de tres grandes capacidades o facultades humanas: a) autonomía, fundamento de toda autorrealización; b) espíritu crítico, capacidad de formar juicios y tomar decisiones que permitan actuar con independencia y libertad personal, y c) integración, derecho del individuo para formar parte del todo para cooperar y vincularse en relaciones humanas más completas, entendiendo las interrelaciones e interconexiones de los problemas, situaciones y asuntos.
Síntesis del comportamiento del posgrado en la universidad territorial elegidaComo resultado del análisis del basamento teórico de la educación de posgrado en Cuba y las primeras experiencias en la determinación de necesidades de formación posgraduada realizado por la Filial Universitaria durante el periodo 1996–1999, se sintetizó y aplicó en la institución el procedimiento que se resume en la figura 2 para la gestión del posgrado. En consecuencia se logró el crecimiento de los indicadores de esta actividad y el impacto reconocido por el territorio y el organismo central, lográndose un incremento del número de doctores y el desarrollo de actividades de posgrado académico con claustro propio a partir del 2000. En 2003 la institución alcanza la categoría de centro universitario (CUSS, 2006: 1) y en 2010 la de universidad.
A partir de las premisas generales antes expuestas, se concibió una línea de trabajo e investigación con los objetivos básicos siguientes:
- 1.
Contribuir al incremento de la eficiencia y eficacia de las entidades de la administración pública en Sancti Spíritus, mediante la capacitación de directivos y especialistas, la realización de proyectos, que contribuyan a las formas principales de posgrado (diplomados, maestrías y doctorados), enfocados a las necesidades actuales y futuras que demandan los cambios que se ejecutan en el país, y a la asimilación, en forma creativa, de las mejores experiencias del país y de otros países.
- 2.
Propiciar el desarrollo de una cultura que contribuya a la profesionalización del servicio público y, con ello, a una mayor efectividad y eficiencia en el funcionamiento de estas entidades, así como a un mayor nivel de los cuadros que ocupan posiciones directivas en esta esfera.
- 3.
Elevar la capacidad propia de la universidad en la gestión del posgrado para lograr pertinencia e impacto en las entidades, con la mejora significativa de la calidad de vida de la población.
Se han desarrollado a partir de estos objetivos las tareas siguientes:
- 1.
Diagnóstico de necesidades de formación posgraduada para garantizar la pertinencia de los programas de posgrado.
- 2.
Concepción de una estrategia de posgrado para la conformación de tales programas.
- 3.
Elaboración de un procedimiento interno para la gestión de posgrados a partir de las normativas de educación vigentes en Cuba.
- 4.
Elaboración e implementación de una estrategia de superación del claustro, que incluye: la superación de profesores jóvenes, la superación de los profesores de tiempo parcial de las sedes universitarias municipales y la superación de profesores de tiempo completo.
- 5.
Elaboración e implementación de una estrategia de formación de doctores de la UNISS.
- 6.
Elaboración e implementación de la estrategia de acreditación de programas académicos de la UNISS, como garantía del mejoramiento continuo de la calidad del proceso.
En el cuadro 1 se muestran las características por cada etapa de desarrollo del posgrado en la institución. Se distingue el avance significativo del proceso desde los inicios hasta la actualidad
Resultados por etapas de desarrollo de la institución
| Etapa | Rasgos que distinguen la etapa |
| 1989-1996 | Sólo se impartían cursos de posgrado, conferencias y talleres.Se superaba sólo 25% de los profesionales de la provincia.Desarrollo incipiente del claustro.No se había implementado el procedimiento representado en el diagrama heurístico. |
| 1997-2000 | Se realizan estudios de determinación de necesidades de superación.Surgen las nuevas figuras de posgrado.Se comienzan a impartir las maestrías con otros centros de educación superior (CES) y diplomados.Se supera hasta 40% de los profesionales del territorio.Se supera el claustro en maestrías y se inician los doctorados. |
| 2000-2005 | Se realizan estudios de determinación de necesidades de superación por cada municipio.Se continúan impartiendo las maestrías y diplomados.Se ofertan especialidades de posgrado a organismos como el Ministerio de la Agricultura (MINAGRI)y el Ministerio del Azúcar (MINAZ).Se superan hasta 50 % de los profesionales del territorio.Etapa incipiente de desarrollo de la universalización del posgrado.Se demanda realizar estudios de la calidad y el impacto de las figuras de posgrado.Se consolida el trabajo de formación de doctores de la institución. |
| 2005-2010 | Diagnóstico de necesidades de formación posgraduada e incremento de la gestión de la actividad.Colaboración con otros CES del país e incremento discreto de indicadores de superación profesional.Consolidación del claustro de la UNISS (incremento del número de doctores y maestros) e implementación de programas de otros CES con claustro propio.Se logra incrementar los indicadores de profesionales superados en maestrías y la acreditación de dos programas de maestría.Consolidación del posgrado en la universalización, en sus inicios cursos y diplomados; se impartieron programas académicos en todos los municipios, como respuesta a las necesidades de superación de los profesionales. Beneficia mayormente a los profesores tiempo parcial de las FUM. |
| 2010-actualidad | Conceptualiza la determinación de necesidades de formación en el posgrado mediante un modelo teórico.Se reordena la respuesta a las necesidades de formación posgraduada a partir de las demandas del territorio.Se incrementa el número de especialidades de posgrado en correspondencia con las necesidades del desarrollo económico del territorio.Se reevalúan las maestrías acreditadas.Se avanza en el incremento del número de doctores en la institución.Se ejecuta una estrategia para el logro de la condición de institución autorizada.Se ejecutan formas de posgrado que tributan a las necesidades de proyectos en correspondencia con la estrategia de desarrollo local en cada municipio. |
Algunos indicadores del posgrado permiten demostrar su contribución a la superación de los profesionales del territorio. Estos datos se representan en la figuras 4 y 5 a partir de la consulta a los informes de balance de posgrado en el periodo 2006–2011 (CUSS, 2006: 1–7; 2007: 1–7; 2008: 1–7; 2009: 1–7; UNISS, 2010:1–7; 2011: 1–7).
Los indicadores del posgrado en el anterior Centro Universitario y actual Universidad muestran una tendencia a incrementar el número total de actividades y participantes por las diferentes figuras de posgrado hasta el 2008, dado por el inicio de programas de amplio acceso. Este comportamiento se ha reordenado a partir de las transformaciones de la planeación estratégica de la educación superior cubana y particularmente de la educación de posgrado. Como resultado del surgimiento y consolidación de la universalización de la educación superior (Hurruitinier, 2006: 18), esta actividad se intensificó y extendió a todos los municipios del territorio. En Sancti Spiritus se ha logrado la participación de más de 50% de los profesionales en al menos una acción de posgrado, de ellos un estimado de 22 % en las formas principales (diplomados, maestrías, especialidades y doctorado) (CUSS, 2009: 1–7). Se ha logrado incrementar la producción científica, técnica y humanística, concretar la educación avanzada y la relevancia social, en correspondencia con Morles y León (2006: 15). Sin embargo, es necesario potenciar la presencia de especialidades de posgrado, que en el sistema de posgrado cubano (figura 2) definido por Núñez y colaboradores (2006: 6), se orienta hacia la preparación académica de los profesionales que se desempeñan en el sector productivo y de los servicios (DEP-MES, 2005: 3,–5).
Requerimientos de la dinámica del posgrado en el municipioLa universalización caracteriza el sistemático proceso de transformaciones de la educación superior, dirigido a la ampliación de posibilidades y oportunidades de acceso a la universidad y a la multiplicación de los conocimientos, con lo cual se contribuye a la formación de una cultura general integral de la población y a un incremento paulatino de los niveles de equidad y de justicia social.
El proceso de universalización se inició en 2002 y se concibió conceptualmente el proceso de concretar la universidad en los municipios, mediante una institución que la represente, donde se desarrollan todos los procesos —formación, investigación científica y extensión universitaria— (Horruitinier, 2006: 11, 17). Este proceso se ha fortalecido y enriquecido a partir de la práctica, con particularidades en cada territorio. Se han introducido nuevas interacciones entre los diferentes actores rectores de la gestión del posgrado en un territorio —entiéndase por actores de la gestión del posgrado a aquellas instituciones que por su potencial científico y académico, es decir su claustro, tienen la misión de impartir las diferentes formas de posgrado representadas en la figura 1—. Se consideran actores de la gestión del posgrado la sede central de la universidad en el territorio, las escuelas ramales vinculadas a sectores específicos de la economía y las filiales universitarias municipales (la extensión de la universidad en el municipio). Se representa en la figura 6.
Los autores aportan, a partir del análisis de los conceptos de Núñez (2011: 2), Boffil (2011: 5) y Morales, Moya y Olivert (2011: 11), el análisis de tres dimensiones que orientan la concepción del posgrado en la municipalidad; se refiere a la caracterización del entorno socioproductivo, la caracterización de los requerimientos del puesto de trabajo o familia de puestos de trabajo y la caracterización de las necesidades individuales del profesional, mediante la evaluación sistemática de los resultados del desempeño en el puesto de trabajo. Este último elemento, según Cuestas (2010: 35), ubica en un primer nivel la formación y la mejora de la actuación como uno de los objetivos de la evaluación del desempeño, en coherencia con la estrategia de la organización. A continuación se trata la argumentación que consideran los autores.
Por medio de una caracterización del entorno socioproductivo los gestores de la actividad de posgrado en el municipio han de ser capaces de valorar las transformaciones necesarias en el orden económico, político y sociocultural (cambios tecnológicos, apertura de nuevos mercados, cambios en la organización, introducción de legislaciones e instrucciones). Lo cual garantiza que los procesos de formación, en particular el posgrado, estén sustentados en la interacción social y tengan una amplia incidencia en la formación de la conciencia social e individual y contribuyan a los procesos de desarrollo del ser humano en la sociedad. Por tanto, se refuerza el criterio de que el vínculo entre la universidad y el contexto social es permanente, en tanto es consustancial a los procesos que se desarrollan en el seno de la universidad, los que a su vez repercuten en los procesos sociales.
No obstante, esta caracterización del entorno socioproductivo ha de estar en estrecha correspondencia con una evaluación sistemática del desempeño profesional, como vía para equilibrar la intencionalidad formativa social con la valoración del resultado de la actividad transformadora del individuo en el ejercicio de su profesión.
Por medio de la caracterización de los requerimientos del puesto de trabajo se han de prever los resultados de las tareas individuales de cada trabajador, al considerar los fines y no los medios, en aras de alcanzar metas superiores; así como las conductas, con especial atención a la individualidad del puesto de trabajo, que en ocasiones es resultado de un esfuerzo colectivo y la capacidad de adaptación a la cultura laboral. Una meta primordial del desempeño es calificar con exactitud la contribución del individuo como base para tomar decisiones en cuanto a la distribución de recompensas.
La evaluación constituye la mejor vía para retroalimentar el proceso de formación. Los aspectos que han de tenerse en cuenta son los siguientes:
- •
La vinculación de la persona al cargo.
- •
Incentivos por el buen desempeño.
- •
Mejoramiento de las relaciones humanas entre el superior y los subordinados.
- •
Autoperfeccionamiento del profesional.
- •
Estimación del potencial de desarrollo de los empleados.
- •
Estímulo a la mayor productividad.
- •
Oportunidad de conocimiento sobre los patrones de desempeño de la empresa.
- •
Retroalimentación con la información del propio individuo evaluado.
A partir de los fundamentos psicológicos, didácticos y sociológicos que sustentan la construcción teórica del modelado de determinación de necesidades reportado por Cobas, Borges y Cruz (2009: 65–66), se plantea como fundamento la relación entre sus dimensiones a partir de los siguientes criterios: la determinación de necesidades de formación en el posgrado no debe centrarse exclusivamente en la identificación de los intereses y motivaciones del individuo, puesto que si sólo se atiende a la individualidad no habrá correspondencia con las demandas del entorno local y laboral. Por su parte, la institución laboral demandará del individuo el desarrollo de determinadas competencias, experiencias, o requerimientos normativos que pueden no estar en correspondencia con los intereses y motivaciones del individuo, sin embargo, igualmente se convierten en nuevas necesidades que requieren de la formación. Por otra parte, la institución no debe excluir las necesidades individuales, pues la organización donde se desempeña el individuo también se fortalece a partir de la gestión activa y creadora del mismo, cualidad que puede estar determinada por las características más intrínsecas de su personalidad, que se han ido transformado a través de su autoformación. Ha de concebirse por tanto una formación de posgrado que armonice un justo equilibrio entre las necesidades del territorio, las necesidades de la organización y las necesidades individuales. Se evidencian, por tanto, las siguientes relaciones:
- •
La relación entre la caracterización del entorno socioproductivo y la evaluación sistemática del desempeño profesional se constituye en los elementos contradictorios fundamentales de la gestión didáctica del proceso de determinación de necesidades de formación en el posgrado, la cual es síntesis de la relación entre la determinación de necesidades sociales de formación y la determinación de necesidades en el desempeño laboral.
- •
La determinación de necesidades sociales de formación es expresión integradora de las relaciones que se establecen entre el método para la determinación de necesidades de formación, la problematización del contexto sociocultural y la evaluación de las condiciones territoriales para la pertinencia del posgrado.
- •
La determinación de necesidades en el desempeño laboral es expresión integradora de las relaciones que se establecen entre el método para la determinación de necesidades de formación, la caracterización de los requerimientos del puesto de trabajo y la identificación de las insuficiencias en el desempeño profesional.
- •
El método para la determinación de necesidades de formación está dinamizado por las diferencias con que cada individuo realice la autovaloración de la individualidad de la cultura profesional y el reconocimiento de las potencialidades cognitivas.
Dentro de los resultados más significativos revelados en la aplicación en el municipio, se evidenció un refuerzo en la trascendencia de la gestión didáctica del posgrado, a partir de que los profesionales asumieron su autoformación desde su inserción en su contexto social y donde determinadas particularidades políticas, económicas y sociales del entorno condicionaron su desempeño laboral. Ello implicó que reconocieran la flexibilidad en su formación y asumieran posiciones desde una concepción más dinámica y transformadora. Reconocieron la contradicción dialéctica entre cómo se produce el conocimiento y los escenarios sociales en que se insertan, lo que potenció, un desarrollo en su desempeño profesional que perfeccionó, por un lado, el contexto social en que se desenvuelven y, por el otro, la gestión desde el contexto del desempeño profesional.
- •
La práctica social les posibilitó configurar su formación a partir de las relaciones sociales que potenciaron mayores niveles de independencia y exigencias profesionales, lo que se demostró en las propuestas de soluciones a problemas profesionales.
- •
Otro aspecto esencial evidenciado estuvo en el reconocimiento de que no se puede concebir una secuencia formación-desempeño profesional hecha una sola vez en la vida, sino que argumentaron la importancia de una formación más amplia, que renueve aprendizajes diversos, con un permanente desarrollo de competencias profesionales desde las contradicciones de la práctica social y en respuesta a los cambios trascendentales culturales, con énfasis en la innovación tecnológica y comunicativa, y en función de las necesidades de desarrollo local.
La educación de posgrado en Cuba está constituida por diversas formas de posgrado que aseguran flexibilidad, posibilidades de acceso a todos los profesionales, su preparación teórico-práctica acorde con las necesidades de cada institución, en correspondencia con los requerimientos propios de cada territorio. Se considera como relevante que el posgrado debe asegurar una elevada integración del currículo de posgrado con la investigación científica y el pregrado, expresión de una gestión universitaria integrada; estar enfocado a la producción de soluciones socioeconómicas desde el currículo, con un componente didáctico en la formación del conocimiento y su evaluación, cuyo punto de comienzo es el conocimiento minucioso de las necesidades de formación posgraduada del contexto socioeconómico en que se inserta la universidad.
Se han aportado los aspectos esenciales que caracterizaron la gestión del posgrado en una universidad territorial universalizada, donde a partir de la línea de trabajo definida por la Dirección de Posgrado se definieron los objetivos que dirigen la ejecución de tareas que integran el proceso de gestión de manera cíclica, lo cual se ha reflejado en un diagrama heurístico, cuya aplicación ha enmarcado las diferentes etapas en el desarrollo histórico de la educación de posgrado en la institución y el comportamiento favorable de sus indicadores.
Se ha logrado la novedad asociada a la gestión de posgrado en las fliales universitarias municipales con la conceptualización de las interrelaciones que emanan del proceso de determinación de necesidades de formación posgraduada, debido al acercamiento entre el contexto sociocultural y el individuo, lo cual debe contribuir a solucionar las insuficiencias en el desempeño laboral y, en consecuencia, beneficiar el proceso de enseñanza-aprendizaje con la adecuada diversidad de programas que aseguran la pertinencia económico-social en la preparación de profesores, cuadros y profesionales.
▪

