Introducción: El rendimiento diagnóstico de la biopsia por aspiración con aguja fina guiada por ultrasonido endoscópico (USE-BAAF), con la aguja EchoTip Ultra® oscila alrededor del 80%. La aguja ProCoreTM tiene un diferente diseño y en teoría ofrece una alternativa con mayor sensibilidad y especificidad. El objetivo del estudio fue evaluar el rendimiento diagnóstico de la biopsia con aguja ProCoreTM, en pacientes con un primer estudio no diagnóstico y/o lesiones de difícil abordaje.
Materiales y método: Se realizó un estudio descriptivo, retrospectivo. Se incluyeron pacientes con toma de biopsia utilizando aguja ProCoreTM, durante el periodo de mayo 2012 a junio de 2013.
Resultados: Se incluyeron 18 pacientes, 10 fueron mujeres (55.5%) y ocho hombres (44.5%), con una mediana de edad de 50.2 (22-84) años. Se logró obtener muestra para estudio histológico en todos los pacientes. En 13 (72.2%) pacientes se obtuvo el diagnóstico por patología. En cinco (27.8%) casos no se obtuvo el diagnóstico. No se observaron complicaciones.
Conclusiones: El rendimiento diagnóstico de las biopsias guiadas por USE con agujas ProCoreTM, es adecuado en pacientes con biopsia previa fallida y/o con lesiones de difícil diagnóstico.
Introduction: The diagnostic yield of EUS-FNA EchoTip Ultra needle is around 80%. ProCoreTM needle has a different design, in theory offers an alternative with greater sensitivity and specificity. The aim of the study was to evaluate the diagnostic yield of needle biopsy with ProCoreTM in patients with a first study no diagnostic and/or injuries with difficult approach.
Materials and method: The study was descriptive and retrospective. We included patients with biopsy needle using ProCoreTM during the period May 2012 to June 2013.
Results: We included 18 patients, 10 were women (55.5%) and 8 men (44.5%) with a median age of 50.2 (22-84) years. It was possible to obtain sample for histology in all patients. In 13 (72.2%) patients the diagnosis was obtained by pathology. In 5 (27.8%) cases the diagnosis was not obtained. No complications were observed.
Conclusion: The diagnostic yield of EUS-guided biopsies ProCoreTM needle is suitable for patients with failed previous biopsy and / or injuries are difficult to diagnose.
Introducción
La biopsia por aspiración con aguja fina guiada por ultrasonido endoscópico (USE-BAAF), ha demostrado un buen desempeño en el diagnóstico de los pacientes con patología pancreatobiliar. Se ha reportado con una sensibilidad superior comparada con los principales estudios diagnósticos en patologías digestivas, tales como la tomografía computarizada (TC) y la biopsia por cirugía, estableciendo esto en una disminución en los costos y tiempos hospitalarios.1-3
Entre las principales variables involucradas para un adecuado estudio, se encuentra la selección correcta de la aguja.4-6 El rendimiento diagnóstico de la USE-BAAF con la aguja EchoTip Ultra® oscila alrededor del 80%.7,8 La aguja ProCoreTM tiene un diferente diseño y en teoría ofrece una alternativa con mayor sensibilidad (hasta del 85%-90%), al igual que una especificidad del 100% en el diagnóstico de malignidad, con una manipulación menos compleja y permitiendo disminuir los costos finales. Sin embargo, los datos hasta el momento son escasos9-11 y el costo propio de la aguja ProCoreTM comparado con el costo de la aguja EchoTip Ultra®, implica una dificultad para usarla de manera indiscriminada.
El objetivo del estudio fue valorar el rendimiento diagnóstico de las biopsias guiadas por USE tomadas con aguja ProCoreTM, en pacientes con un primer estudio no diagnóstico y/o lesiones de difícil diagnóstico.
Materiales y método
Se realizó un estudio descriptivo y retrospectivo. Se estructuró una base de datos con aquellos pacientes sometidos a ultrasonografía endoscópica con toma de biopsia utilizando aguja ProCoreTM 19G, 22G o 25G (Cook Medical Inc., Limerick, Irlanda), durante el periodo de mayo 2012 a junio de 2013. El criterio para utilizar aguja ProCoreTM en estos pacientes fue tener un estudio previo de USE-BAAF, que no había logrado el diagnóstico y/o tener una lesión de difícil diagnóstico por esta técnica. La dificultad diagnóstica de las lesiones se determinó en base a la literatura ya existente, y en aquellas en que tradicionalmente se considera difícil obtener una muestra adecuada de tejido para su evaluación por patología. Los procedimientos fueron efectuados por dos endoscopistas entrenados en ultrasonografía endoscópica. Se obtuvo el consentimiento informado en cada paciente, y el procedimiento se realizó bajo sedación por un anestesiólogo. Se realizaron por medio de un ecoendoscopio lineal GF UCT-140 (Olympus®), con una consola Aloka SSD 5500. La muestra obtenida fue enviada al Servicio de Patología del Instituto, para su evaluación. Se revisó completamente el expediente médico de todos los pacientes seleccionados en el estudio, obteniendo los siguientes criterios: sexo, edad, fecha del procedimiento con aguja ProCoreTM, indicación del procedimiento, localización de la lesión, estudios previos, vía de punción, calibre de la aguja ProCoreTM, calidad de la biopsia, resultado histológico final, complicaciones, número total de estudios realizados, procedimiento adecuado para el diagnóstico, hospitalizaciones entre los estudios y día de hospitalización.
Análisis estadístico
Se utilizó estadística descriptiva para una población con distribución no-paramétrica. Se emplearon además frecuencias relativas y absolutas. El análisis se realizó con el programa SPSS versión 20 para Mac®.
Resultados
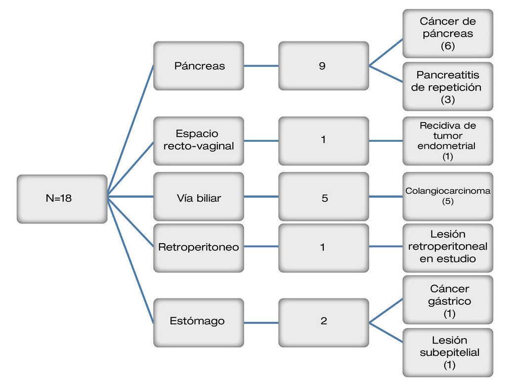
Se incluyeron 18 pacientes: 10 fueron mujeres (55.5%) y ocho hombres (44.5%), con una mediana de edad de 50.2 (22-84) años. En la Figura 1 se muestra el órgano biopsiado y el número de pacientes correspondiente a cada uno de ellos. De los pacientes incluidos, cuatro pacientes contaban con al menos un estudio de USE-BAAF previo (Tabla 1), y 14 pacientes tenían una lesión de difícil diagnóstico (Tabla 2).
Figura 1. Órgano biopsiado e indicación de las biopsias guiadas por ultrasonido endoscópico.
Se logró obtener muestra para estudio histológico en los 18 pacientes incluidos. En 13 (72.2%) pacientes se obtuvo el diagnóstico definitivo por patología. En cinco (27.8%) casos no se obtuvo el diagnóstico por patología. En la Tabla 3 se presentan la indicación y aguja utilizada en los estudios, en los cuales no se logró el diagnóstico. La agujas utilizadas durante los procedimientos fueron ProCoreTM 22G (55.55%), ProCoreTM 19G (27.77%) y ProCoreTM 25G (16.67%), lográndose el diagnóstico en 7/10 (70%), 4/5 (80%) y 2/3 (66%), respectivamente.
No se reportaron complicaciones en ningún procedimiento.
Discusión
Nuestros resultados con el uso de la aguja ProCoreTM muestran un rendimiento diagnóstico del 72.2%, en los pacientes con un estudio previo fallido y lesiones de difícil abordaje. Reportes en la literatura médica de diferentes centros internacionales concluyen que el uso de la aguja ProCoreTM para diversas lesiones es más precisa que la aguja estándar, sin embargo no se han reportado datos de México.
La eficacia diagnóstica en nuestro estudio es menor comparada a lo reportado en diversas publicaciones con biopsias obtenidas con aguja ProCore, que oscilan entre 88.6% a 92.5%.4-6 Es importante considerar que en nuestro estudio, a diferencia de los estudios previos, se incluyeron diversas patologías, algunos pacientes en los cuales se trataba de una segunda USE-BAAF por primer estudio fallido (cuyo rendimiento diagnóstico esperado ya es menor de entrada) o lesiones de difícil diagnóstico. A diferencia de nuestros pacientes, el estudio realizado por Vanbiervliet G y colaboradores, incluyó 80 pacientes (procedentes de 17 centros), con tumores pancreáticos; las conclusiones de este estudio fueron que con la aguja ProCoreTM se logra el diagnóstico con menos pases, comparado con la aguja estándar. En el trabajo de Iglesias-García J y colaboradores, los pacientes incluidos fueron 203 para una evaluación de masa sólida pancreática. Lo anterior puede explicar el mayor rendimiento diagnóstico reportado. En el trabajo de Giovannini y colaboradores,12 se incluyeron 61 pacientes (provenientes de cinco centros de Europa) con lesiones de páncreas. El rendimiento diagnóstico fue de 90%, incluyendo casos de linfomas y sarcomas. Todos los estudios se enfocan en lesiones pancreáticas cuyo rendimiento diagnóstico "a priori" es mayor, que lo esperado en los pacientes incluidos en el presente trabajo.
En nuestro estudio, la mayoría de los casos en los que no se logró el diagnóstico 5/18 (27.8%), corresponden a patologías conocidas por la dificultad para obtener material adecuado para diagnóstico: tres (60%) casos de pancreatitis de repetición y una lesión retroperitoneal que aún con la pieza quirúrgica, no fue posible caracterizar adecuadamente. Se debe hacer notar, que en todos los pacientes con una primera biopsia fallida, al utilizar la aguja ProCoreTM se pudo obtener el diagnóstico histológico para un rendimiento diagnóstico del 100%, en casos de una segunda USE-BAAF por primera biopsia fallida. Hasta nuestro conocimiento no existe ningún estudio en donde se evalué el papel de la aguja ProCoreTM, en casos de una primera USE-BAAF no diagnóstica.
Entre las limitaciones de nuestro estudio está su diseño retrospectivo, el número de pacientes incluidos y que todos provenían de un solo centro. Sin embargo, el tipo de pacientes que conformaron el estudio son aquellos que son derivados a centros de tercer nivel por lesiones de difícil abordaje, o bien por una primera USE-BAAF fallida. Algunos puntos que pudieron afectar nuestros resultados son la falta de un patólogo en la sala del estudio, ya que es un factor reportado en otros estudios, que aumenta el rendimiento diagnóstico de este procedimiento.13,14
En conclusión, el rendimiento de las USE-BAF con agujas ProCoreTM es alto en pacientes con biopsia previa fallida o con lesiones de difícil diagnóstico.
Conflicto de intereses
Los autores declaran no tener ningún conflicto de intereses.
Financiamiento
El Dr. Gilberto Armando Duarte-Medrano recibió una beca por parte de la Asociación Mexicana de las Ciencias, para realizar una estancia en Investigación durante el XXIII Verano Científico en el Instituto Nacional de Ciencias Médicas y Nutrición "Salvador Zubirán", en la Ciudad de México.
Correspondencia:
Dr. Félix Ignacio Téllez Ávila.
Departamento de Endoscopia, Instituto Nacional de Ciencias Médicas y Nutrición "Salvador Zubirán".
Vasco de Quiroga N° 15, Colonia Sección XVI, Delegación Tlalpan, C.P. 14000, México D.F., México.
Correo electrónico: felixtelleza@gmail.com





