Introducción
El estudio del desarrollo natural, el aprendizaje y la evolución del lenguaje en el ser humano ha sido un campo muy analizado desde múltiples perspectivas y en muy diferentes contextos. Encontramos amplitud de investigaciones en relación con el lenguaje, tanto en el ámbito escolar (Puyuelo, Renom, Solanas, & Wiig, 2006) como en otros muy variados, como las personas con Alzheimer (Puyuelo & Bruna, 2006) o las personas sin hogar (Salavera, Puyuelo, & Orejudo, 2009; Salavera, Puyuelo, Tricás, & Lucha, 2010).
Esta investigación se centró en el ámbito educativo en la etapa infantil. Se buscaban nuevas y más significativas propuestas de enseñanza y aprendizaje del lenguaje, donde la interdisciplinariedad y las experiencias globalizadoras favorecieran dicho aprendizaje. En concreto, se estudiaron los campos compartidos por la música y la lengua y su mutuo enriquecimiento si se trabajan de manera conjunta.
Desarrollo lingüístico y musical
En la vida del ser humano cobra especial importancia en los primeros años el desarrollo vocal y auditivo que presenta el niño. Este desarrollo posibilita un aumento paulatino de su competencia comunicativa que, como ser social, le ayudará a integrarse en la sociedad haciendo uso de los códigos lingüísticos que en ella se utilicen (Puyuelo & Rondal, 2003).
Tanto la música como la lengua son habilidades universales que cuentan con sus códigos lingüísticos y sus propios universales cognitivos, en los que podemos marcar unas determinadas fases comunes de desarrollo. Se valen de los mismos instrumentos. El aparato respiratorio, el auditivo y el fonador son los de mayor implicación en el proceso, si bien todo el cuerpo entra en juego en la comprensión y la expresión.
Desde antes de nacer el ser humano utiliza su oído como medio para conocer el entorno, y desde su nacimiento emite vocalizaciones de forma automática como respuestas a un estímulo, que se convierten en balbuceos cada vez de mayor dificultad y mayor similitud al adulto en cuanto a fonética, duración, intensidad, inflexiones, tensión articulatoria y prosodia, y que finalmente dan lugar a las primeras palabras en torno al primer año de vida. En el ámbito de la música también se ha encontrado un balbuceo musical como respuesta específica a estímulos musicales que le facilitan la fijación de sonidos, fonemas, intervalos, contornos melódicos y rítmicos que el bebé escucha de su propio entorno.
Con posterioridad, el niño evoluciona tanto en la utilización vocal como en la de palabras que conoce y pronuncia. Progresivamente incrementa el número de palabras en sus enunciados, así como el tipo de palabras utilizadas, apareciendo la unión nombre-verbo, el uso del plural, la negación y la pregunta, los demostrativos, los artículos, los adjetivos, etc. A la hora de reproducir canciones también se da una evolución (Hargreaves, 1998). Sobre los 2 años es capaz de mantener un diálogo con algunos turnos. Aparecen también los monólogos unidos a conductas de juego verbal, sonidos y canciones; así como las narraciones, en forma de rememoración, puesta en escena de un evento, descripción e historia ficticia (Puyuelo & Rondal, 2003). Entre los 3 y 4 años se van asentando las pautas para la creación de oraciones con mayor complejidad y un mayor desarrollo sintáctico y expresivo. De forma similar, en el ámbito musical muestran una mayor asimilación melódica y se desarrolla la canción espontánea. Entre los 5 y los 6 años, tanto la comprensión como la expresión de ambos discursos, lingüístico y musical, evoluciona notablemente.
Paralelismo entre los discursos lingüístico y musical
Basadas en este desarrollo común, son varias las investigaciones que analizan el paralelismo entre los discursos lingüístico y musical. Los aspectos de estudio se centran en las relaciones entre sus unidades de análisis y representación y su similitud organizativa en la estructura superficial y profunda. La percepción auditiva, la memoria fonológica y las habilidades metacognitivas desempeñan una función esencial en el desarrollo de las habilidades musicales y lingüísticas (Bolduc, 2009) y un similar proceso de aprendizaje (Liperote, 2006); entre los 4 y los 8 años se encuentra una correlación entre la puntuación en tests melódicos y de reconocimiento fonológico y de palabras (Bolduc & Montésinos-Gelet, 2005) y el éxito en la lectura y la escritura (Gombert, 1991).
Habla y música comparten patrones de altura, duración e intensidad (Patel, Peretz, Tramo & Labreque, 1998). En música reciben esta denominación, constituyendo con la tímbrica las cuatro cualidades del sonido. En el habla son los componentes de la prosodia. Similitudes entre aspectos prosódicos del discurso verbal y ciertos aspectos musicales han sido analizados desde hace tiempo (Bolinger, 1989) y han inspirado muchos modelos de estructura prosódica (Hayes, 1984). En todos ellos se encuentra, explícita o implícitamente, una relación entre los aspectos rítmicos y entonacionales de la lengua y las dimensiones melódicas y rítmicas de la música.
Dentro de la dimensiones melódicas se han hallado similitudes entre el discurso verbal y el musical, tanto en lo que respecta a la discriminación y la categorización de las unidades mínimas (Repp, 1984), como a su agrupación en unidades mayores (Bigand, 1990), en las que se ha encontrado mayor importancia del contorno melódico y los patrones de acento para la percepción del discurso. Igualmente, se ha hallado en ambos discursos que la entonación también comunica intención y afecto (Gerardi, 1995).
El aspecto rítmico igualmente favorece la estructura lingüística en ambos discursos. En este campo han destacado los estudios de la métrica referida al esquema acento-temporal (Selkirk, 1984), así como la importancia del alargamiento vocálico y la mayor lentitud que la disociación subjetiva entre los diferentes grupos hace realizar (Cho, 2005; Repp, 1992).
Estructuralmente, de la misma manera que en la lengua se ofrece una división entre las estructuras superficial y profunda de una oración (Chomsky, 1957), en la música encontramos una estructura superficial de la frase musical constituida por sus relaciones melódicas y su estructura profunda representada por sus relaciones armónicas (Schenker, 1990). Esta estructuración se encuentra regida en ambos discursos por un sistema de reglas que ofrecen organización y coherencia. Los seres humanos procesamos una serie de características gramaticales de los estímulos, no solo en el campo de la lengua sino también en el musical (Deutsch, 1982). Algunos efectos de agrupación, como el de superioridad o el de restauración, también se encuentran en ambos discursos.
En relación con el recuerdo lingüístico, encontramos estudios centrados en la manera en que opera el recuerdo en la música y el texto, manteniendo los patrones rítmicos y entonacionales de manera similar en ambos casos (Zatorre, Evans, & Meyer, 1994; Patel, Peretz et al, 1998). La retención en la memoria de las características de los tonos también se produce de manera similar a lo que sucede con el material fonológico (Baddeley, 1986). Igual que las imágenes visuales preservan las características espaciales de los objetos reales que representan, existen imágenes auditivas que preservan la extensión temporal, el ritmo y la tonalidad de las melodías (Halpern 1988). El fenómeno del repaso para favorecer la retención de la información también se da en ambos discursos (Keller, Cowan, & Saults, 1995).
Método y contexto
Los estudios analizados sobre el desarrollo verbal y musical nos muestran la posibilidad de encontrar caminos paralelos de aprendizaje en los dos discursos (Liperote, 2006). En ambos es posible seguir y potenciar las bases naturales de este aprendizaje, que ha sido mucho más elaborado, analizado y reflexionado en el campo de la lengua que en el de la música.
La finalidad de nuestra investigación fue diseñar y analizar un contexto educativo que facilitara el proceso de enseñanza-aprendizaje globalizado del hecho lingüístico, desde un enfoque donde la lengua y la música mostraran su complementariedad y enriquecimiento mutuo, en un enfoque de coigualdad entre discursos en el contexto habitual del aula de infantil.
Desde este punto de partida, uno de nuestros objetivos en esta investigación fue analizar el proceso de construcción de un escenario educativo innovador que tiene lugar en un aula de tercer nivel de segundo ciclo de educación infantil en el que participan la investigadora, el equipo docente y el grupo de niños y niñas. Se pretendía con este objetivo:
Profundizar en los contenidos educativos compartidos por la lengua y la música que puedan ser trabajados en actividades conjuntas y significativas para ambas áreas.
Observar la evolución del alumnado y el profesorado en la construcción conjunta de la experiencia educativa.
Para llevar a cabo este objetivo, el diseño de la investigación se realizó desde una perspectiva de análisis de carácter cualitativo, desde el enfoque de la investigación-acción (Elliot, 1993). Para su estudio se utilizaron diferentes instrumentos, combinando aquellos de corte más clásico (como las programaciones, la observación directa, las notas de campo y los sumarios) con los materiales producidos por los participantes (otros instrumentos más modernos, como videocámara, discman, cámaras digitales, programas informáticos), lo que nos permitió recoger una inmensa y variada combinación de datos con los que poder analizar con profundidad la experiencia de esta investigación. Las grabaciones fueron digitalizadas y transcritas para su posterior análisis. El uso del programa informático Atlas Ti facilitó el proceso de almacenamiento, organización y relación entre los diferentes datos y recursos.
Contexto y participantes
La experiencia se llevó a cabo en una localidad rural de Zaragoza (España), situada en una importante confluencia de caminos, que posibilita sus relaciones económicas y sociales. Cuenta con una población que va en aumento progresivo, con un total aproximado de 7.000 habitantes en el momento de la investigación.
El colegio donde se llevó a cabo la investigación es un centro público dependiente de la Diputación General de Aragón que ofrece la formación en educación obligatoria de 3 a 12 años a todos los niños y niñas de la localidad, por ser el único centro existente en ella. Posee dos edificios, uno destinado a educación infantil, que alberga alrededor de 200 alumnos de 3 a 6 años, y el más moderno dedicado a educación primaria, con más de 600 alumnos de 6 a 12 años, repartidos en tres aulas por cada nivel. El porcentaje de alumnado inmigrante ha ido en un aumento notable en los últimos años, encontrándose en torno al 20 % de la población escolarizada. Ambos edificios cuentan con una amplia gama de servicios: zona de recreos, comedor, aula de música, de ordenadores y multiusos, biblioteca. El claustro lo forman en torno a los 50 profesores pertenecientes a las especialidades de educación infantil, educación primaria, lengua extranjera, educación física, educación musical, educación religiosa, pedagogía terapéutica, audición y lenguaje; además del personal del comedor, de limpieza, etc. Asimismo, el Centro da cabida a diferentes actividades extraescolares, entre las que se encuentra la música, y mantiene una estrecha relación con la Escuela Municipal de Música de la localidad.
El taller se llevó a cabo en el aula habitual de la clase, un espacio amplio y acogedor que permitía desarrollar todas las actividades que se programaron. Dado que iba a ser la docente habitual la que iba a desarrollar la experiencia con su alumnado, se valoró que el espacio físico fuera también el que los niños utilizaban de manera habitual con su tutora.
La clase que se analizó en este trabajo contaba con 20 alumnos, 10 niñas y 10 niños, con edades comprendidas entre 5 y 6 años. Un 30 % de este alumnado era inmigrante, proveniente de países árabes, sudamericanos y del este; uno de estos niños llegó nuevo a mitad de curso.
Líneas generales del taller
La experiencia con los niños se llevó a cabo a lo largo de cuatro meses, con una sesión semanal de hora y media. Además, las maestras implicadas realizaron tanto reuniones previas como a lo largo de la experiencia regularmente todas las semanas y con posterioridad para la evaluación final.
El equipo de docentes que se formó para llevar a cabo esta experiencia constaba de las tres maestras tutoras encargadas de las tres aulas de tercer curso de segundo ciclo de infantil y la maestra especialista de música. Se buscaba constituir un equipo interdisciplinario en el que estuvieran implicadas tanto las tres tutoras, encargadas del desarrollo y el aprendizaje del alumnado durante la práctica totalidad del tiempo escolar y en concreto del área de lengua, como la especialista de música, encargada de la formación musical en la etapa infantil. Las primeras reuniones fueron decisivas para la experiencia, ya que posibilitaron la puesta en común de las ideas, incertidumbres y expectativas, de cada uno de los miembros integrantes del equipo, facilitando un mayor conocimiento entre sí y, en consecuencia, una mayor unión de todos ellos.
El hecho de centrar el taller en el discurso lingüístico, desde la doble perspectiva, verbal y musical, fue cobrando forma poco a poco, a medida que las docentes iban profundizando y dando muestras de la gran cantidad de elementos y particularidades que compartían y cómo se complementaban, llegando al convencimiento total de que podía ser muy enriquecedor que los niños percibieran desde su infancia esa unión indisoluble entre ambos discursos. Tras las primeras tres reuniones se consiguieron consensuar unos objetivos y contenidos docentes para trabajar en el taller, y se establecieron las líneas generales de la programación. A partir de ese momento se inició la programación concreta de cada sesión y, tras su puesta en práctica, se realizaba la evaluación conjunta de la misma, valorando tanto el aprendizaje del alumnado como la propia actuación docente y la marcha del proceso en sí mismo. Con este feedback, las docentes repensaban la programación y planificaban la siguiente sesión para adaptar el taller a las necesidades reales del alumnado en cada momento.
La experiencia con los niños fue denominada "Taller de canciones" y se trabajó con cuatro canciones populares infantiles, seleccionadas por su variedad tanto en el ámbito musical como verbal. Se buscó crear una estructura de trabajo que diera unidad tanto a las dos sesiones que conformaban el desarrollo con la misma canción como a todo el taller como globalidad, de manera que tanto el alumnado como el profesorado tuvieran claros los objetivos y la direccionalidad del taller.
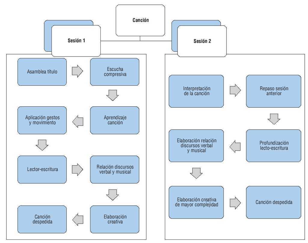
Dicha estructura básica se muestra en la figura 1, en la que se observa un esquema básico a partir del cual se fue dando variedad dinámica y una mayor profundización en el proceso de enseñanza-aprendizaje del hecho lingüístico a lo largo del taller, ofreciendo la flexibilidad necesaria para que dicho aprendizaje fuera realmente significativo.
Figura 1. Estructura interna del trabajo con cada canción del taller.
Cada canción fue trabajada durante dos sesiones, iniciando con un trabajo de asamblea en gran grupo en el que se dialogaba sobre el título de la canción, realizando una lluvia de ideas sobre los conocimientos previos que poseían del tema. Proseguía con un trabajo de escucha activa de la canción que luego era aprendida por imitación mediante la repetición de frases rítmico-melódicas y la aplicación de gestos y movimientos. Se continuaba con un trabajo específico de lectoescritura, profundizando progresivamente en las relaciones entre el discurso verbal y musical. En la última parte de la clase se tendía a trabajar las elaboraciones propias creativas en las que poder integrar los contenidos lingüísticos aprendidos en las actividades previas. La sesión terminaba con la interpretación conjunta de la canción, acto con el que los niños comprendían el cierre de la sesión.
La segunda sesión de trabajo se iniciaba con la interpretación de la canción. Partiendo de lo aprendido y afianzado en la sesión anterior se profundizaba más en el discurso verbal y en su relación con el musical, con actividades de mayor dificultad. La segunda parte de la sesión se dedicaba a la elaboración de los niños, de forma grupal o individual, con un mayor grado de complejidad en torno al objetivo más destacado trabajado con esa canción. La sesión se cerraba, igual que sucedía con la segunda sesión, con la ejecución de la pieza musical a modo de despedida.
Este desarrollo general de cada una de las canciones en el taller facilitó su coherencia interna. A partir de esta estructura compartida, tanto por las docentes como por los niñas y niñas, se ofreció un proceso de progresiva profundización en el hecho lingüístico que se fue fraguando en el trabajo concreto con cada una de las canciones que sirvieron de eje del taller.
Análisis
La investigación resultó una experiencia muy enriquecedora para todos los agentes participantes, tutores, especialistas de música y alumnado. En ella se obtuvo una clara evolución lingüística que partió de un proceso de enseñanza-aprendizaje basado en la vivencia física de los contenidos que llevaron a etapas reflexivas cada vez más amplias y profundas. La experiencia mostró un proceso completo de trabajo sobre el desarrollo oral, la lectoescritura y la elaboración verbo-musical, desde un planteamiento donde la canción fue el eje y punto de unión entre ambos discursos, el verbal y el musical. A lo largo de la actividad se fueron encontrando y profundizando los parámetros compartidos por dichos discursos.
La canción, síntesis de discursos
La investigación mostró que la canción ocupa un lugar privilegiado en el discurso lingüístico, ya que aúna el mundo musical y el verbal y los presenta complementarios de una manera natural. Al cantar hacemos una melodía con un texto determinado. Ambos aspectos suenan juntos creando un discurso ordenado. En la canciónl se sintetizan todos los elementos de la música: ritmo, melodía, armonía y forma, así como del discurso verbal, incorporando la historia, la poesía y el texto. Tanto la melodía como el texto están formados por frases ya hechas que incorporan distintos giros melódicos, palabras, maneras de decir que ejercitan modelos melódicos y fonéticos y estructuras que fuera de este contexto difícilmente se suelen plantear. Propone modelos adecuados de entonación, ritmo y fluidez, intención comunicativa, etc. Su repetición permite asimilarlos, creando modelos y pautas. El equilibrio entre las frases educa el sentido de la proporción básico para la creación. A su vez, las frases crean distintas estructuras: diálogos, repeticiones, que dan a la melodía consistencia y a la frase verbal sentido y expresividad. La repetición de la melodía, por su parte, facilita modelos correctos sobre aspectos tales como el largo de las frases, los acentos o los pareados que podrán ser utilizados después con corrección.
La canción, especialmente la canción popular infantil, resultó un recurso didáctico excelente, al solicitar la participación directa activa del niño e implicar su oído, su voz y su sentido rítmico. Interpretar una canción conlleva ejecutar sonidos concretos de las palabras interpretados a una altura determinada y con un ritmo preestablecido. Su práctica desarrolla las habilidades entonacionales, rítmicas, el reconocimiento de la rima y la acentuación, y estimula la atención y la memoria fonológica (Bolduc, 2009).
Pedagogos musicales de la talla de Willems o Kodály han utilizado la canción como uno de los puntos centrales de su metodología para la enseñanza musical, desarrollando cancioneros integrados por canciones ordenadas y secuenciadas en función de su progresiva dificultad, como medio para el desarrollo de la sensibilidad y la práctica solfística e instrumental (Kodály & Young, 1963; Willems, 1980).
Nuestro taller utilizó como base la canción por ser un recurso y un fin enriquecedor para la toma de conciencia del hecho lingüístico en su globalidad, tanto verbal como musical. Muestra la riqueza, la estructura y la simbiosis de ambos discursos. Potencia la ordenación de las ideas, tanto melódicas como verbales, que son expuestas de forma lógica y estética. Facilita la comprensión y la expresión lingüística, y es un buen punto de partida para la iniciación a la lectura, así como a la representación gráfica (fig. 2).
Figura 2. La canción como síntesis de discursos.
El desarrollo oral
La investigación mostró los numerosos contenidos abordables de manera común para el desarrollo del discurso verbal y musical en el ámbito oral y la positividad de su trabajo desde la canción. Un metaanálisis realizado por Hammill (2004) ya destacaba la necesidad de aumentar el énfasis curricular en el desarrollo de las habilidades orales, con especial importancia en la pronunciación, el desarrollo del vocabulario y la comprensión, y rompiendo con la excesiva centralización en las habilidades escritas.
En nuestra investigación fue destacable el aprendizaje rítmico-melódico y textual de la canción, así como la aplicación de gestos y movimientos coordinados al ritmo, la prosodia y la estructura de la canción; al ofrecerse un mayor énfasis al vocabulario de la canción, se facilitaba así su comprensión y se reforzaba la fluidez rítmica del discurso (Mizener, 2008) desde un enfoque no reflexivo de vivencia corporal.
Igualmente interesante en este campo resultó la potenciación de la comprensión y la expresión oral mediante la ampliación del vocabulario y de diferentes campos semánticos, así como la profundización en la organización de la información y su correcta expresión. Se promocionó el diálogo en el aula, la cooperación en el desarrollo comunitario de ideas, la escucha previa y el trabajo sobre los conocimientos previos del alumnado. Se promovió la reflexión sobre términos gramaticales, la organización y estructura del discurso, tanto en el ámbito del discurso verbal como musical. McCarthy (1985) destacaba la importancia del desarrollo de la apreciación literaria mediante la reflexión sobre la estructura y los detalles, la combinación de palabras, etc., del discurso. En nuestra experiencia, el trabajo sobre el modelo de la canción favoreció la profundización en este campo.
La lecto-escritura
Mediante el trabajo con las canciones se consiguió guiar al alumnado hacia una progresiva profundización en el símbolo lingüístico verbal y musical de una manera muy motivadora. Tal como señala Liperote (2006), el desarrollo previo de escucha activa, habla y trabajo del vocabulario prepara para la lectura, y ésta para la escritura. La familiaridad con el contenido y el contexto les facilitó la correcta pronunciación de las palabras que leían y la comprensión de su significado. El haberlas cantado anteriormente favoreció la fluidez y la expresión lectora, resaltando los elementos prosódicos del texto.
El hecho de trabajar la lectoescritura desde ambos discursos, el verbal y el musical (Mizener, 2008), resultó una importante fuente de información para los niños, quienes valoraron positivamente su aprendizaje. Los niños trabajaron sobre la escritura convencional de las canciones, en la que se integra de manera natural el discurso verbal y musical.
Como se observa en la figura 3, dicha escritura se presenta en el pentagrama con las notas musicales y su figuración rítmica. En ella se integra el texto, dividido en sílabas, haciendo corresponder cada sílaba a cada una de las notas con su justa entonación y duración, además de otros aspectos como la estructura, el fraseo o la direccionalidad. De este modo, el intérprete conoce en todo momento su situación tanto textual como musical. La presentación de manera paralela de los cancioneros populares y de las recopilaciones de cuentos mantenidos mediante la transmisión oral y la justificación de su recogida por escrito para evitar su pérdida resultó altamente motivadora para valorar la importancia de la escritura del discurso.
Figura 3. Presentación escrita de la canción.
Para la realización individual de las fichas propuestas los niños necesitaron los conocimientos previos que poseían de la canción, además de contar con los conocimientos de lectura necesarios para descifrar el texto en el papel y de escritura para cumplimentar satisfactoriamente la ficha; así como otros relacionados con la gramática, la rima, la capacidad estructuración lingüística, etc.
La elaboración verbo-musical
La elaboración se planteó tras un trabajo previo secuenciado sobre la canción tomada como modelo. Este uso de la canción como modelos es defendido por diferentes autores. Por ejemplo, Osborne (1980) utilizaba el recurso de las canciones populares a partir de las cuales creaba minihistorias, y Bolduc (2009) partía de las canciones para desarrollar la creatividad musical.
En nuestra investigación, destacamos el trabajo de elaboración oral, tanto creando variantes a las canciones utilizadas como modelo, como con la expresión oral de su propia creación escrita anterior. Dichas elaboraciones muestran cómo los niños aplican los conocimientos obtenidos previamente en relación con los contenidos rítmicos y melódicos, en especial en relación con el contorno melódico y la agrupación en unidades con sentido, de acentuación, de rima y de estructuración del discurso (fig. 4).
Figura 4. Ejemplo de producción oral.
La elaboración plástica también resultó un recurso expresivo enriquecedor y muy motivador para el alumnado, especialmente para los niños que presentaban menor desarrollo en el proceso lecto-escritor. Son varios los autores que recogen en sus propuestas la representación plástica como medio de expresión (Kenney, 2009; Mizener, 2008). En estas elaboraciones plásticas, los niños expresaban con sus dibujos gran parte del mundo de la canción que habían reflexionado, con los aspectos que habían trabajado de manera oral y que harían de manera escrita. Se convirtió por ello en una actividad tanto importante en sí misma como por su poder de preparación para la elaboración escrita posterior.
La elaboración escrita, como sucedió con el resto de producciones, surgió como fruto de una evolución reflexiva sobre el discurso en sus diferentes expresiones, gracias a la vivencia y el análisis del modelo que las diferentes canciones trabajadas presentaron. En ellas, los niños dieron muestras de haber interiorizado los contenidos trabajados a lo largo del proceso de enseñanza-aprendizaje (fig. 5).
Figura 5. Ejemplo de elaboración escrita.
Conclusiones
En el estudio se observa que los discursos verbal y musical presentan parámetros comunes y que su desarrollo desde una perspectiva globalizadora es satisfactorio en la etapa infantil. La canción ha resultado un recurso potenciador de este trabajo complementario de ambos discursos al aunarlos en ella de manera natural, tanto en su expresión oral como escrita. Esto ha permitido el desarrollo de contenidos lingüísticos en todos los campos, oral y lector-escritor, tanto en el ámbito de la comprensión como de la expresión.
Hemos observado que la canción ha sido memorizada textual, rítmica y melódicamente, encontrándonos en la línea de algunos autores que han analizado la posible existencia de una representación conjunta en la memoria que integre el texto y la melodía (Serafine, Davidson, Crowder, & Repp, 1986). El texto ha potenciado efectos prosódicos en la secuencia sonora, destacando los acentos, las pausas y las caídas de los tonos en ellas. La melodía, por su parte, ha ejercido su influencia en el texto, resaltando la pronunciación de palabras importantes que coinciden con destacados elementos melódicos, rítmicos y estructurales.
Hemos observado importantes parámetros comunes a ambos discursos, lo que ha permitido un proceso de enseñanza-aprendizaje realmente globalizado y significativo. Cabe destacar el trabajo sobre la correlación entre las unidades elementales de ambos discursos. La relación tan clara que la canción muestra entre fonema y sonido de manera natural, tanto en su presentación oral como por escrito ha permitido que el alumno mejore en su utilización y reflexione sobre ello. La habilidad para distinguir y categorizar tanto los fonemas de una lengua como los sonidos musicales está ampliamente demostrada. Esta capacidad de discriminación y reconocimiento de unidades lingüísticas mínimas depende del entrenamiento, en especial, el efectuado en edades tempranas, entre 3 y 5 años (Miyazaky, 1988). Las personas nacen con un potencial de reconocimiento de sonoridades muy alto que se va restringiendo en los primeros años a aquellos fonemas relevantes en su idioma. Por ello resulta importante trabajarlo en la etapa infantil y resulta enriquecedor realizarlo de manera consciente desde un enfoque interdisciplinario.
Otro aspecto esencial favorecedor del desarrollo oral del alumno ha resultado el efectuado sobre la agrupación del discurso en unidades de mayor rango y en especial el realizado sobre el contorno melódico. El contorno melódico contribuye a delimitar la agrupación de unidades estructurales, la distinción entre categorías pragmáticas y a señalar el foco (Gómez-Ariza et al, 2000). Como se ha observado en el estudio, tanto en el discurso verbal como en el musical ha tenido mayor relevancia el contorno melódico frente a los intervalos concretos propuestos en la canción, siendo esencial su audición e imitación en las canciones presentadas como modelo para su posterior aplicación en sus propias construcciones.
De igual relevancia para la estructuración lingüística, y trabajado con profundidad en la experiencia, ha resultado la relación acento-temporal del discurso, que se ha hecho patente tanto en las actividades sobre las canciones como en sus propias elaboraciones. Otros aspectos en los que se ha profundizado han sido los relacionados con la estructuración del discurso. Se ha trabajado tanto sobre la frase como unidad significativa en ambos discursos, como en la organización en párrafos o estrofas y en el esquema introducción-nudo-desenlace, lo que ha resultado positivo para su desarrollo oral y escrito.
En el ámbito de la lecto-escritura, se han visto favorecidas tanto la fluidez como la expresividad, realzando los elementos prosódicos del discurso. En lo que respecta a los patrones de actuación frente al fraseo en la lectura, se ha potenciado la lectura por bloques con sentido verbal, cambiando el silabeo por la lectura hasta el final del grupo, y expresándolos con un mayor dominio rítmico-melódico. Se ha profundizado en las relaciones entre los símbolos de ambos discursos, así como de éstos en relación con los elementos prosódicos trabajados. En sus elaboraciones escritas se ha reflejado el resultado del trabajo y la toma de conciencia del modelo estructurado a todos los niveles ofrecido por las canciones.
Como se ha observado, la experiencia ha dado lugar a un proceso secuenciado en la toma de conciencia sobre el hecho lingüístico de una manera completa y globalizadora, con un elevado grado de involucración, tanto por parte de los docentes como del alumno, que ha favorecido el proceso de enseñanza-aprendizaje.
Todo ello ha dado lugar a una experiencia innovadora y enriquecedora para todos los agentes del proceso, no solo para el alumnado, sino también para los maestros tutores y para el especialista de música. Para el docente generalista ha favorecido el conocimiento personal del área musical desde una manera profunda, valorando más esta área y las posibilidades de enriquecimiento y no solo distracción o disfrute con la música a la que habitualmente están acostumbrados (Barry, 2008). Para el especialista de música ha favorecido la actitud positiva hacia el uso de la música por otros docentes al poder colaborar en la programación, comprobando que se abordaba en igualdad de condiciones que el área de lengua (Bresler, 1995). Los alumnos han visto reforzado de una manera profunda y significativa su aprendizaje sobre el discurso lingüístico al hacerlo desde una visión global e interdisciplinaria (Giles & Frego, 2004). Es necesario seguir investigando en este campo de manera que ambos discursos puedan desarrollar toda su potencialidad y se consiga una integración realmente satisfactoria de ambas áreas en la educación infantil.
*Autor para correspondencia.
Correo electrónico: rosaserrano147@gmail.com (R. Serrano).
Bibliografía general
Barry, N.H. (2008). The role of integrated curriculum in music teacher education. Journal of Music Teacher Education, 18 (28).
Bigand, E. (1990). Abstraction of two forms of underlying structure in a tonal melody. Psychology of Music, 18, 45-60.
Bolduc, J. (2009). Effects of a music programme on kindergarteners' phonological awareness skills. International Journal of Music Education, 27(1), 37-47.
Bolduc, J., & Montésinos-Gelet, I. (2005). Pitch awareness and phonological awareness. Psychomusicology, 19, 3-14.
Bolinger, D. (1989). Intonation and its uses: Melody in grammar and discourse. Standford: Standford University Press.
Bresler, L. (1993). Music in a double bind: Instruction by non-specialists in elementary schools. Council of Research in Music Education, 115, 1-13.
Bresler, L. (1995). The subservient, co-equal, affective and social integration styles and their implications for the arts. Arts Education Policy Review, 97(4), 10-11.
Cohen, G. (1996). Memory in the real world. Hove: Psychology Press.
Chomsky, N. (1957). Syntactic structure. La Haya: Mouton.
Deutsch, D. (1982). The processing of pitch combinations. In D.
Deutsch (Ed.), The psychology of music (pp. 271-316). New York: Academic Press.
Elliot, J. (1993). El cambio educativo desde la investigación-acción. Madrid: Morata.
Giles, A.M., & Frego, R.J.D. (2004). An inventory of musi activities used by elementary classroom teachers: An exploratory study. Update: Applications of Research in Music Education, 22, 13-22.
Gombert, J.E. (1991). Le ràle des capacités métalinguistiques dans l'acquisition de la langue écrite. Repère, 3, 143-156.
Gómez-Ariza, C.J., Teresa Bajo, M., Puerta-Melguizo, M.C., & Macizo, P. (2000). Musical cognition: Relations between music and language. Cognitiva, 12 (1), 63-87.
Hammill, D. (2004). What we know about correlates of reading. Exceptional Children, 70(4), 453-468.
Hayes, B. (1984). The phonology of rhythm in English. Linguistic Inquiry, 15, 33-74.
Keller, T. A., Cowan, N., & Saults, J. S. (1995). Can auditory memory for tone pitch be rehearsed? Journal Experimental of Psychology: Learning, Memory and Cognition, 21, 635-645.
Kenney, S. (2009). Literacy and Art in the music class: Young children read and draw what they sing. General Music Today, 22, 25-28.
Klein, M., Coles, M. G. H., & Donchin, E. (1984). People with absolute pitch process rhymes without producing an P300. Science, 223, 1306-1309.
Kodály, Z., & Young, P. M. (1963). 333 elementary exercises in sight singing. London: Boosey & Hawkes.
Liperote, K.A. (2006). Audiation for beginning instrumentalists: Listen, speak, read and write. Music Educaotrs Journal, 93, 46-52.
McCarthy, W.G. (1985). Promoting language development through music. Academic Therapy, 21(2), 237-242.
Miyazaky, K. (1988). Musical pitch identification by absolute pitch possessors. Perception and Psychophysics, 44, 501-512.
Mizener, C.P. (2008). Our singing children: Developing singing accuracy. General Music Today, 21, 18-24.
Ohde, R.N., & Sharf, D.J. (1988). Perceptual categorization and consistency of synthesized /r-w/ continua by adults, normal childen and /r/-misarticulation children. Journal of Speech and Hearing Research, 31, 556-568.
Patel, A.D., Peretz, I., Tramo, M., & Labreque, R. (1998). Processing prosodic and musical patterns: A neuropsychological investigation. Brain and language, 61, 123-144.
Puyuelo, M., & Bruna, O. (2006). Envejecimiento y lenguaje. Revista de logopedia, foniatría y audiología, 26 (4), 171-173.
Puyuelo, M., Renom, J., Solanas, A., Wiig, E. (2006). Evaluación del lenguaje mediante la batería BLOC, BLOC Screening y BLOC Info. Proceso de diseño, análisis y aplicación. Revista de logopedia, foniatría y audiología, 26 (1), 54-61.
Puyuelo, M., & Rondal, J. A. (2003). Manual de desarrollo y alteraciones del lenguaje. Barcelona: Masson.
Repp, B. (1984). Categorical perception: issues, methods, findings. In N. J. Lass (Ed.), Speech and Language: Advances in Basic Research and Practices (Vol. 10). New York: Academic Press.
Roberts, C. G. (1996). Music of the Star Mountains. Taiwan: Yuan-Liou Publishing.
Salavera, C., Puyuelo, M., Orejudo, S. (2009). Trastornos de person-alidad y edad: estudio con personas sin hogar. Anales de psicología, 25 (1), 261-265.
Salavera, C., Puyuelo, M., Tricás, J.M., & Lucha, O. (2010). Comorbilidad de trastornos de personalidad: estudio en personas sin hogar. Universitas Psychologicas, 9 (2), 471-481.
Schenker, H. (1990). Tratado de armonía. Madrid: Real Musical.
Selkirk, L. (1984). Phonology and syntax. The relation between sound and structure. Cambridge: MIT Press.
Wightman, C. W., Shattuck-Hufnagel, S., Ostendorf, M., & Price, P. J. (1992). Segmental durations in the vicinity of prosodic boundaries. Journal of the Acoustical Society of America, 91, 1797-1717.
Willems, E. (1980). Educación musical II. Canciones de 2 a 5 notas. Buenos Aires: Ricordi Americana.
Zatorre, R. J., Chen, J. L., & Penhune, V. B. (2007). When the brain plays music: auditory-motor interactions in music perception and production. Nature Review Neuroscience, 8, 547-558.






