Introducción
En España, unos 4 millones de personas son bebedores excesivos y casi 2 millones presentan criterios de dependencia alcohólica1. El consumo excesivo de alcohol conlleva un aumento importante de problemas, tanto de salud como sociales2,3, y un incremento del uso de los servicios sanitarios, especialmente en el nivel de atención primaria1,4,5, donde se estima que un 15-20% de las consultas atendidas por el médico de cabecera son atribuibles al alcohol y otras drogas6.
El papel del médico de familia en la atención a este tipo de pacientes se considera crucial debido a la elevada prevalencia del problema, su alta asociación familiar, la accesibilidad para los pacientes y al hecho de que muchos de ellos acepten mejor las intervenciones desde este nivel de atención7-9. La actuación del profesional se centraría en el diagnóstico precoz (búsqueda activa de casos) y la intervención, mediante el consejo educativo encaminado a la modificación del patrón de consumo6. La eficacia de la intervención se ha evaluado en varios ensayos clínicos realizados fuera y dentro de nuestro país que, en conjunto, demuestran que los bebedores excesivos pueden reducir su ingesta de alcohol en un 35% tras un breve consejo por parte del médico10-26. Sin embargo, la mayoría de estos estudios son de marcado carácter experimental, en los que los criterios de inclusión son muy restrictivos y se alejan en muchas ocasiones de las condiciones habituales de la consulta. Para conocer la efectividad real de este tipo de intervenciones es preciso indagar acerca de qué factores condicionan el pronóstico, su impacto en variables clínicas significativas como mortalidad o morbilidad, o sus efectos en la utilización de los servicios sanitarios. Si bien algunas de estas áreas han sido igualmente objeto de estudio, el grado de evidencia no está tan fuertemente demostrado, y es preciso realizar más estudios específicamente diseñados para estos fines13,14,22.
Un primer paso importante para valorar el impacto de la intervención del médico de familia sería conocer si, además de eficaz, también resulta efectivo cuando el resultado se valora en las condiciones habituales de trabajo en la consulta de atención primaria, algo a lo que el modelo de ensayo clínico con su enfoque explicativo tradicional no parece dar adecuada respuesta, utilizando para ello un diseño más pragmático (estudios naturalísticos)27-29. Este es el objetivo principal del presente trabajo. Un segundo objetivo fue identificar qué características o condicionantes presentan aquellos pacientes en los que el consejo médico antialcohólico tiene menores probabilidades de éxito, para incidir sobre ellos en la medida de nuestras posibilidades.
Material y métodos
Población de estudio
Se diseñó un estudio cuasi-experimental de tipo «antes-después», abierto, multicéntrico, de evaluación de la efectividad de una intervención (consejo antialcohólico del médico de familia).
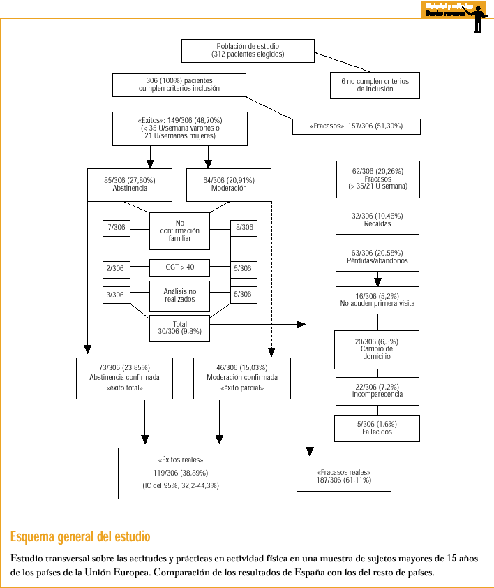
La población de estudio estuvo constituida por pacientes con síndrome de dependencia alcohólica (SDA) y/o bebedores excesivos, que fueron detectados por su médico de familia en 14 consultas (7 rurales y 7 urbanas) de 7 centros de salud situados en la provincia de Córdoba.
Mediante muestreo consecutivo, se incluyó en el estudio a todos los pacientes de ambos sexos, de 10 o mas años de edad, que bebían más de 35 U/semana (en varones) o 21 U/semana en mujeres (1 U = 10 g de alcohol), y/o que cumplían criterios de SDA, diagnosticados al obtener una puntuación >= 11 puntos con el cuestionario MALT30,31. Se excluyó a los pacientes que estaban tratados por el nivel especializado o que presentaban procesos orgánicos severos (sida, hepatopatía avanzada, adicción a heroína o cocaína, cánceres, trastornos psicóticos o grave deterioro del estado cognitivo).
Se calculó el tamaño muestral sobre la base de que el criterio de evaluación principal era el consumo autorreferido por el paciente. Se deseaba detectar una diferencia mínima, clínicamente relevante, del 10% entre el porcentaje de pacientes bebedores antes (pantes = 100%) y después (pdespués = 90%) de la intervención. Para un error alfa del 5%, una potencia estadística del 90% (error beta, 0,10), y para una hipótesis bilateral, el tamaño mínimo necesario se estimó en 98 sujetos. Se asumió una tasa de pérdidas del 65% al final del estudio, y aplicando la fórmula Na = N × 1/(1 R)32, siendo R el porcentaje de pérdidas esperadas = 35%, el número mínimo de sujetos necesarios para comenzar el estudio se estimó en 150. Por razones de factibilidad, y con el fin de aumentar la precisión del estudio, se decidió reclutar a 306 pacientes en total.
Método
El factor de estudio principal fue el consejo médico y la variable resultado, el consumo de alcohol. El resultado del tratamiento se clasificó en dos tipos: «éxito total» (abstinencia) y «éxito parcial» (moderación efectiva de la ingesta). Para que un caso fuese considerado como «éxito total» se requería que el paciente manifestara estar en abstinencia total durante un período superior a 3 meses, y se exigía además la confirmación de esta situación por parte de un familiar directo, de un valor de GGT por debajo del percentil 95 de la normalidad según los límites aceptados (45 U). Se tipificó como «éxito parcial» cuando se logró una disminución del consumo de alcohol por debajo de los límites de riesgo (< 35 U/semana en el varón o 21 U/semana en la mujer) mantenido durante un período superior a 3 meses. Otras variables consideradas en el estudio fueron: edad del paciente, lugar de residencia (urbano/rural/marginal), clase social (en función de la clasificación propuesta por Alonso et al33), edad de inicio del consumo de alcohol, tipo de bebedor (según la clasificación de Alonso-Fernández34), puntuación en el test de CAGE para detección de abuso de alcohol (este cuestionario se recomienda de forma complementaria a la entrevista de cuantificación del consumo6), consumo de alcohol al inicio del estudio, antecedentes familiares de alcoholismo, presencia de problemas familiares o laborales relacionados con el alcohol, valores de GGT, AST, ALT y VCM, y hábito tabáquico.
Intervenciones y seguimiento
Se procedió a la formación de los médicos participantes mediante la realización de 6 talleres prácticos de 2 horas de duración cada uno, que incluyeron discusión de casos, puesta en común sobre líneas de actuación y entrega de material didáctico. Se consensuó un programa de intervención común adaptado a la práctica habitual del médico de familia en todos los centros de salud. La intervención se iniciaba con la captación y detección del paciente en la consulta habitual mediante estrategia de búsqueda de casos (case finding)6. Se le solicitaba su consentimiento informado y se le impartía un consejo breve de 3-5 minutos de duración. Posteriormente, y dentro del primer mes, tenía lugar una consulta de unos 20 minutos de duración en la que se cumplimentaba el cuestionario MALT, además de una hoja de recogida de datos donde constaba una valoración clínica completa que incluía el grado de deterioro y/o apoyo psico-socio-familiar del individuo. En esta entrevista, el médico ofrecía al paciente continuidad en la atención y si la rechazaba su disponibilidad para atenderle cuando éste lo considerase oportuno. A continuación se realizaban 1-3 visitas breves (de no más de 15 minutos) de refuerzo según cada caso, y se programaban 3 visitas de seguimiento para la valoración de la situación y refuerzo de la intervención a los 3, 12 y 24 meses desde el momento de la captación. Cada una de estas intervenciones tenía una duración de 65-75 minutos. El período de seguimiento de cada paciente fue de 2 años, comenzándose el reclutamiento en diciembre de 1997.
Análisis estadístico
Se realizó por «intención de tratar» y se evaluaron todos aquellos pacientes incluidos en el estudio, independientemente de que éstos lo finalizaran o no prematuramente y acudiesen o no a la primera consulta programada. Estas pérdidas, así como las producidas durante el seguimiento y las retiradas, fueron consideradas como «fracasos» de la intervención.
Los cuadernos de recogida de datos se revisaron y depuraron antes de su procesamiento definitivo por un investigador ajeno al proceso de captación e intervención. Se realizó un estudio estadístico descriptivo y bivariado con los test de ji-cuadrado, McNemar, t de Student y ANOVA para medidas repetidas (p < 0,05). Para tratar de identificar qué factores predecían el fracaso de la intervención, se realizó un análisis de regresión logística múltiple no condicional con el método «paso a paso hacia atrás» (backward stepwise) y partiendo de un modelo máximo, en el que se incluyeron las siguientes variables independientes: edad de inicio del consumo excesivo, puntuación del GAGE y del MALT, tabaquismo, lugar de residencia, consumo de alcohol al inicio del estudio, edad, antecedentes familiares de alcoholismo, problemas familiares o laborales relacionados con el consumo de alcohol y valor de la GGT al inicio del estudio. El modelo más parsimonioso se decidió basándonos en los valores obtenidos en la prueba de la razón de verosimilitud, y el criterio estadístico de exclusión de variables del modelo se fijó para una p < 0,10. Los datos han sido tratados estadísticamente mediante el programa SPSS para Windows, versión 6.0.1 (SPSS Inc, Chicago 1994).
Resultados
Se incluyeron 306 personas. Las características sociodemográficas y de consumo de alcohol al inicio del estudio se muestran en la tabla 1. Predominan los varones (95,1%), con una media de edad de 47,7 años.
Los «éxitos reales» oscilaron entre las consultas médicas participantes desde un 33,3% a un 49,4%. Entre los sujetos con SDA (78,4%), la proporción de pacientes en abstinencia al final del estudio fue de un 25% y la de moderaciones de consumo efectivas del 17%. Del total de «éxitos confirmados», hubo un 4,9% (15) que por su gravedad se tuvieron que derivar al nivel especializado (7 pertenecían al grupo de abstinentes y 8 al grupo de los de moderación efectiva). A juicio del médico investigador un 2,6% del total debería haber sido atendido en un centro especializado, pero rechazaron esa opción prefiriendo ser tratados por su médico en atención primaria. A los 3 meses del estudio, un 16,9% no acudió a la visita programada, al año esta cifra disminuyó al 7,9% y a los 24 meses a un 5,2%.
Con el objeto de comprobar si los pacientes que estaban en abstinencia y/o moderación modificaban su estatus a lo largo del período de seguimiento, se compararon los resultados de los pacientes a los 3 meses con los obtenidos a los 12 y 24 meses. Al comparar los pacientes en alguna de estas situaciones a los 3 meses respecto a los 12 o 24 meses, había diferencias significativas (p < 0,05), pero al comparar los pacientes que estaban en abstinencia y/o moderación a los 12 meses con los que lo estaban a los 24, no se obtuvo significación estadística (p = 0,519), por lo que se puede afirmar que los pacientes que estaban en abstinencia y/o moderación al año de seguimiento permanecían en la misma situación al final del período de estudio.
En la tabla 2 se muestran las variables que se asocian independientemente al fracaso de la intervención. Este modelo explicó un 70% del cambio en la variable resultado (χ2, 23,8; p < 0,012).
Discusión
La eficacia de la intervención del médico de familia para reducir la ingesta de alcohol en pacientes con consumos excesivos ha sido demostrada con anterioridad en varios ensayos clínicos bien diseñados10-26. Un metaanálisis realizado con 3.946 pacientes incluidos en 12 ensayos clínicos cuantificaba la intervención como dos veces más eficaz que el placebo12. Otros estudios aparecidos con posterioridad apuntaban resultados en la misma dirección11,22. En los ensayos clínicos más relevantes donde se tuvieron en cuenta dinteles para moderación efectiva y abstinencia similares al considerado por nosotros16-18,20,21,23,25, las tasas de éxito oscilaban en un 15-43%.
El presente trabajo pone de manifiesto que el consejo antialcohólico que el médico de atención primaria realiza en las condiciones habituales de su consulta resulta efectivo en 4 de cada 10 pacientes, tras un seguimiento de 2 años, lo que lo equipara con los mejores resultados obtenidos en aquellos ensayos realizados en condiciones ideales. Sin embargo, estos estudios presentan una serie de características que afectarían a la validez externa; así, no en todos el ámbito de actuación fue exclusivo de la atención primaria13-17; en otros casos se excluyó a los sujetos más graves (con consumos superiores a 131 U/semana en el varón u 87 U/semana en la mujer en el Oxford Study21, 105/70 U en el estudio de la OMS16 y 50 U en el de Wisconsin22), a aquellos que presentaban una GGT elevada14,15, o a los pacientes con SDA11,13-21,23-26. En nuestro estudio, los pacientes subsidiarios de este tipo de intervención presentan un consumo promedio semanal de casi el doble (101 U, 1.010 g/semana) al de los pacientes incluidos en los estudios experimentales de eficacia11,16-18,20-22,25,26. Respecto a la dependencia alcohólica, el no considerar a éstos supondría la exclusión de un número importante de los pacientes (en nuestro estudio, un 78,4%) que acuden a las consultas de atención primaria, y que además son los más graves. En España se ha calculado que el 50% de los 4 millones de bebedores excesivos presenta dependencia1. Nuestro estudio pone de manifiesto que estos pacientes pueden ser objeto de una intervención efectiva por parte del médico de familia, de la misma forma que lo son los bebedores excesivos.
Cuando de lo que se trata es de valorar el impacto «real» de un programa de salud o de una intervención sanitaria, deberían incluirse en el análisis todos los sujetos reclutados con este problema, se beneficien o no finalmente de dicha intervención, lo que incluye además las pérdidas producidas durante el seguimiento. Es decir, se trata de colocarse en la «peor situación posible frente a la hipótesis alternativa», usando una de las estrategias que se emplean mediante el análisis por intención de tratar32. Este planteamiento conservador ha sido el que hemos utilizado en el análisis de nuestros resultados. Los estudios realizados hasta la fecha en los que emplean un análisis por intención de tratar sólo incluyeron a los pacientes que acudían a la primera visita concertada, lo que suponía un 47% y un 61% de los casos18,20,21,25. Esto implica un sesgo en la selección de pacientes y nos aleja de la realidad clínica (en uno de los estudios mejor diseñados [Wallace, 1988]18 acudieron más los ancianos, las mujeres y los varones con menor nivel de consumo), lo que probablemente conduce a una sobreestimación del efecto de la intervención.
Creemos, por tanto, que la aportación principal del presente trabajo al problema en cuestión es su carácter de «ensayo de efectividad» (naturalístico o pragmático) de una cohorte prospectiva seguida y evaluada durante un período relativamente dilatado (2 años), lo que representaría dar un paso más respecto a las pruebas hasta ahora existentes en torno a esta cuestión25,30.
Se pueden identificar algunas fortalezas y limitaciones. A favor de la idoneidad del diseño metodológico empleado:
1. Con las evidencias ya disponibles sobre la eficacia de la intervención del consejo antialcohólico, no parecería ético plantear un estudio con grupo control sin intervención.
2. La confirmación del consumo autorreferido por el paciente mediante un familiar se ha recomendado previamente12,22. Nosotros además exigíamos un nivel adecuado de la GGT, que es el marcador biológico más sensible y específico para la detección del abuso de alcohol en atención primaria6.
3. Es más precisa la consideración de un periodo mínimo de 3 meses de abstinencia como condición para considerar o no la efectividad de una intervención. Se sospecha que cuando sólo se investiga el consumo de la semana anterior a la cita11,15-26 puede que el paciente lo disminuya al saberse evaluado12.
4. El médico de familia se caracteriza por ofrecer una atención continuada, pero la mayoría de los estudios revisados (salvo en uno)19 no realizan seguimientos superiores al año. Aunque un seguimiento de 2 años de duración parece más realista, los resultados de nuestro estudio señalan que la mayor parte de los pacientes que han dejado o disminuido la ingesta de bebida al año se mantienen en esa situación a los 2 años. Aunque no disponemos de datos sobre la evolución de los pacientes que abandonan el consumo de alcohol tras una intervención en atención primaria durante períodos de tiempo mayores, hemos de tener muy en cuenta que el porcentaje de recaídas, sobre todo en pacientes con SDA, suele ser alto, por lo que sería conveniente realizar estudios de seguimiento a más largo plazo.
Finalmente, al médico de familia le puede resultar útil conocer qué aspectos condicionan o predicen el fracaso de la intervención antialcohólica, para tenerlos presentes de cara a individualizar la estrategia asistencial. La limitación del éxito de la intervención cuando existe otra adicción de tipo social, como es el tabaco, ya se ha comunicado en otros estudios10,22, por lo que se debe tener en cuenta y pensar en el modo y el momento adecuado para plantearle también al paciente un abordaje de deshabituación tabáquica. Igualmente, condiciones socioeconómicas pobres disminuyen la efectividad del consejo médico; esto, por lo general, se ha relacionado con la existencia de otros problemas sociosanitarios que son vividos como más reales, amenazantes y prioritarios para la población35 y que llamarían la atención sobre el limitado papel del médico y la necesidad de priorizar intervenciones comunitarias multidisciplinarias dirigidas a los problemas sociosanitarios generales. Los resultados resaltan la importancia de realizar intervenciones en edades muy precoces, especialmente en nuestro medio, donde los datos sobre el consumo excesivo en estas edades son alarmantes36-38. Un inicio temprano del hábito enólico constituye también un factor a tener en consideración, pues cabe esperar una menor efectividad de la intervención médica, lo que se asociaría con la mayor presencia de problemas relacionados con el alcohol en este tipo de sujetos respecto a los que se inician más tardíamente39. Finalmente, el hecho de que sea el test de CAGE y no el MALT el que predijo mejor los fracasos puede ser debido a la mayor sensibilidad de este último para detectar a los bebedores excesivos31. Se han comunicado para el CAGE tasas de falsos negativos del 50% en la identificación de bebedores excesivos40, detectándose sólo ingestas superiores a 70 U/semana40,41. La definición de SDA es amplia y nuestros resultados apuntan a una gradación de esta dependencia y a que lo que determinaría el éxito o el fracaso de la intervención en el nivel primario es la existencia de una dependencia grave. Si excluimos a los pacientes con síndrome de abstinencia grave, intentos de abstinencia fallidos anteriormente y problemas psíquicos y/o sociales graves, la derivación de estos pacientes a un nivel de atención especializada debería supeditarse a una valoración global del paciente en la que tendrían mucha importancia la presencia en un mismo sujeto de una edad de inicio temprana, tabaquismo, un nivel socioeconómico bajo o muy bajo, y finalmente la presencia de un SDA grave revelado por un test de CAGE positivo.
Correspondencia: Roger Ruiz Moral. Unidad Docente de Medicina de Familia. C/ Dr. Blanco Soler, 4. 14004 Córdoba. España. Correo electrónico: med021013@nacom.es
Este trabajo ha sido financiado por el FIS (expte. 95/0623) y por la Consejería de Salud de la Junta de Andalucía (expte. 94/498-82).
1Miembros del Grupo Cordobés de Investigación en Atención Primaria (GCIAP): J.A. Fernández García, R. Ruiz Moral, L. Pérula de Torres,
L. Campos Sánchez, N. Lora Cerezo, J. Martínez de la Iglesia, J. Fonseca del Pozo, J.J. García Gallego, M. Muñoz Alamo, C. Aguado Taberné, A. Yun Casalilla, B. Ranz Garijo, J. Espejo Espejo, M.J. Fernández Fernández, J.M. Bueno Cobo, J. Almazán Rubio, S. Gascón Veguin y R. Santos Godoy
Manuscrito recibido el 6 de mayo de 2002. Manuscrito aceptado para su publicación el 8 de julio de 2002.








