INTRODUCCION
Hay enfermedades anatómicas y funcionales en el aparato genital femenino no diagnosticables en exámenes bioquímicos y/o radiográficos sistemáticos que pueden pasar desapercibidos, por lo que se nos plantea un problema en el diagnóstico completo y correcto de la esterilidad femenina.
El diagnóstico de esterilidad femenina en las pacientes con sospecha de endometriosis, enfermedad inflamatoria pélvica (EIP), enfermedad tubo-ovárica y/o malformaciones uterinas debe realizarse mediante un estudio endoscópico lo más completo posible. Es discutible la necesidad del examen endoscópico en todas las parejas en estudio de esterilidad y/o en las diagnosticadas de esterilidad de origen desconocido. Kodaman et al (2004), publicaron un estudio, «Las pruebas diagnósticas y dirección del tratamiento en la esterilidad con factor tubárico», en el que se indica que el factor tubárico es responsable de un 25-30% de la esterilidad femenina. Puede involucrar a la porción proximal, distal o en todo su recorrido, y puede ser a la vez reversible (estenosis) o irreversible (cierre). La enfermedad que más frecuentemente se asocia a estas circunstancias es la EIP, en el 50% de los casos. Después de un episodio de EIP se ha calculado un 11% de esterilidad tubárica, aumentando a un 23 y un 54% después de 2 o 3 episodios, respectivamente. Además de la EIP, las malformaciones congénitas, la endometriosis y los tapones celulares son responsables en menor medida de las obstrucciones tubáricas proximales. Se han encontrado pólipos intraluminales en el 11% de las muestras de histerectomía. La enfermedad tubárica distal está causada por diversos factores, incluida la salpingitis, las adherencias posquirúrgicas y la endometriosis. La salpingitis ístmica nodular afecta a todo el trayecto tubárico.
Tradicionalmente, la laparoscopia con cromopertubación ha sido el patrón de referencia para su investigación, en general con posterioridad a la realización de una histerosalpingografía (HSG), ya que esta última prueba no precisa anestesia y dispone de un efecto terapéutico potencial, dado que el aceite soluble previene de la fagocitosis por parte de los mastocitos de espermatozoides. Actualmente, la sonohisterosalpingografía parece ser superior a la HSG, según un metaanálisis, y comparable con la cromopertubación laparoscópica, si bien esta última tiene la posibilidad terapéutica en el mismo acto (Holz, 1998). Por último, la serología de Chlamydia parece tener un valor predictivo similar a la HSG.
En función de la enfermedad detectada en las exploraciones, podemos intentar un tratamiento quirúrgico, como la canalización, la adhesiólisis, la salpingostomía o la fimbrioplastia, sin olvidar la posibilidad de recurrir a técnicas de reproducción asistida directamente.
En resumen, el diagnóstico y la elección terapéutica debe adaptarse a cada paciente, según diversos factores, como la edad, la condición socioeconómica, la reserva ovárica, el factor masculino y el deseo propio de la paciente.
Técnicas endoscópicas para la evaluación de la esterilidad femenina
-- Cavidad pélvica: laparoscopia convencional, minilaparoscopia, hidrolaparascopia transvaginal.
-- Cavidad uterina: histeroscopia.
-- Trompas de Falopio: salpingoscopia, faloposcopia.
DEFINICION DE LAS TÉCNICAS ENDOSCOPICAS UTILIZABLES
Laparoscopia convencional. Se realiza mediante óptica de 10 o 5 mm, y con ayuda de trocares auxiliares de 5 mm. De este modo, la exploración de la cavidad abdominal puede ser completa y reconvertirse en laparoscopia quirúrgica si fuera preciso.
Minilaparoscopia. Se realiza mediante óptica de 3 mm y trocares auxiliares de 3 mm. En la actualidad, la visión de la cavidad abdominal con ópticas de pequeño calibre es correcta. Los minitrocares auxiliares permiten la introducción de material laparoscópico tipo bipolar, pinzas de agarre y tijeras.
Hidrolaparoscopia transvaginal. Se realiza mediante fertiloscopio convencional o set completo de endoscopia transvaginal (ETV). En ambos casos la vía de entrada es el fondo del saco de Douglas con ayuda de instrumento de punción e irrigación continua de un máximo de 500 ml. Posteriormente, se realiza la exploración de los ligamentos uterosacros, los ligamentos uteroováricos y las superficies ováricas, así como ambas trompas de Falopio. Es posible el reconocimiento del apéndice. Se puede evaluar la permeabilidad tubárica mediante una inyección convencional de azul de metileno transcavitaria. Igualmente, es posible la realización de una salpingoscopia/microsalpingoscopia fimbriar.
Salpingoscopia. Tradicionalmente, se denomina salpingoscopia al estudio tubárico, que incluye la morfología del endotelio, de manera retrógrada en el transcurso de una laparoscopia exploratoria. Se puede realizar mediante fibroscopios flexibles o endoscopios rígidos de diámetros inferiores a 2,8 mm, y con ayuda de perfusión continua de Ringer lactato heparinizado. El uso de una segunda cámara y fuente de luz es de una gran ayuda diagnóstica.
Faloposcopia. Se denomina al estudio tubárico mediante fibroscopios flexibles con irrigación y luz incorporada, que permite el estudio anterógrado transcavitario de la luz tubárica hasta las fimbrias. Se realiza mediante visión histeroscópica o introducción directa del catéter, y no es imprescindible la realización conjunta de una laparo/minilaparoscopia.
Histeroscopia. Se realiza mediante histeroscopio diagnóstico. Están disponibles en el mercado diversos diámetros de vainas, pero es aconsejable la utilización de diámetros inferiores para evitar molestias en el paso del canal cervical. Se recomienda, asimismo, la utilización de misoprostol local para la dilatación cervical. Se realiza normalmente sin anestesia ni sedación.
Permite apreciar la anatomía de la cavidad uterina y los orificios tubáricos. Mediante un canal de trabajo incorporado es posible la realización de la cirugía de los pólipos y los miomas cavitarios y la resección del tabique uterino, así como la adhesiólisis y las biopsias endometriales.
Ahora realizaremos un análisis pormenorizado de cada una de estas técnicas.
LAPAROSCOPIA
Introducción
La inclusión sistemática de la laparoscopia en el protocolo diagnóstico de la esterilidad femenina es un tema controvertido. Por un lado, está la necesidad de un diagnóstico lo más preciso de la función tubárica en estas pacientes, así como la necesidad de descartar una enfermedad añadida que comprometa la fertilidad, como la endometriosis y la EIP, todas ellas identificadas de manera excelente en un estudio laparoscópico. Por otro, las técnicas menos invasivas pueden ofrecernos diagnósticos precisos de estas enfermedades y de la función tubárica, como es el caso de la fertiloscopia, el estudio serológico de Chlamydia y/o marcadores Ca 125.
Por ello, el protocolo diagnóstico de esterilidad debe adaptarse según las posibilidades de cada unidad de fertilidad, e individualizarse en cada paciente valorando los riesgos de cada técnica en función del beneficio que se espera obtener.
Recomendamos la revisión de un artículo publicado por Benifla y Madelenat (Gynecol Obstet Fertil. 2001), donde se realiza una revisión sobre la controversia de si la laparoscopia debe ser esencial en el estudio de la mujer estéril.
En esta revisión se hace referencia al estudio prospectivo aleatorizado canadiense aportado por Malheux et al, que indica la necesidad de la laparoscopia en el diagnóstico de las formas leves de la endometriosis (estadios I-II), ya que la electrodestrucción de los focos mejora la posibilidad de gestación ulterior de manera significativa.
Instrumental
Torre laparoscópica compuesta por:
-- Insuflador de CO2.
-- Fuente de luz.
-- Endocámara.
-- Electrocoagulador.
-- Monitor de TV.
Instrumental laparoscópico, que incluye:
-- Óptica de visión.
-- Trocares.
-- Pinzas de agarre.
-- Coagulador bipolar.
-- Tijeras.
Test de permeabilidad tubárica:
-- Cánula de cromopertubación.
-- Azul de metileno.
Técnica operatoria
La técnica quirúrgica de la laparoscopia se trata ampliamente en otro protocolo.
FERTILOSCOPIA
Introducción
Siguiendo los criterios del trabajo inicial de Gordts (1998), la fertiloscopia se define como una técnica de exploración endoscópica, por vía vaginal en medio líquido y realizable bajo anestesia local para establecer el diagnóstico de esterilidad tuboperitoneal.
Incluye (Watrelot, 1998):
-- Hidrolaparoscopia transvaginal.
-- Salpingoscopia.
-- Test de azul de metileno (cromopertubación).
-- Microsalpingoscopia.
-- Histeroscopia.
La visión endoscópica, en lo que concierne a las trompas de Falopio, ovarios, peritoneo pélvico, cara posterior de ligamento ancho, ligamentos uterosacros, uréteres subperitoneales y apéndice, es perfecta. Por el contrario, la cara posterior uterina y el fondo del saco de Douglas no son visibles.
La fertiloscopia se propone como técnica de elección en 3 indicaciones principales:
-- Pacientes con esterilidad de origen desconocido, en particular en las que la HSG es normal, debido a los falsos negativos de esta técnica (Swart, 1995).
-- Pacientes con enfermedad tubárica conocida por HSG. Es indispensable en estos casos la realización de salpingoscopia, ya que está demostrado que la presencia de lesiones intraampulares es un factor de mal pronóstico (Brosens, 1996).
-- Second-look posterior a cirugía tubárica o valoración de la evolución después del tratamiento en casos de endometriosis.
De una manera general, la fertiloscopia puede estar indicada cuando la laparoscopia se prevé de mayor riesgo o dificultad, como en casos de obesidad o cirugía iterativa laparotómica.
Por el contrario, las contraindicaciones deben ser respetadas escrupulosamente:
-- Patología obstructiva del saco de Douglas.
-- Retroflexión forzada uterina.
-- Miomas de la cara posterior uterina.
-- Quistes voluminosos ováricos.
-- Endometriosis del tabique rectovaginal.
-- Rectocele/enteroceles.
La exploración ginecológica completa, incluido el estudio ecográfico del aparato genital previo a la fertiloscopia, nos informará debidamente de estas situaciones de riesgo. En estos casos y en los que la visión fertiloscópica sea insuficiente, debemos ser capaces de indicar en la misma intervención quirúrgica un estudio laparoscópico, y en ellos es imprescindible la sedación o la anestesia general de la paciente.
Como complicaciones de la fertiloscopia debemos mencionar las siguientes:
-- Perforación rectal/infiltración hidroperitoneal rectal. Sólo en el caso de perforación se precisa tratamiento antibiótico y observación de la paciente durante 48-72 h.
-- Falsa vía vaginoperitoneal, que hace imposible el estudio posterior y es de difícil resolución intraoperatoria. En ocasiones, se requiere realizar la laparoscopia de estudio.
La fertiloscopia presenta ventajas, con respecto a la laparoscopia:
-- Estudio fisiológico del aparato genital, ya que no movilizamos estructuras tuboováricas.
-- Estudio anatomohistológico tubárico más completo.
-- No hay necesidad de perfundir CO2.
-- Empleo de anestesia local o sedación anestésica, que tiene una mejor aceptación por parte de las pacientes.
-- Menor morbilidad.
Instrumental
Para la realización de la fertiloscopia precisamos:
-- Set específico de instrumental F 42K:
• Fertiloscopio transvaginal uterino FH 1.29. Introductor intracavitario de 2 canales, que integra un balón hinchable para asegurar un correcto test de azul de metileno y un fino mandril a modo de fiador retirable que facilita la inserción por el canal endocervical. Adjunta una tira de velero para mayor comodidad en la fijación al campo operatorio y una jeringa de 5 ml.
•Fertiloscopio transvaginal Douglas FTO 1.40. Introductor a través del fondo de saco vaginal de 3 canales, que integra un balón hinchable para su fijación intraabdominal, un canal central, que permite la introducción de la óptica, y un canal lateral de inserción de instrumentos de trabajo de 5 F, utilizado asimismo para la perfusión de suero salino.
-- Óptica histeroscópica HAMOU III. Se recomienda el uso del histeroscopio Hamou III, de 2,9 mm de diámetro con vaina externa de un canal y 30° de visión oblicua, con magnificador de imagen x180 (microsalpingoscopia):
• Instrumentos histeroscópicos de trabajo adicionales (5 F): pinzas de biopsia, inzas de agarre, tijeras, electrodos bipolares.
-- Torre laparoscópica:
• Material endoscópico: aguja de Veress, sistema de irrigación.
-- Material anestésico: pomada anestésica Emla, xilocaína.
-- Instrumental de revisión ginecológica vaginal: espéculo de Collins, pinza de Pozzi, legra de biopsia endometrial, pinza de agarre (torunda de asepsia).
Técnica operatoria
Preparación del paciente
Es aconsejable una preparación del colon, para ampliar el espacio disponible en la introducción del FTO 1.40, evitando riesgos innecesarios de lesión por punción. Un minienema horas antes al inicio de la intervención es suficiente.
La paciente se coloca en posición ginecológica, cubierta con paños, como técnica quirúrgica habitual. Se procede a la limpieza y la asepsia de periné y la vagina.
Técnica anestésica
1. Aplicación de pomada anestésica en el fondo de saco vaginal (Emla, Asta Medica).
2. Uso de torunda para la perfecta penetración del anestésico local. Se espera un tiempo aproximado de 10 min.
3. Administración de 5 ml de xilocaína mediante aguja en fondo de saco vaginal, en la bóveda de los ligamentos uterosacros.
Introducción del fertiloscopio fh 1.29 transvaginal uterino
1. Con la ayuda de un espéculo de Collins, colocado en la vagina, exponemos el cérvix uterino. Colocamos una pinza de Pozzi en el cérvix en ángulo de las 8 horarias.
2. Introducimos el FH 1.29 en la cavidad uterina, a través del canal endocervical.
3. Llenado del balón intracavitario con 3 ml de aire.
4. Retiramos el mandril.
5. Fijamos el introductor FH 1.29, mediante una lámina de velero.
Hidroperitoneo
Con la ayuda de una aguja laparoscópica de Veress, puncionamos en el fondo de saco vaginal, medialmente en la bóveda de los ligamentos uterosacros (5-10 mm por debajo del cérvix), con una inclinación aproximada de 45° en dirección ascendente. Es conveniente al introducir la aguja de Veress desconectar el mecanismo de seguridad, por lo menos hasta haber atravesado la mucosa vaginal, evitando así la posibilidad de hidroperitoneo.
Una vez en la cavidad peritoneal, perfundimos suero salino (200-300 ml) a través de la aguja de Veres conectada al irrigador de la torre laparoscópica, o en caída libre desde el soporte del gotero, a una temperatura de 35-36 °C.
Introducción del fertiloscopio fto 1.40 transvaginal de Douglas
Se inserta en el mismo lugar de la punción con aguja de Veress y con la misma orientación de 45°. Una vez en la cavidad peritoneal, habrá salida de suero por el canal de irrigación (llave roja). Hincharemos el balón distal con aire (4-5 ml), mediante jeringa por el canal específico y retiraremos el mandril de punción.
Introduciremos la óptica de trabajo (Hamou III de 30° con zoom x180), con la paciente en estos momentos preparada para la inspección fertiloscópica.
Estudio fertiloscópico: exploración de la pelvis
La visualización de los genitales internos por hidrolaparoscopia es inversa a la obtenida por visualización laparoscópica.
Es conveniente seguir un protocolo de exploración iniciando la exploración por la cara posterior uterina como techo, posteriormente, y de izquierda a derecha visualizar los ligamentos uteroováricos y el istmo tubárico. A continuación, exploramos el trayecto tubárico en su dirección proximal-distal, visualizando al mismo tiempo la cara posterior y lateral del ovario con movimientos giratorios suaves de la óptica. Por último, se realiza el estudio de la región ampular y fimbrial tubárica. Como suelo, los ligamentos uterosacros nos aparecerán lateralmente en su trayecto dirección distal.
Es posible alcanzar otras localizaciones más distales, como el apéndice y las fosas ilíacas.
Test de azul de metileno
1. Inyección a través del canal de fertiloscopio FH 1.29 de azul de metileno, con ayuda de jeringa incorporada de 20 ml.
2. La instilación continúa hasta que observemos el paso de contraste a la porción fimbriar tubular. En ocasiones, será preciso ayudarnos de una pinza de agarre introducida por el canal de trabajo para poder estabilizar la región ampular de la trompa.
Estudio fertiloscópico: salpingoscopia
Es la mejor técnica para la visualización de la porción intraluminal tubárica.
Es de fácil ejecución gracias a la estabilización mediante pinzas de agarre y el pequeño diámetro de la óptica utilizada. Observaremos la integridad anatómica, descartando diversas enfermedades, como la fimosis tubárica, las adherencias intraampulares, las malformaciones distales, etc.
En un segundo paso, y en la región de la unión fimbrio-ampular, observaremos la disposición de los pliegues mayores y menores.
La salpingoscopia retrógrada permite la exploración del pabellón tubárico hasta la unión istmo-ampular. Son conocidas las puntuaciones propuestas por De Bruyne y Putemans (1989) y Surrey (1996), altamente predictivas de la posibilidad de gestación en función de los estadios. Así pues, la salpingoscopia debe ser una técnica obligada en el diagnóstico endoscópico de la esterilidad femenina.
Estudio fertiloscópico: microsalpingoscopia
Gracias a que disponemos en la óptica Hamou III de un zoom x180, podemos valorar el grado de captación celular en región ampular del azul de metileno.
Cuando se realiza un test de azul de metileno, los núcleos de las células alteradas de la mucosa tubárica se tiñen de azul, pero no ocurre lo mismo en las células sanas (Marconi, 1998). Así, el azul puede penetrar en las células cuando éstas presentan alteraciones en su membrana, que pueden ser reversibles o no. Este tipo de lesiones se asocia a menudo con la presencia de células inflamatorias. Así, se describen 4 grados de afección, de 1 a 4, por orden de gravedad en relación con el número de núcleos celulares teñidos. Parece haber una cierta relación entre la posibilidad de gestación y el grado de afección por tinción de la mucosa tubárica. Por ello, se han propuesto protocolos de actuación según el grado de captación celular (ver algoritmo de la fig. 1) (Watrelot, 2003).
Figura 1. Protocolos de actuación según el grado de captación celular.
Histeroscopia
Es la última técnica del procedimiento. Se utiliza la misma óptica y se procede al estudio de la cavidad uterina y los ostium. Si se precisa, puede tomarse muestras endometriales con la pinza de biopsia (fig. 1).
FALOPOSCOPIA TRANSCERVICAL (SALPINGOSCOPIA ANTEROGRADA)
Introducción
La exacta apreciación de las alteraciones patológicas de las trompas de Falopio es condición previa para una indicación diferenciada de las medidas reconstructivas que se vayan a adoptar. Los procedimientos diagnósticos, como la HSG o la cromopertubación laparoscópica, no son en este caso suficientemente explicativas. La nueva técnica de cateterizacion de las trompas y la faloposcopia amplían el espectro diagnóstico para conseguir una planificación terapéutica más eficiente en la microcirugía reconstructiva.
Instrumental
Precisamos para la realización de la faloposcopia transcervical:
-- Set específico de cateterización tubárica compuesto de:
• Catéter uterino (5 Charr-325 cm) con caperuza de cierre.
• Mandril del catéter uterino.
• Catéter tubárico (3 Charr) con conector giratorio en Y con válvula y llave de una vía.
• Alambre guía (0,46 mm de diámetro y una longitud de 80 cm).
-- Fibroscopio flexible, de 0° de dirección visual, 100 cm de longitud y un diámetro de 0,4 cm, con ocular para insertar aumento de x80.
-- Material laparoscópico: trocar central, trocares laterales, aguja de Veress y pinzas de agarre.
-- Instrumental de revisión ginecológica vaginal: espéculo de Collins, pinza de Pozzi, legra de biopsia endometrial y pinza de agarre (torunda de asepsia).
-- Torre de laparoscopia: fuente de luz, insuflador, cámara de endovisión, monitor de TV y óptica de 5-10 mm.
-- Torre de histeroscopia: fuente de luz, bomba de distensión acuosa, cámara de endovisión, histeroscopio diagnóstico y monitor de TV.
Técnica operatoria
Preparación del paciente
No debe diferenciarse de la preparación de la paciente que va a ser sometida a una laparoscopia/histeroscopia diagnóstica.
Técnica anestésica
Anestesia general con intubación o mascarilla laríngea, según el protocolo habitual del servicio de anestesia.
Procedimiento quirúrgico
1. Laparoscopia diagnóstica con control visual continuo.
2. Histeroscopia diagnóstica con distensión cavitaria por perfusión de solución de Ringer.
3. Orientación del histeroscopio hacia cada uno de los ostium y fijación mediante un brazo articulado opcional o mediante un ayudante quirúrgico.
4. Introducción del catéter uterino con mandril. Se introduce por el canal de trabajo del histeroscopio. Se retira el mandril de tal forma que la punta del catéter se curve y quede en posición óptima frente al ostium.
5. Introducción del catéter tubárico con alambre guía. En la mesa quirúrgica auxiliar se introduce el alambre guía en el catéter tubárico hasta que ambos extremos distales coincidan. En esta posición se fija la válvula Touhy-Borst en el extremo proximal del catéter. A continuación el catéter tubárico se introduce a través del catéter uterino por el ostium, siguiendo el trayecto tubárico y controlando su avance por un seguimiento directo histeroscópico/laparoscópico. En este tiempo se suspende la perfusión de distensión cavitaria. Durante la cateterizacion se irriga continuamente a través del catéter tubárico, evitando las distensiones tubáricas por sobreflujo en las obstrucciones tubáricas.
6. Introducción del faloposcopio. Al terminar la cateterización, se retira el alambre guía. Se introduce el faloposcopio flexible a través del catéter tubárico y cuando lleguen los extremos distales a coincidir, se inicia la revisión intratubárica en dirección retrógrada, retirando el catéter tubárico y el faloposcopio al mismo tiempo, con irrigación continua de solución Ringer.
7. Control laparoscópico directo de la cateterizacion tubárica.
8. Algoritmo: esquema diagnóstico-terapéutico de salpingoscopia (fig. 2).
Figura 2.Esquema diagnóstico-terapéutico de salgingoscopia.
HISTEROSCOPIA
Introducción
La histeroscopia, en sus vertientes diagnóstica y terapéutica, se ha incorporado al protocolo habitual de la enfermedad ginecológica. Ésta se justifica por sus características, que la definen como una técnica simple, cómoda, segura y exacta para establecer un diagnóstico, o bien para restablecer la normalidad anatómica en procesos susceptibles de corrección por cirugía endocavitaria respetando la integridad uterina.
En el ámbito de la medicina reproductiva, la histeroscopia por su capacidad para permeabilizar y visualizar directamente la cavidad uterina es una técnica de elección para:
1. Confirmar la sospecha diagnóstica de anomalías detectadas en histeroscopia/ecografía, así como disminuir los falsos diagnósticos de estas pruebas.
2. Valoración de la permeabilidad y la funcionalidad del canal cervical.
3. Estudio de la hemorragia uterina anormal (HUA).
4. Descartar una enfermedad uteroendometrial en la esterilidad de origen desconocido según el protocolo habitual.
5. Confirmar la integridad anatomofuncional, tras fallos de repetición en técnicas de reproducción asistida (fecundadción in vitro-TE).
6. Diagnóstico etiológico y corrección quirúrgica en la infertilidad.
7. Investigación mediante salpingoscopia del factor tubárico.
Indicaciones
Todas las descritas en la introducción pueden resolverse siguiendo una sistemática anatómica que permita valorar los elementos estructurales y funcionales que en conjunto permiten la fertilidad.
Estudio del canal cervical
Funcional:
-- Moco: cantidad, opacidad, filancia.
-- Mucosa: estenosis, presencia de pólipos.
-- Inflamación-cervicitis.
-- Competencia: diagnóstico comprometido, aunque puede aconsejarse investigar la incompetencia cuando el paso del histeroscopio sea claramente fácil o se observe un reflujo de suero manifiesto, siempre que haya antecedentes de abortos inexplicados de segundo trimestre.
Morfológico:
-- Anomalías estructurales: atresia, hipoplasia, duplicación, trayectos anómalos.
-- Tumores: se describirá la presencia de miomas, pólipos u otros tipos de tumoraciones, constatando el número, el tamaño, la localización y las desviaciones que impliquen al canal.
-- Secuelas de traumatismo: presencia de adherencias (trayecto, espesor, firmeza), estenosis, falsas vías, cicatrices de cesáreas anteriores.
Estudio de la cavidad uterina
Funcional:
Descripción de los elementos endometriales valorables por histeroscopia: color del endometrio/brillo, superficie, glándulas, vascularización, muesca o impronta.
En función de los elementos descritos y sus combinaciones, se aproximará la fase endometrial y su concordancia con el momento del ciclo:
-- Las alteraciones funcionales del endometrio valorables son: atrofia, hipotrofia, proliferación irregular, hiperplasia, secreción retardada, maduración irregular, disociación estroma-glandular o seudodecidualización, descamación irregular, alteraciones mixtas.
-- Recogida de biopsia dirigida.
-- Descartar o confirmar una infección endometrial:
Signos endometriales sugestivos:
-- Congestión intensa generalizada.
-- Placas hemorrágicas con punteado glandular («imagen en fresa»).
-- Sobreelevación y dilatación glandular («mosaico glandular») con edema endometrial generalizado.
-- Hipervascularización superficial, hemorragias perivasculares.
-- Recogida de muestras para cultivo u otras técnicas de detección a gérmenes habituales, Chlamydia, Ureaplasma).
Morfológico:
-- Anomalías estructurales: confirma la alteración y contribuye al diagnóstico diferencial. Es aconsejable completar el estudio diagnóstico con otras pruebas complementarias, según la disponibilidad (resonancia magnética, eco-3D, laparoscopia). El útero septo nos obligará a determinar una serie de parámetros necesarios para el abordaje quirúrgico. Así debe reseñarse: localización, espesor, superficie cavitaria afectada, morfología de hemicavidades, endometrio, presencia y localización de los ostium.
-- Anomalías traumáticas:
• Falsas vías: se definirá trayecto, se descartará perforación o fístula.
• Sinequias: debe describirse tipo (fibrosas, fibromusculares y mucosas), extensión, endometrio funcional restante, afección de los ostium.
• Tumores: pólipos y miomas submucosos. Se describirá: número, localización, tamaño, forma, tipo, porcentaje de afección de la cavidad, relación con ostium tubáricos.
Tipos de miomas submucosos: según el porcentaje de extensión intramural, se habla de tipo 0 (sin extensión intramural), tipo 1 (extensión menor del 50% intramural), tipo 2 (extensión intramural mayor del 50%).
• Lesiones adenomióticas: descripción y biopsia.
• Cuerpos extraños (dispositivos intrauterinos, restos óseos fetales, metaplasia ósea, restos persistentes de trofoblasto, mola, etc.).
Estudio de los ostium de las trompas de Falopio
La faloposcopia, o salpingoscopia, es actualmente el campo de investigación en la endoscopia. El instrumental, la técnica y los criterios diagnósticos están aún por determinar.
-- Funcional. Visualización de la mucosa endosálpinx. En caso de hallazgos sospechosos, podría realizarse una toma para el diagnóstico microbiológico y/o histológico de difícil interpretación.
-- Morfológico. Liberación de adherencias, desobstrucción de tapones mucosos, detritus.
Instrumental
-- Torre histeroscópica compuesta por: bomba de perfusión, fuente de luz, endocámara, electrocoagulador, monitor de TV.
-- Instrumental histeroscópico que incluye: óptica de visión, pinzas de agarre, coagulador monopolar, tijeras.
-- Material vaginal específico: legra de biopsia endometrial.
Técnica operatoria
Al igual que en el caso de la laparoscopia, no vamos a explicar la técnica, ya que se trata en otro protocolo.
Protocolos diagnósticos de la función tubárica en estudio de esterilidad
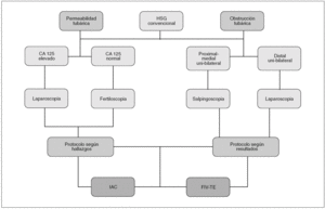
Clásicamente, la primera opción diagnóstica disponible para la evaluación de la función tubárica ha sido la realización de histerosalpingografía, mediante la cual se evalúa la morfología de la cavidad uterina y tubárica, así como su permeabilidad (fig. 3, protocolo).
Figura 3. Protocolo diagnóstico basado en la permeabilidad tubárica estudiada mediante histerosalpingografía (HSG).




