Music consumption has undergone a transformation with digitalization, establishing streaming platforms as the primary channel for accessing musical content. This transformation has been driven by ease of use, algorithmic personalization, and seamless integration with mobile devices. The objective of this research is to analyze the factors influencing the adoption of music streaming platforms, based on the UTAUT2 model. Four key variables are incorporated: ease of use, perceived usefulness, hedonic motivation, and habit, along with the additional variable of perceived innovation. A survey was conducted among 202 young people using streaming platforms, and the data were analyzed through Structural Equation Modeling (SEM) using IBM SPSS V.27 and AMOS V.27. The proposed model identifies the factors that determine usage intention and those that have no significant impact. The results show that habit is the primary predictor of usage, surpassing other variables such as ease of use, perceived usefulness, hedonic motivation, and innovation. This finding suggests that repeated behaviors automate platform use, reducing the influence of other factors on user decision-making. This research contributes to a deeper understanding of the central role of habit in the adoption of music streaming platforms, providing key insights for the development of user retention and loyalty strategies.
The music streaming market has experienced significant growth over the past decade, transforming the way users access and consume musical content. Platforms such as Spotify, Apple Music, YouTube Music, and Amazon Music, among others, have replaced traditional models like physical album purchases or digital downloads, becoming the primary channel for music consumption for millions of users worldwide (Pizzolitto, 2024). In particular, younger generations, including Millennials and Generation Z, have integrated these platforms into their daily lives, using them to listen to music, discover new artists, personalize their experience through playlists and recommendation algorithms, and interact with other users (Walsh, 2024; Munsch, 2021).
Despite widespread adoption, not all users choose to subscribe to premium services, raising questions about the factors that drive users to transition from free to paid models. Various studies have demonstrated that variables such as ease of use, perceived usefulness, hedonic motivation, and consumption habits play a key role in determining the recurrent use of a streaming platform and the willingness to pay for premium services (Wu et al., 2024). Additionally, technological innovation and the implementation of artificial intelligence in personalized recommendations have been shown to enhance user experience, impacting loyalty and engagement levels with the platform (Nwanna et al., 2025).
While UTAUT2 provides a strong theoretical basis for understanding technology adoption, this study extends the framework by explicitly including perceived innovation as an additional, non-standard variable. The inclusion of this construct responds to a theoretical and contextual gap: in mature digital markets such as music streaming, technological improvements (e.g., AI-driven personalization, spatial audio, and multi-device synchronization) are frequent, but their influence on behavioral intention remains underexplored from an empirical standpoint. By integrating perceived innovation, this paper tests whether users’ awareness of continuous and meaningful improvements still drives intention once usage has become habitual.
From a theoretical perspective, the UTAUT2 model (Venkatesh, Thong & Xu, 2012) provides an appropriate framework for understanding the adoption and use of digital technologies, including music streaming platforms. This model expands on the original UTAUT approach by incorporating factors such as hedonic motivation and habit, which are fundamental for analyzing user behavior in digital consumption environments. Given the relevance of this model, the present study adopts the UTAUT2 perspective to assess the key factors determining the intention to use music streaming platforms among younger generations, as well as the impact of technological innovation on user retention.
In line with the theoretical framework and the identified research problem, this study focuses on addressing the following research questions within the context of young people in Spain:
- Ø
How does ease of use influence the adoption intention and usage of music streaming platforms among young people?
- Ø
To what extent does perceived usefulness impact the preference and continued use of a music streaming platform?
- Ø
How does hedonic motivation affect user experience and engagement with music streaming platforms?
- Ø
How does habit influence the frequency and permanence of music streaming platform usage, potentially reducing the relevance of other factors?
- Ø
What is the impact of technological innovation, such as AI-driven personalization, on perceived value and user retention in music streaming platforms?
The main objective of this research is to analyze the behavior of younger generations regarding the use of music streaming platforms, identifying the key factors that influence their adoption and continuous usage. The study aims to understand how ease of use, perceived usefulness, hedonic motivation, consumption habits, and technological innovation affect user intention and loyalty.
This research represents a significant contribution both theoretically and practically, providing a better understanding of user behavior in music streaming consumption. From a theoretical perspective, this research extends the application of the UTAUT2 model to the digital entertainment sector, identifying the factors influencing usage intention and user retention in music streaming platforms. The integration of new variables, such as technological innovation, updates the model and adapts it to current digital consumption trends.
From a practical perspective, the findings of this study can serve as a foundation for optimizing marketing strategies and customer retention efforts within the music streaming sector. Additionally, from an academic standpoint, this research establishes a framework for future studies on the impact of innovation on digital music consumption habits. By providing an analysis based on the UTAUT2 model, this study opens the possibility of exploring new variables and trends in streaming technology adoption, with special attention to changes in the preferences of younger generations and their evolving relationship with digital entertainment platforms.
Theoretical frameworkIntroduction to music streamingMusic streaming has transformed the global music industry (Pizzolitto, 2024). With the proliferation of digital platforms such as Spotify, Apple Music, YouTube Music, and Amazon Music, among others, the industry's business model has shifted from traditional album purchases and digital downloads to subscription-based models that offer unlimited access to vast music catalogs (Munsch, 2021). This shift has brought structural changes to the recorded music industry, impacting both record labels and independent artists. According to Munsch (2021), music consumption has shown both complementarity and displacement effects, where streaming reduces physical album purchases while simultaneously promoting the discovery of new artists and live music consumption.
On the other hand, the streaming economy has been criticized for its impact on artist remuneration, particularly for emerging artists who receive limited compensation due to low per-stream payout rates (Wu et al., 2024). This issue has sparked debates on fairness in rights distribution and the viability of alternatives such as the user-centric model, which seeks a fairer compensation system based on actual user consumption (Lei, 2023). The future of music streaming is evolving with advancements in augmented reality (AR), virtual reality (VR), and immersive experiences (Guo, 2023). The integration of these technologies into streaming platforms is expected to enable the creation of virtual concerts and interactive experiences, expanding monetization opportunities for artists and companies (Iliescu & Ioanid, 2024). Moreover, the use of blockchain and smart contracts in royalty distribution could improve transparency and fairness in payments, reducing reliance on intermediaries and optimizing the traceability of revenues generated by streams (Wu et al., 2024).
In Spain, the latest data from PROMUSICAE (2025) confirms that streaming continues to dominate the recorded music market, accounting for 88.6 % of total industry revenues and 99.2 % of all digital consumption. During the first half of 2025, streaming generated €144.2 million, representing a 10.2 % increase compared to the same period in 2024. Within this category, paid subscriptions remain the main source of income, contributing €103.7 million, or 72 % of total streaming revenue, while ad-supported audio and video services contributed €18.6 million and €21.8 million respectively. The overall music market in Spain grew by 10.4 %, reaching €162.6 million in industry value (equivalent to €288.8 million in consumer spending). These figures highlight the consolidation of streaming as the backbone of the Spanish music industry’s structure, while physical formats, particularly vinyl, which grew by 25.6 %, retain a niche appeal among collectors and music enthusiasts (PROMUSICAE, 2025).
Previous studiesThe impact of streaming on cultural diversity and the representation of musical genres is a growing area of research. Studies such as those by Henry et al. (2024) have analyzed how algorithms influence the visibility of certain genres and artists, affecting fairness in the exposure of musical content. Streaming has created a dynamic digital ecosystem where content personalization through recommendation algorithms plays a key role in shaping the user experience (Nwanna et al., 2025). Recent research highlights how accessibility, convenience, and content variety have made these platforms the primary source of music consumption for younger generations (Walsh, 2024).
Studies by Yum & Kim (2024) indicate that perceived value is a determining factor in the intention to continue using a streaming service. The availability of freemium and premium models allows users to experience the platform without an initial cost but with limitations on audio quality and the presence of ads. This strategy has proven highly effective in encouraging conversions to paid subscriptions (Pizzolitto, 2024).
Hedonic motivation has been identified as a key factor in the adoption of streaming platforms. Users seek not only access to content but also an experience of discovery and enjoyment (Kuriakose and Nagasubramaniyan, 2025). Features such as personalized playlists, algorithm-based recommendations, and the ability to share music on social media have strengthened user loyalty to these platforms (Giertz et al., 2022). According to Walsh (2024), the streaming experience has transformed how people interact with music, shifting the focus from ownership of physical albums to the creation of ephemeral playlists and on-demand listening.
The advancement of artificial intelligence (AI) in the streaming industry has significantly enhanced content personalization through sophisticated recommendation algorithms (Nwanna et al., 2025). These algorithms analyze listening patterns, preferences, and interaction data to provide precise suggestions that increase user retention (Shin, 2020). Additionally, the use of neural networks and knowledge graphs has optimized both catalog organization and the presentation of new content to users (Bevec et al., 2024). Recent studies highlight the implementation of hybrid recommendation models that combine content analysis with user behavior data, substantially improving the music discovery experience (Amiri et al., 2024).
In line with these findings, the main theoretical constructs and their expected relationships within this study are summarized in Table 1.
Conceptual Summary of Main Constructs and Expected Relationships.
| Construct | Definition | Example Item | Expected Relationship | Key Sources |
|---|---|---|---|---|
| Ease of Use (EU) | The degree to which a platform is intuitive and effortless to operate | “It is easy for me to find and play the music I want” | Positive (+) | Davis (1989); Pizzolitto (2024) |
| Perceived Usefulness (PU) | Expected benefit and overall performance of the service | “This service improves how I consume music” | Positive (+) | Venkatesh et al. (2003); Munsch (2021) |
| Hedonic Motivation (HM) | Enjoyment and satisfaction derived from usage | “Using this platform is enjoyable and entertaining” | Positive (+) | Venkatesh et al. (2012); Walsh (2024) |
| Habit (H) | Automatic and routine use of the platform integrated into daily behavior | “I use this platform automatically as part of my routine” | Strong Positive (+++) | Limayem et al. (2007); Sprengel (2023) |
| Perceived Innovation (I) | Users’ perception of meaningful and recurring technological improvements (AI, sound quality, device integration) enhancing value beyond routine | “This platform continuously introduces improvements that enhance my listening experience” | Positive (exploratory) | Iliescu & Ioanid (2024); Nwanna et al. (2025); Bevec et al. (2024) |
| Behavioral Intention (BI) | Willingness to continue using or upgrading within the platform | “I intend to keep using this platform in the future” | Dependent Variable | Venkatesh et al. (2012) |
Source: Authors, 2025.
The Unified Theory of Acceptance and Use of Technology 2 (UTAUT2) (Venkatesh, Thong, & Xu, 2012) offers a comprehensive framework for explaining the adoption and continued use of digital technologies in consumer contexts. It integrates several foundational models, including the Technology Acceptance Model (TAM) (Davis, 1989), the Theory of Reasoned Action (TRA) (Fishbein & Ajzen, 1975), and the Theory of Planned Behavior (TPB) (Ajzen, 1991), and extends them by incorporating constructs that better capture the hedonic, experiential, and behavioral dimensions of technology use. In digital entertainment services such as music streaming, UTAUT2’s integration of both utilitarian and experiential factors allows for a more nuanced understanding of user behavior. This research builds upon that foundation by explicitly incorporating perceived innovation as an exploratory construct to address a current theoretical gap.
While classical adoption models explain the initial acceptance of technologies, they often overlook how perceptions of ongoing or incremental innovation affect continued engagement in mature markets. From a systematic perspective, UTAUT2 considers seven determinants of technology acceptance: performance expectancy, effort expectancy, social influence, facilitating conditions, hedonic motivation, price value, and habit. However, in saturated and innovation-driven markets, user perception of technological advancement may also shape behavioral intention. The construct of perceived innovation captures this dynamic by reflecting users’ awareness of continuous and meaningful improvements, such as AI-based personalization, enhanced audio quality, and seamless multi-device experiences, that renew perceived value even when the technology is already integrated into daily life.
This adaptation aligns with recent research in digital services (Iliescu & Ioanid, 2024; Nwanna et al., 2025), which highlights that innovation not only differentiates platforms but also reinvigorates user engagement. Integrating perceived innovation into the UTAUT2 framework therefore allows for the assessment of whether technological novelty continues to motivate intention to use once habitual behavior becomes dominant.
Structural equation modeling (SEM)The Structural Equation Modeling approach is based on variance-based SEM (VB-SEM), which allows for the analysis and modeling of dependency relationships between variables. In the context of music streaming platform usage, this approach is essential for identifying the factors that influence the adoption and continued use of these digital services. SEM makes it possible to establish a theoretical framework that justifies the interaction between independent variables, such as ease of use, perceived usefulness, hedonic motivation, habit, and innovation, and their corresponding impact on the dependent variable: the use of music streaming platforms.
This model enables researchers to differentiate between antecedent factors and behavioral outcomes, thereby facilitating both causality analysis and theoretical validation. SEM provides a robust structure for testing hypotheses and supporting empirical results through data triangulation, making it a key methodological tool in digital consumption research.
Various studies have demonstrated that perceived value, user experience, and the integration of technological innovations are determining factors in the adoption of streaming platforms, reinforcing the need for a structured SEM-based approach to understand user behavior and design effective retention and loyalty strategies (Hair et al., 2009; Haenlein & Kaplan, 2004; Gefen et al., 2000; Hair et al., 2014).
Developed hypothesesEase of use (EU) ➞ use of the streaming platformEase of use refers to the degree to which users perceive a technology as effortless and intuitive. According to the Technology Acceptance Model (Davis, 1989), perceived ease of use influences both perceived usefulness and intention to adopt. In the streaming context, features such as ease of navigation, intuitive interfaces, and frictionless access to content contribute to a positive user experience (Walsh, 2024; Pizzolitto, 2024). Nevertheless, in well-established platforms, ease of use may have a diminishing effect once users are highly familiar with the service. Therefore, this study re-evaluates its impact in a mature, habit-driven environment to determine whether usability still predicts continued usage intention.
H1. Ease of use positively and directly influences the intention to use music streaming platforms.
Perceived usefulness (PU) ➞ use of the streaming platformPerceived usefulness is the extent to which individuals believe that using a particular system enhances their task performance or personal outcomes (Venkatesh et al., 2003). In streaming services, usefulness stems from access to a wide catalog, the accuracy of recommendations, and device synchronization (Munsch, 2021). Prior research has consistently identified perceived usefulness as a key determinant of technology adoption, particularly in utilitarian settings. However, this study tests whether usefulness remains a significant predictor once habitual usage is established and streaming has become an integral part of daily routines.
H2. Perceived usefulness positively and directly influences the intention to use music streaming platforms.
Hedonic motivation (HM) ➞ use of the streaming platformHedonic motivation represents the enjoyment and pleasure derived from technology use (Venkatesh et al., 2012). In digital entertainment contexts, it is closely associated with emotional satisfaction, exploration, and personalization (Kuriakose and Nagasubramaniyan, 2025). Users of streaming platforms seek not only functional benefits but also emotionally rewarding experiences linked to discovery and identity expression. Although previous studies found hedonic motivation to be a strong predictor during early adoption phases, its relevance may decline as services become routine. This research examines whether enjoyment remains influential when usage is habitual or if pleasure becomes embedded within normalized consumption patterns.
H3. Hedonic motivation positively and directly influences the intention to use music streaming platforms.
Habit (H) ➞ use of the streaming platformHabit refers to the extent to which individuals perform behaviors automatically as a result of learning and repeated experience (Limayem et al., 2007). In UTAUT2, habit plays a dual role as both a direct antecedent of behavioral intention and an indirect driver of actual use. For streaming platforms, repetitive engagement, such as daily listening routines, algorithmic reinforcement, and playlist personalization, creates automaticity. As prior research suggests, once a service is fully integrated into everyday life, habit can overshadow rational evaluations such as usefulness or effort (Sprengel, 2023; García de Blanes et al., 2025). This study thus reaffirms the theoretical prominence of habit and evaluates its relative strength compared to other constructs.
H4. Habit positively and directly influences the intention to use music streaming platforms.
Perceived innovation (I) → intention to usePerceived innovation is defined as users’ recognition of meaningful and continuous technological improvements that enhance their experience and differentiate the service. It encompasses both functional innovation (e.g., algorithmic personalization, high-fidelity audio, integration with smart devices) and symbolic innovation (e.g., perceived modernity or technological leadership). The rationale is that, in mature markets, users may associate innovation with renewed value rather than initial adoption. Consistent with Iliescu & Ioanid (2024), Nwanna et al. (2025), Bevec et al. (2024), and García de Blanes et al. (2022), innovation can enhance loyalty and engagement when it aligns with habitual patterns, refreshing the user experience without disrupting established behaviors. By extending UTAUT2 to include perceived innovation, this research contributes to understanding how sustained technological progress influences intention to use, even after routinization occurs.
H5. Perceived innovation positively and directly influences the intention to use music streaming platforms.
MethodologyThis study employs a quantitative, explanatory research design based on the UTAUT2 model extended with perceived innovation. The methodological process includes instrument design, data collection, and statistical analysis through covariance-based Structural Equation Modeling (CB-SEM), using IBM SPSS 27 and AMOS 27.
Questionnaire designThe questionnaire used in this study consists of two main sections. The first section gathers demographic information and platform usage patterns, while the second focuses on measuring the theoretical constructs proposed in the model. Each construct was measured using previously validated scales adapted to the music streaming context. The questionnaire included 24 measurement items distributed across six constructs: ease of use, perceived usefulness, hedonic motivation, habit, perceived innovation, and behavioral intention.
All items were rated on a five-point Likert scale (1 = Strongly Disagree, 5 = Strongly Agree). Previous research has shown that five-point scales improve response accuracy and reduce respondent fatigue (Babakus & Mangold, 1992). A pilot test with 30 respondents was conducted to ensure linguistic clarity, scale reliability, and conceptual validity, leading to minor wording adjustments. The constructs and sources are summarized below in Table 2.
Variables and Measurement Sources.
| ID | Construct | Number of Items | Main References |
|---|---|---|---|
| 1 | Ease of Use (EU) | 4 | Davis (1989); Pizzolitto (2024) |
| 2 | Perceived Usefulness (PU) | 4 | Venkatesh et al. (2003); Munsch (2021) |
| 3 | Hedonic Motivation (HM) | 4 | Venkatesh et al. (2012); Walsh (2024) |
| 4 | Habit (H) | 4 | Limayem et al. (2007); Sprengel (2023) |
| 5 | Perceived Innovation (I) | 4 | Iliescu & Ioanid (2024); Nwanna et al. (2025); Bevec et al. (2024) |
| 6 | Behavioral Intention (BI) | 4 | Venkatesh et al. (2003) |
Source: Authors (2025).
Data were collected through an online questionnaire distributed via Google Forms and QR codes during December 2024 and January 2025. The study obtained 202 valid responses, exceeding the recommended minimum sample size for CB-SEM estimation (Hair et al., 2014). The sample followed a non-probabilistic convenience approach focused on university students in Spain, including participants from both public and private institutions.
Respondents represented diverse disciplines, mainly social sciences, business, and engineering. This design ensured heterogeneity in digital literacy while maintaining a coherent demographic focus aligned with the study’s objectives. Although suitable for model validation and supported by Hoelter’s critical index (N = 202, exceeding the recommended 200 cases for SEM models), the sample limits external generalizability. Therefore, results should be interpreted as representative of university-aged youth populations rather than the entire streaming user base.
Future research should replicate the model using probabilistic or quota-based sampling across age cohorts, professions, and countries to ensure cross-context consistency.
The majority of respondents (64.4 %) reported very frequent use of music streaming platforms, while 45.5 % had a Premium Family subscription. Additionally, younger users (born after 2000) represented the majority group (65.3 %), indicating that music streaming consumption is predominant among younger generations. Regarding listening time, 37.1 % of respondents listened between 5 and 10 hours per week, while 23.3 % exceeded 10 hours.
Users prioritized accessibility, service quality, and content personalization. The large proportion of premium users reflects a widespread preference for ad-free and high-quality audio experiences among younger demographics, confirming their high level of technological adoption.
Participation was voluntary, anonymous, and conducted in accordance with institutional ethical guidelines. Respondents provided informed consent before accessing the survey. To reduce cognitive bias and ensure data quality, the questionnaire randomized item order and included attention-check questions. Data were screened for completeness, straight-lining, and outliers. After cleaning, 202 valid cases remained for analysis. The profile of respondents is presented in Table 3.
Survey Respondents' Profile.
Source: Authors (2025).
The technology adoption analysis for music streaming platforms follows a two-phase methodology, as suggested by Anderson and Gerbing (1988). First, the measurement model is evaluated to assess the validity and reliability of the constructs, and second, the structural model is examined to test the hypothesized relationships between variables.
The initial phase involved data cleaning and filtering, focusing on the sociodemographic and behavioral profiles of users. To achieve this, data were transferred from an Excel spreadsheet to IBM SPSS Statistics 27. During the digitization process, extreme and outlier values were removed to ensure the validity and consistency of the selected constructs.
To assess data normality, the Kolmogorov–Smirnov test was applied. In this test, significance values below 0.05 indicate a non-normal distribution, while values above 0.05 confirm normality. In this study, the data did not reach a significance level of 0.05, indicating that they meet the assumptions of normal distribution. To establish the psychometric basis of the analysis, Mardia’s mean test was used to evaluate multivariate normality. A kurtosis value of 256.24 and a critical ratio of 54.50 were obtained, which are considered acceptable given that asymmetry values should be below 3 and kurtosis values below 10. These results confirm that the data satisfy the requirements for reliability and validity analysis.
The measurement model represents the construct validation phase within structural equation modeling. Its main objective is to evaluate the reliability and validity of the latent variables, ensuring that the selected items accurately represent the theoretical concepts. To determine construct robustness, composite reliability (CR), average variance extracted (AVE), and standardized factor loadings were calculated. In addition, global model fit indices such as RMSEA, CFI, and SRMR were analyzed to verify consistency with empirical data.
Convergent validity was assessed to determine the degree to which items reflect their corresponding latent constructs. According to the acceptance criteria proposed by Heinzl et al. (2011) and Hair et al. (2009), constructs were considered valid if CR values exceeded 0.70 and AVE values were above 0.50. In this study, all variables surpassed both thresholds, confirming adequate internal reliability and convergent validity.
The results show that both convergent validity and internal reliability metrics meet academic standards. All CR values are above 0.70, confirming the internal consistency of the measurement scales (Hair et al., 2014). Likewise, AVE values exceed 0.50, indicating that the variance explained by each construct’s indicators outweighs measurement error, which supports their construct validity. Furthermore, standardized factor loadings demonstrate that all items contribute significantly to their respective constructs, with most values above 0.60. These results confirm the robustness of the model and its suitability for evaluating music streaming platform usage.
The results are presented in Table 4.
Measurement Model Validation (Reliability and Convergent Validity).
Source: Authors (2025).
Note*: CR = Composite Reliability; AVE = Average Variance Extracted.
Next, convergent validity is evaluated using Fornell and Larcker's criterion, which states that the Average Variance Extracted of each construct must be greater than the shared variance with other constructs. Fornell and Larcker’s criterion is based on comparing the square root of the AVE of each construct with its correlations with other constructs. If the square root of the AVE is greater than the correlations between constructs, discriminant validity is established. Additionally, an AVE greater than 0.50 indicates convergent validity, meaning that most of a construct's variance is explained by its indicators rather than by error.
Table 5 presents the values obtained from the Fornell and Larcker analysis, where the diagonal contains the square root of the AVE of each construct. The results indicate that the square root of the AVE for each construct (values in the diagonal) is greater than the correlations between constructs, confirming discriminant validity. Furthermore, all diagonal values exceed 0.50, indicating adequate convergent validity.
Fornell-Larcker Criterion for Convergent Validity.
Source: Authors (2025).
The analysis confirms that the constructs meet the convergent and discriminant validity criteria established by Fornell and Larcker. The AVE of all constructs exceeds 0.50, implying that most of the variance in each construct is explained by its own indicators. Additionally, the comparison of the square root of the AVE with the correlations between constructs demonstrates that the constructs are distinct from one another, reinforcing the validity of the measurement model.
Discriminant validity analysis using the HTMT criterionThis study evaluates the discriminant validity of the constructs using the Heterotrait-Monotrait Ratio (HTMT) criterion, following the methodology proposed by Henseler et al. (2015). Discriminant validity is a fundamental requirement in structural equation modeling, as it determines whether latent constructs are conceptually distinct from each other. The analysis was conducted using the HTMT matrix, where the correlations between constructs were compared. The recommended thresholds from the literature were applied: a value below indicates strict discriminant validity, while a value below 0.90 is considered acceptable under more liberal criteria (Henseler et al., 2015).
Table 6 presents the values obtained in the HTMT analysis. All values are below the critical threshold of 0.85, confirming the discriminant validity of the evaluated constructs. The highest recorded value was 0.699 in the relationship between Habit (H) and Use (U), indicating that while a moderate correlation exists, the constructs remain distinguishable. Thus, the results confirm the discriminant validity of the constructs, ensuring that each one measures a unique and distinct concept. The data are presented in Table 6 below.
HTMT Matrix.
Source: Authors (2025).
Evaluating the goodness of fit of a structural equation model is a crucial step in validating the adequacy of the theoretical framework. This study assesses model fit using key indices, including the chi-square divided by degrees of freedom (CMIN/DF), the Comparative Fit Index (CFI), the Root Mean Square Error of Approximation (RMSEA), and the p-value for Close Fit (PClose). The interpretation of these indices follows established thresholds in the literature.
Model fit evaluation was conducted using multiple indices, interpreted according to the criteria of Hu and Bentler (1999), who recommend a combination of CFI > 0.95, SRMR < 0.08, and RMSEA < 0.06 for a robust model assessment.
The results indicate that the model exhibits an excellent CMIN/DF ratio (2.141), which falls within the desired range of 1 to 3. However, the CFI value (0.919) is slightly below the ideal threshold of 0.95, suggesting an acceptable though not optimal fit. The RMSEA value (0.075) is slightly above the recommended maximum of 0.06, indicating a moderate level of approximation. Nevertheless, the overall fit indices confirm that the model demonstrates adequate structural consistency and empirical validity for theoretical interpretation. The data are presented in Table 7 below.
The next stage details the validation process of the proposed model, providing a rigorous evaluation of its structure, measurement properties, and explanatory capacity in predicting user behavior on music streaming platforms.
Once the model estimation and the application of structural equations were completed, it was necessary to proceed with sample adequacy validation. For this purpose, Hoelter’s critical index was applied, which indicates the minimum sample size required to achieve statistically significant results with a 95 % confidence level (Hoelter, 1983; Bollen & Liang, 1988).
The values obtained for this index were 96 for a significance level of 0.05 and 104 for 0.01, indicating that the sample used (N = 202) falls well within the acceptable range. Although the sample size is close to the minimum threshold recommended for SEM models (200 cases), it nonetheless meets the requirements for model validation (Garson, 2015; Wan et al., 2002).
These results confirm that the dataset is statistically sufficient and methodologically sound to support the reliability of the structural equation model. Consequently, the proposed framework demonstrates internal consistency, empirical validity, and robustness in capturing the behavioral dynamics of music streaming platform usage among young users.
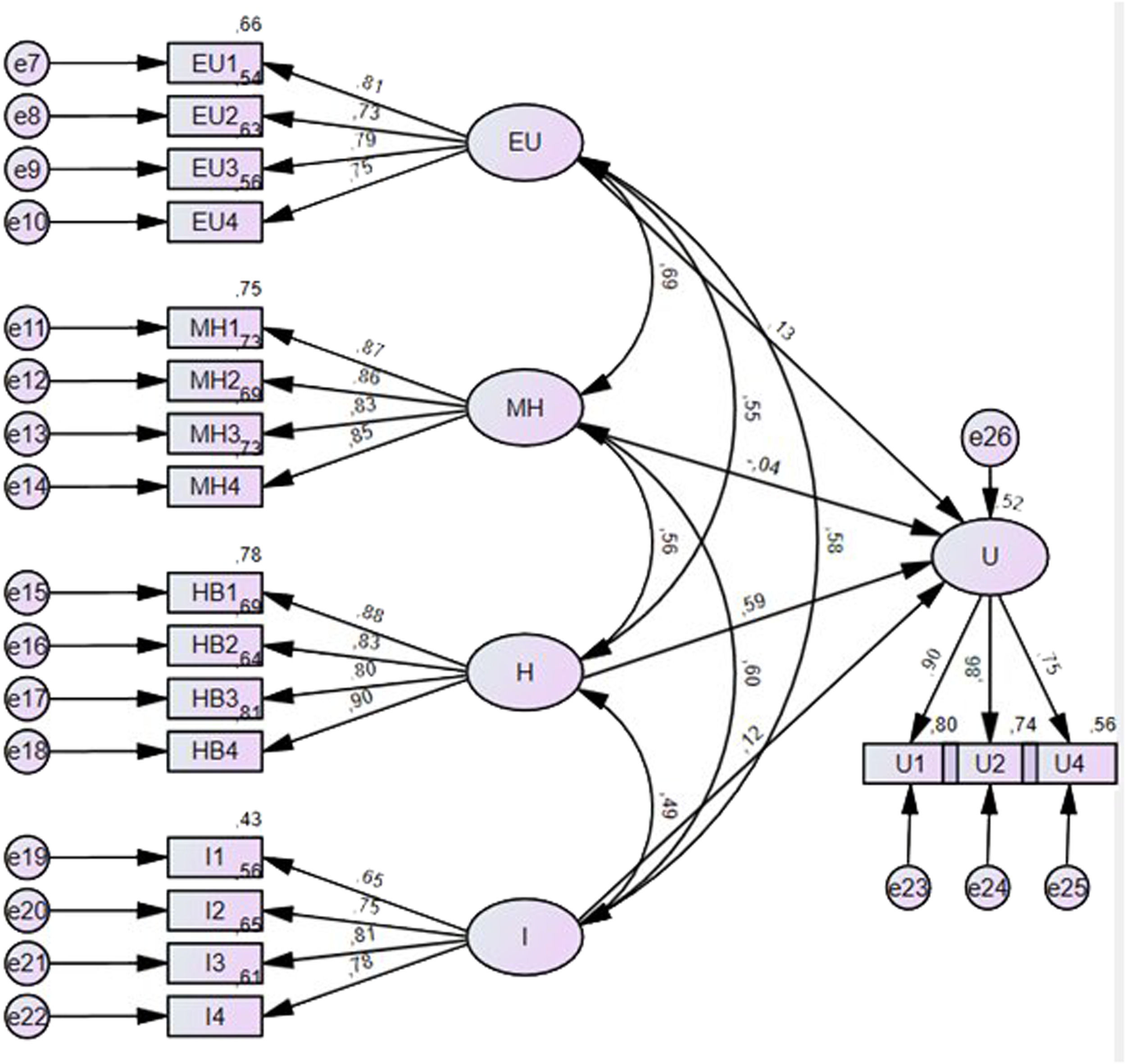
Discussion of resultsThe analysis examined the influence of five key variables, Ease of Use, Perceived Usefulness, Hedonic Motivation, Habit, and Perceived Innovation, on the intention to use music streaming platforms. The structural equation model demonstrated strong reliability, validity, and an overall satisfactory fit (χ²/df = 2.141, CFI = 0.919, RMSEA = 0.075), confirming the empirical soundness of the proposed framework.
Evaluation of structural relationshipsThe standardized regression coefficients (β) and significance levels for the hypothesized relationships are summarized in Table 8.
Evaluation of Structural Relationships.
Source: Authors (2025).
Among all proposed relationships, only Habit had a statistically significant effect on behavioral intention (β = 0.341, p < 0.001), confirming it as the strongest and sole significant predictor within the extended UTAUT2 model. The remaining constructs, Ease of Use, Perceived Usefulness, Hedonic Motivation, and Perceived Innovation, did not reach significance, suggesting that in mature digital services such as music streaming, user intention is primarily driven by automatic, routinized behaviors rather than cognitive evaluations.
Interpretation of habit’s dominant effectThe positive and significant influence of habit (β = 0.341) demonstrates that repeated exposure and daily use foster automatic behavioral patterns that largely determine continued engagement. This finding aligns with prior studies emphasizing the diminishing role of traditional adoption factors once a technology becomes deeply embedded in everyday life (Limayem et al., 2007; Sprengel, 2023).
Practically, this coefficient indicates a medium-to-strong effect size (Cohen’s f² = 0.15–0.20), meaning that incremental increases in habitual behaviors lead to proportionally higher intention to use. In other words, platforms that successfully embed usage into users’ routines are more likely to retain and convert users than those relying solely on novelty or interface design.
This result carries important managerial implications: reinforcing routine-based engagement mechanisms, such as personalized daily playlists, discovery sessions, or listening streaks, can effectively sustain long-term user commitment and loyalty.
Non-Significant predictors and theoretical insightAlthough Ease of Use and Perceived Usefulness have traditionally been strong predictors in adoption models, their lack of significance here suggests that users now perceive streaming platforms as highly familiar and effortless to use, leaving little variance for these constructs to explain. This supports the notion that, in contexts where digital services are deeply integrated into daily life, innovation and enjoyment may only influence behavior indirectly, by reinforcing habitual patterns rather than altering them.
The non-significance of Perceived Innovation (β = 0.072, p = 0.156) also provides an important theoretical contribution. While technological novelty remains relevant in marketing, its behavioral influence appears conditional upon its integration into existing habits. Users may recognize new features but not necessarily translate that recognition into increased intention to use unless innovations enhance established usage routines. This suggests that innovation operates more as a latent enhancer of satisfaction rather than a primary behavioral driver in mature digital ecosystems.
Subgroup analyses: gender, age, and subscription typeThe exploratory subgroup analyses were conducted to verify whether the model’s key relationships differ by gender, age group, or subscription type. Although these subgroup findings are descriptive and limited by sample size, they highlight the robustness of habit’s effect and the consistency of the model across demographic segments.
- Ø
Gender differences. The Habit → Intention path was significant for both female (β = 0.339, p < 0.001) and male (β = 0.344, p < 0.001) respondents, with no statistically significant difference between groups (Δβ < 0.01). This suggests gender invariance in the influence of habitual engagement.
- Ø
Age differences. Comparing users born before 2000 and after 2000, the coefficient remained stable (β = 0.338 vs. β = 0.343, ns), indicating that habit formation operates similarly across younger cohorts.
- Ø
Subscription type. When comparing freemium users with premium subscribers, the Habit → Intention path remained significant in both groups, though marginally stronger among premium users (β = 0.357) than among freemium users (β = 0.321). This pattern implies that the reinforcement of habit may be further amplified by monetary investment and perceived exclusivity, strengthening loyalty and continuation.
The extended UTAUT2 model demonstrated both theoretical coherence and statistical adequacy. Among the proposed variables, only Habit emerged as a significant and strong predictor of behavioral intention, confirming that repetitive behaviors are the main driver of user engagement in mature digital ecosystems.
The remaining constructs, while conceptually relevant, showed reduced influence once platform use becomes automated. Exploratory subgroup analyses confirmed the stability and robustness of this pattern across gender, age, and subscription types.
Overall, these results emphasize that, in the context of music streaming, sustained user engagement depends primarily on routinization rather than perceived novelty, usability, or enjoyment.
DiscussionThe findings of this study provide valuable insights into the factors influencing the use of music streaming platforms among young users. Through the extended UTAUT2 model, Habit emerged as the only significant predictor of behavioral intention, whereas Ease of Use, Perceived Usefulness, Hedonic Motivation, and Perceived Innovation did not reach statistical significance.
This result highlights a key phenomenon in digital behavior: once a technology becomes part of users’ daily routines, continued engagement relies less on evaluative or motivational beliefs and more on automated, habitual actions. Similar conclusions have been drawn in prior research on mobile apps and social media, where repetitive usage diminishes the relevance of perceived effort and usefulness (Limayem et al., 2007; Zhou et al., 2010; Sprengel, 2023).
The finding that Perceived Innovation was not significant also provides an important theoretical clarification. Innovation may be acknowledged by users as part of their overall experience but does not necessarily influence behavioral intention unless it directly reinforces existing habits. In other words, technological novelty can improve satisfaction or perceived modernity without necessarily altering established behavioral patterns. This supports the arguments of Nwanna et al. (2025) and Iliescu & Ioanid (2024), who assert that innovation in digital ecosystems must be embedded in routine interactions to produce sustainable behavioral effects.
Comparison with previous studiesThe dominance of Habit as the main predictor aligns with prior findings in technology continuance and post-adoption literature (Limayem et al., 2007; Venkatesh et al., 2012). However, this study contributes to a more recent line of research emphasizing the “post-adoption phase” of digital services (Kuriakose and Nagasubramaniyan, 2025), where familiarity and automaticity reduce the explanatory power of classical constructs such as ease of use and perceived usefulness.
The non-significance of Hedonic Motivation contrasts with early studies conducted during the initial diffusion stages of streaming services (e.g., Munsch, 2021). This suggests that enjoyment remains an essential background condition for platform usage but no longer acts as a differentiating factor among users. The pleasure associated with streaming has become a baseline expectation rather than a behavioral driver.
Similarly, Perceived Innovation, although conceptually relevant, does not directly translate into greater usage intention. This supports the view that, in mature technologies, innovation should focus less on novelty and more on enhancing continuity, reliability, and seamless user experience.
Theoretical contributions and practical implicationsThese implications position habit as the central mechanism driving user retention in digital ecosystems and redefine innovation as a catalyst for sustained engagement rather than initial adoption.
Theoretical Contributions
- Ø
Boundary Conditions for UTAUT2: The results delineate the limits of classical UTAUT2 predictors in mature, hedonic digital services. The dominance of habit indicates that behavioral intention may be increasingly shaped by routinization rather than by rational assessment of effort and usefulness.
- Ø
Extension with Perceived Innovation: By introducing the construct of perceived innovation, the model captures how users interpret ongoing technological advancements as part of their everyday experience. The findings refine the conceptual understanding of innovation as a maintenance mechanism rather than a trigger of adoption in established ecosystems.
- Ø
Post-Adoption Perspective: The study aligns with emerging theories of technology continuance and engagement stability, bridging adoption models with literature on user retention and automation of digital behaviors.
- Ø
Empirical Validation: The extended model contributes empirical evidence to the limited body of research applying UTAUT2 to music streaming and validates its constructs using current (2023–2025) data.
Practical Implications
- Ø
Habit-Centric Design: Product teams should focus on reinforcing routines rather than introducing disruptive features. Incremental improvements should integrate seamlessly into existing user flows.
- Ø
Innovation as Routine Enhancement: Perceived innovation should strengthen the habitual loop by improving speed, personalization, and relevance, key components of perceived convenience.
- Ø
Retention Strategies: Marketing should prioritize habit reinforcement campaigns (e.g., listening milestones, personalized recap features) over traditional usability messaging.
- Ø
Subscription Conversion: Since premium users show stronger habit–intention links, encouraging habitual engagement among freemium users can foster conversion and long-term loyalty.
This study analyzed the behavioral factors influencing the use of music streaming platforms among young users through an extended UTAUT2 model incorporating Perceived Innovation. Using a sample of 202 respondents and covariance-based Structural Equation Modeling (CB-SEM), the results demonstrated that Habit is the dominant and only significant predictor of behavioral intention, whereas Ease of Use, Perceived Usefulness, Hedonic Motivation, and Perceived Innovation showed no significant direct effects.
These findings provide robust empirical support for the theoretical proposition that, in mature digital ecosystems, user behavior is primarily driven by routinized and automatic processes rather than deliberate evaluations of effort or utility. This result aligns with prior research on technology continuance and post-adoption models, extending UTAUT2 by showing that habit not only predicts intention but can overshadow classical constructs once technology use becomes integrated into daily routines (Limayem et al., 2007; Venkatesh et al., 2012).
The non-significance of Perceived Innovation, while initially counterintuitive, offers valuable theoretical insight. Innovation, in this context, does not directly determine behavioral intention but rather functions as an implicit mechanism that sustains engagement through incremental experiential improvements. As highlighted by Nwanna et al. (2025) and Iliescu & Ioanid (2024), technological advancements must be seamlessly integrated into established user routines to reinforce rather than disrupt habitual behavior. This study, therefore, redefines innovation as a catalyst for continuity rather than change.
From a practical perspective, the results underscore the strategic importance of designing for habit reinforcement. Platforms that successfully transform music listening into an automatic behavior, through low-friction interfaces, algorithmic personalization, and recurring interaction patterns, are more likely to sustain engagement and subscription loyalty. Consequently, innovations should focus on enhancing habitual loops rather than introducing disruptive changes that require behavioral adaptation.
LimitationsWhile the model demonstrates strong explanatory power, several limitations must be acknowledged.
First, the non-probabilistic sample of university students restricts the external validity of the findings and may not capture behavioral differences across cultural or socioeconomic contexts. Future studies should employ probabilistic or stratified sampling methods to enhance generalizability.
Second, the cross-sectional design prevents causal inference. Longitudinal research would allow observation of how habit and perceived innovation evolve over time and whether their interaction predicts sustained engagement.
Third, Perceived Innovation was operationalized as a unidimensional construct. Further refinement is needed to distinguish between technological innovation (system improvements), experiential innovation (interaction or usability enhancements), and symbolic innovation (perceived modernity or prestige). Future studies could test these dimensions independently to identify their distinct behavioral impacts.
Finally, as this study focused on younger consumers, extending the analysis to older or intergenerational cohorts could reveal how digital maturity and prior exposure moderate the relationship between habit and innovation.
Future research directionsFuture research should extend the scope of this study in several ways:
- Ø
Cross-Cultural Validation: Replicate the model across different countries and cultures to assess the universality of the habit-dominant pattern in technology continuance.
- Ø
Longitudinal Habit Formation: Track behavioral data over time to analyze how daily repetition and perceived innovation interact dynamically to strengthen or weaken habitual use.
- Ø
Inclusion of Emotional and Cognitive Moderators: Explore variables such as digital fatigue, user satisfaction, or self-efficacy to capture emotional and psychological influences on continuance.
- Ø
Integration with Platform Data: Combine survey responses with behavioral analytics (e.g., session length, playlist creation frequency) to validate self-reported measures of habit and engagement.
- Ø
Experimental Design: Test how different presentation formats of innovations (incremental vs. disruptive) affect users’ intention and satisfaction levels.
- Ø
By pursuing these avenues, future studies can refine the theoretical integration of UTAUT2 and innovation-based frameworks, contributing to a more comprehensive understanding of long-term digital engagement.
Luis Díaz-Marcos: Writing – review & editing, Writing – original draft, Visualization, Validation, Supervision, Software, Resources, Project administration, Methodology, Investigation, Funding acquisition, Formal analysis, Data curation, Conceptualization. Óscar Aguado Tevar: Writing – review & editing, Writing – original draft, Visualization, Validation, Supervision, Software, Resources, Project administration, Methodology, Investigation, Funding acquisition, Formal analysis, Data curation, Conceptualization. Alberto Tomás Delso Vicente: Writing – review & editing, Writing – original draft, Visualization, Validation, Supervision, Software, Resources, Project administration, Methodology, Investigation, Funding acquisition, Formal analysis, Data curation, Conceptualization. María García de Blanes Sebastián: Writing – original draft, Visualization, Validation, Supervision, Software, Resources, Project administration, Methodology, Investigation, Funding acquisition, Formal analysis, Data curation, Conceptualization.











