
Abstracts of the 2022 Annual Meeting of the ALEH
More infoCryptogenic chronic hepatitis is an increasing cause of liver transplantation and affects 5-15% of patients with chronic liver diseases. This study aimed to investigate possible underlying causes of presumed cryptogenic liver disease referred to specialized liver centers by general practitioners in Brazil and to propose a new diagnostic algorithm including metabolic-dysfunction-associated fatty liver disease (MAFLD) definition and lysosomal acid lipase deficiency (LAL-D) investigation.
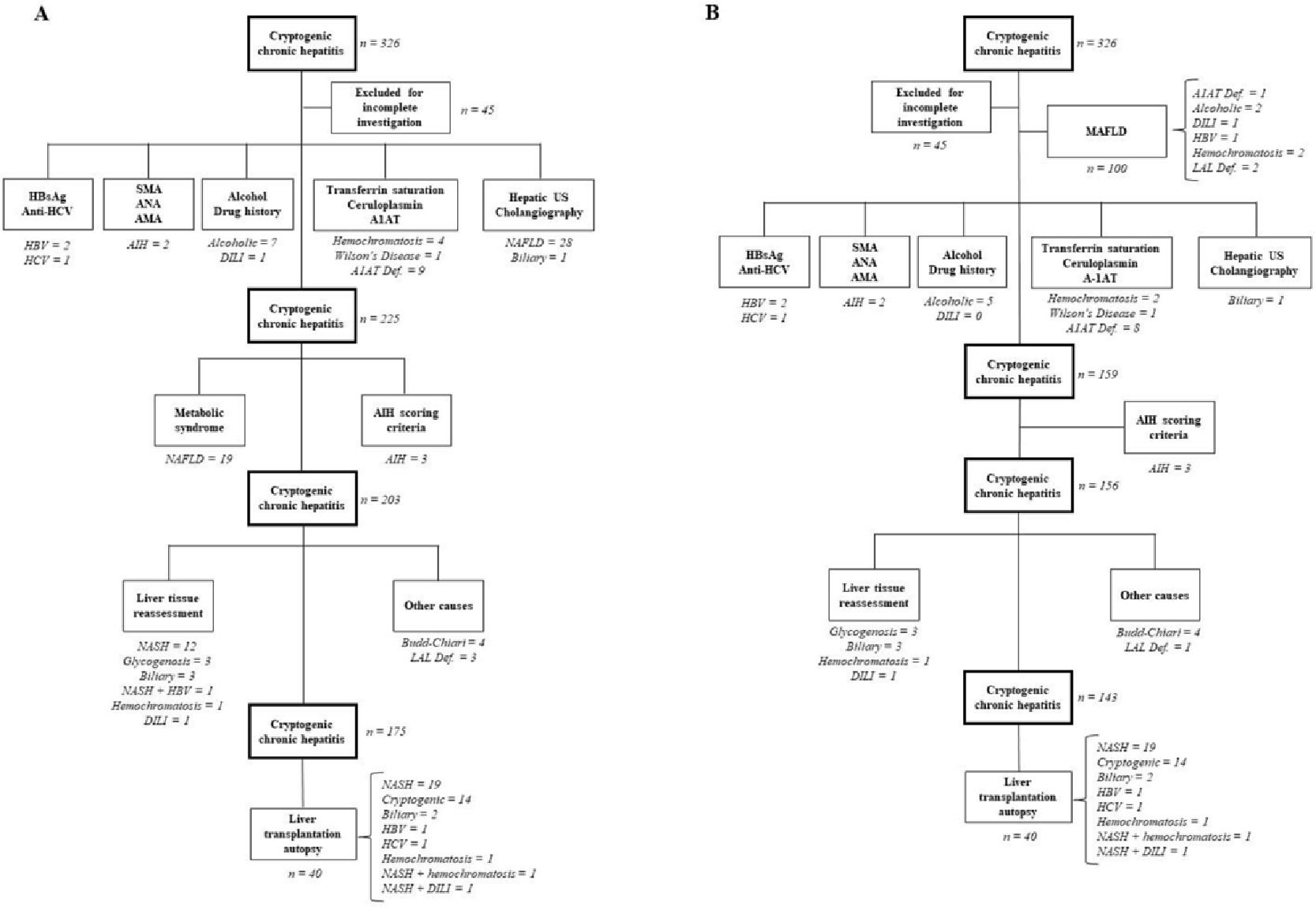
Materials and MethodsA retrospective multicentric Brazilian cohort of patients with presumed chronic cryptogenic hepatitis was reanalyzed with respect to their clinical, laboratory and histological data using Czaja´s algorithm (2011).
Results326 patients [mean age 60 (46-68) years, 42.9% males] were initially included, 35.7% with cirrhosis. Forty-five individuals were excluded due to an incomplete etiological investigation. Using Czaja´s algorithm, diagnosis of nonalcoholic fatty liver disease could be established in 60 patients (21.3%), alpha-1-antitrypsin deficiency in 9 (3.2%), alcoholic liver disease in 7 (2.7%), autoimmune hepatitis in 5 (1.78%), hemochromatosis in 5 (1.78%), biliary-related hepatitis in 4 (1.4%), viral hepatitis in 4 (1.4%), Budd Chiari in 4 (1.4%), glycogenosis in 3 (1%), drug-induced liver injury in 2 (0.7%), and Wilson disease in 1 (0.35%). LAL-D was demonstrated in 3 individuals (1%). One hundred seventy-five patients remained with cryptogenic hepatitis (53.6%) (FIGURE A). During follow-up, 40 of those patients were submitted to liver transplantation and 19 (47.5%) were retrospectively diagnosed with non-alcoholic steatohepatitis after histopathological examination of the explanted liver. By including MAFLD in the first step of the new algorithm, 100 patients would have been diagnosed (34.9%), reducing the number of individuals without a diagnosis by 18.3% (FIGURE B).
ConclusionsOne-third of patients with initially presumed cryptogenic liver disease were diagnosed with MAFLD. Despite being a rare disease, LAL-D investigation should be considered for individuals with chronic liver disease of unknown etiology. An updated diagnostic algorithm is proposed for those individuals.






